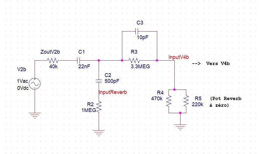
Il s'agit d'une portion de circuit que l'on retrouve souvent lorsqu'il y a une reverb intégrée à l'ampli (genre Deluxe Reverb au hasard). Toute la portion en orange sur le schéma joint.
Le but est de conserver l'intégrité acoustique du canal vibrato mais SANS la reverb. Donc, je me suis dis qu'il ne suffisait pas de passer à un schéma Deluxe AB763 puisque la portion de circuit mentionnée n'y apparaissant pas, il se pourrait bien que le rendu sonore soit in fine, différent.
Donc, je cherche à comprendre ce que cette portion fait et comment elle impacte l'audio.
Si vous avez déjà planché là-dessus, je lirais bien vos conclusions
 !
 !





 ) + courbe en entrée de la V4b qui précède les 2 résistances de 220k qui mixent les 2 canaux, en jaune
 ) + courbe en entrée de la V4b qui précède les 2 résistances de 220k qui mixent les 2 canaux, en jaune


 
  
   
   
 


 ..::
 ..::