Réverb autonome 6PG5 en version 3 : une réussite !

Unité de réverbe standalone, avec une 12DW7 et une 12AX7, sans transformateur de réverbe.
Réglages : Dwell, Tone, et Mix
Avatar du membre
jptrol
G5 Team
G5 Team
Messages : 1467
Enregistré le : 13 mars 2006, 1:00
Localisation : Nord
Contact :

Réverb autonome 6PG5 en version 3 : une réussite !

Message non lu par jptrol »

Bonjour,

Oui, une réussite finalement . Le plan du PCB est prêt : le voici en 3D

Image

Le ground-lift est en fait intégré au PCB tout en bas à gauche. Par rapport à l'ancienne version il a fallu élargir d'un cm à droite ( il y a la place) portant la largeur du circuit à 170 mm , la hauteur restant à 100 mm.

En layout ça donne ceci :

CPA=cliquer pour agrandir :

Image

Les terminaux à vis ne sont pas représentés mais seront utilisés car ils facilitent la maintenance !

Pour les câbles blindés on utilise du double conducteurs + blindage :
6306_0.png
Un conducteur pour le signal , un pour le 0 volt ( la masse) , tout deux connectés . Le blindage n'est connecté que d'un seul côté au châssis par l'intermédiaire des vis qui sont proches .

Pour être complet en connectant le tank de réverb avec le même fil 2c + blindage :

CPA :
Image

Le schéma fonctionnel à jour est le suivant à l'édition 3.1 :

CPA:
Image

Attention R14 = 12k mais TT n'a que des métal-oxyde dans cette valeur. S'il n'est pas approvisionné mieux vaut prendre une 10 k en métal film ! :ugeek:

Le schéma générateur du PCB est donc le suivant à la version 3.1bis :

CPA:
Image

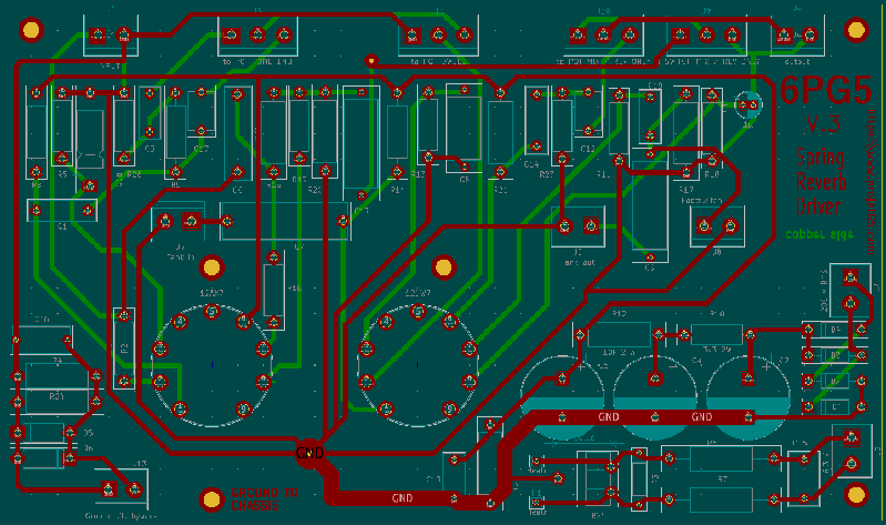
Le plan du PCB est le suivant : (masses côté composants en étoile !):

CPA :
Image


Et pour reprendre la discussion je reproduis la conclusion du fil précédent avec sa litanie de messages qui ont du en décourager plus d'un ! :confused:

Test sur un morceau entier :
Conditions :
  • la 6PG5 dans la boucle d'effets parallèle sur un clone de Fender Deluxe 65 .
  • Tank utilisé : MOD 8FB3C1B soit Ze=1925 ohms et longue réverb
  • un micro SM57 devant le HP connecté à la carte son
  • bruit relevé au HP : -76 dB
  • bruit relevé dans les silences entre deux coups de médiator : - 75 dB
  • intensité crête du signal : -15dB soit une dynamique de 60 dB!
  • intensité moyenne sur le morceau entier : -21 dB
  • Guitare : Stratocaster micros medium + chevalet


Personnellement je trouve ces mesures super !

jptrol
______________________________________________
Avatar du membre
McColson
Admin du site
Admin du site
Messages : 8068
Enregistré le : 07 nov. 2004, 1:00
Localisation : La Celle sur Morin
Contact :

Re: Réverb autonome 6PG5 en version 3 : une réussite !

Message non lu par McColson »

Beau boulot JP !

Il y a une piste trop proche près de C6 et qq autres à déplacer pour un meilleur rendu.
Sur PCB je garde qq règles en tête :
- Piste les plus courtes possibles (utilisations des via si besoin ou jumper)
- Pas d'angle droit (ça passe mal à la gravure même si maintenant avec JLCPB c'est moins embêtant)
- J'augmente l'isolation des pads sur les alim
- Croisements des pistes à 90° entre les deux faces.

Du coup j'ai quelques propositions à te faire :
- Déplacer la piste près de C6
- Pivoter C19 de 180°
- Pivoter C11 de +90°
- Décaler la piste proche de la pin 4 de la la 12DW7
- Décaler la piste proche de R2
- Modifier la piste qui passe entre les 2 pads du bornier tank out
- Empreinte différente pour RV4 pour un réglage plus facile par le dessus
- Espacer les 2 pads de départ du 6.3V de la masse

EDIT : Y'a pas le GND chassis sur ton schema PCB du coup, c'est bizzare de ce côté sur le PCB. J'aurais plutôt récupéré ta masse en étoile avec une seule piste courte directe au connecteur gnd lift au lieu de repasser par l'input.
Enlève la piste qui va de C16 à l'entrée, et connecte directement ta masse en étoile à un pad du connecteur GND LIFT et l'autre, tu assignes un net GND CHASSIS à ton pad chassis et tu relie le pad à l'autre connecteur du GND LIFT.

Tu as mis le dossier sur le cloud ? Je veux bien faire les quelques retouches si tu veux
Avatar du membre
jptrol
G5 Team
G5 Team
Messages : 1467
Enregistré le : 13 mars 2006, 1:00
Localisation : Nord
Contact :

Re: Réverb autonome 6PG5 en version 3 : une réussite !

Message non lu par jptrol »

McColson a écrit : 26 oct. 2025, 11:41 Beau boulot JP !
Merci Matthieu
Du coup j'ai quelques propositions à te faire :
Je les ai enregistrées et je vais m'y coller . Il faut que je m'améliore aussi , non mais ... :P
EDIT : Y'a pas le GND chassis sur ton schema PCB du coup, c'est bizzare de ce côté sur le PCB.
C'est vrai , je ne l'ai pas indiqué mais c'est le fil bleu en bas à gauche qui est connecté dessus . La vis de support fait contact avec le châssis. C'est un oubli de ma part, je vais corriger.
Tu as mis le dossier sur le cloud ? Je veux bien faire les quelques retouches si tu veux


Je le ferai après . Tu pourras retoucher mes retouches !
jptrol
______________________________________________
Avatar du membre
jptrol
G5 Team
G5 Team
Messages : 1467
Enregistré le : 13 mars 2006, 1:00
Localisation : Nord
Contact :

Re: Réverb autonome 6PG5 en version 3 : une réussite !

Message non lu par jptrol »

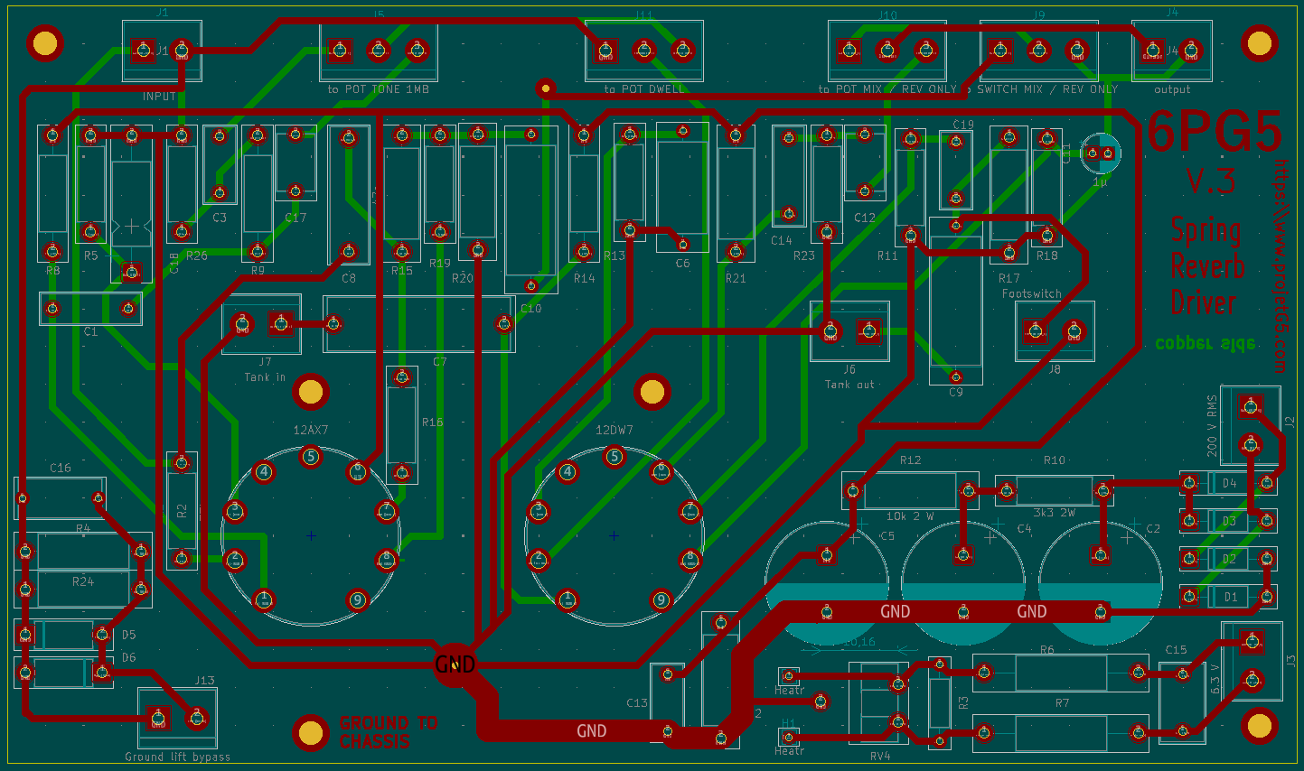
Voilà , j'ai apporté toutes les modifications proposées par Matthieu :

- Déplacer la piste près de C6 OK
- Pivoter C19 de 180° OK
- Pivoter C11 de +90° OK
- Décaler la piste proche de la pin 4 de la la 12DW7 OK
- Décaler la piste proche de R2 OK
- Modifier la piste qui passe entre les 2 pads du bornier tank out OK
- Empreinte différente pour RV4 pour un réglage plus facile par le dessus Ok élargie à 10mm au lieu de 5
- Espacer les 2 pads de départ du 6.3V de la masse OK

Le PCB nouveau se présente ainsi (c'est vrai que c'est mieux) - cliquer pour agrandir :

Image

J'ai précisé quelques points sur le layout comme la jonction masse-châssis

Image

Pour faire des liaisons blindage propres sur les vis je propose d'utiliser les cosses de TT en M3 ( idem pour la masse) :
lug_M3.png
lug_M3.png (1.36 Kio) Vu 2388 fois
McColson a écrit : 26 oct. 2025, 11:41 EDIT : Y'a pas le GND chassis sur ton schema PCB du coup, c'est bizarre de ce côté sur le PCB. J'aurais plutôt récupéré ta masse en étoile avec une seule piste courte directe au connecteur gnd lift au lieu de repasser par l'input.
Enlève la piste qui va de C16 à l'entrée, et connecte directement ta masse en étoile à un pad du connecteur GND LIFT et l'autre, tu assignes un net GND CHASSIS à ton pad chassis et tu relie le pad à l'autre connecteur du GND LIFT.
Voici ce que dit Merlin Blencowe dans son livre sur les préamplis : "the ground-to-chassis connection should always be made right at the input jack of an amplifier circuit. Ideally this connection should run from the jack socket to a point near the safety-earth bond, but connecting it to some
other part of the chassis is usually satisfactory."
C'est pourquoi mon schéma montre un point de connexion de masse directement sur l'entrée pour la relier au châssis au point en bas. ( Le point de liaison châssis-terre dont il parle aussi est du côté alim que je n'ai pas représenté ). En fait c'est parce que le switch de ground-lift est reporté en face arrière sinon idéalement il serait à côté de l'entrée et le circuit de ground-lift idem.

Pour être plus clair , supposons que l'on connecte la 6PG5 à la boucle d'effet d'un ampli ( parallèle ou série , peu importe) , à moins que l'un des deux ait la masse en l'air ( déconnectée complètement du châssis - mais alors là la sécurité est assurée par un simple jack !! ) , il y aura toujours , ground-lift ou pas, une boucle de masse via la terre , le ground-lift permettra d'en limiter le courant mais .... le meilleur moyen de limiter l'effet ( bruyant !) de cette boucle de masse est de faire comme j'ai fait . Sinon en reliant le châssis directement à la masse en étoile, le courant du signal de l'amplificateur en amont va irriguer la totalité du circuit de masse de la 6PG5 avant de retourner à l'ampli via la terre. Il est préférable d'éloigner au maximum le point de connexion de la masse au châssis du centre de l'étoile [ EDIT : et de tout autre point de la masse qui serait éloignée de l'entrée]. SI le courant de l'ampli reboucle dès l'entrée (via le châssis) , la boucle de masse via la terre ne concerne pas du tout la 6PG5.

[EDIT 2 : La bizarrerie de la chose tient à ce que l'on a voulu, pour simplifier la mise en œuvre du projet, tout intégrer sur le PCB . Avec un câblage traditionnel sur cosses par exemple ou en PTP rien ne semblerait plus naturel qu'un fil de masse dédié parte du jack d'entrée pour rejoindre le châssis à 1 cm de la jonction châssis-terre, éventuellement via un ground-lift .]

Ceci dit j'ai mis les dossiers dans le cloud de l'équipe. :ugeek:
jptrol
______________________________________________
Rimlock
G5 guru
G5 guru
Messages : 1203
Enregistré le : 17 juil. 2018, 19:48
Localisation : pas trop loin de l'Océan

Re: Réverb autonome 6PG5 en version 3 : une réussite !

Message non lu par Rimlock »

Juste une petite question : est-ce que les deux points de connexion IN et OUT des cables de revrb ne sont pas trop éloignés ? Risque de boucle ? Chez Fender les prises sont très proches... Mais si les tests audio n'ont rien détecté...
STD_ALONE_REVERB_6PG5_V3.png
Et de deux ! Merci les Bleus :lol:
Avatar du membre
jptrol
G5 Team
G5 Team
Messages : 1467
Enregistré le : 13 mars 2006, 1:00
Localisation : Nord
Contact :

Re: Réverb autonome 6PG5 en version 3 : une réussite !

Message non lu par jptrol »

Salut Rimlock,

Oui , sur le PCB de la Fender RI (1994) et même sur la TT-reverb les entrées et sorties du tank sont proches et partagent le même conducteur de masse. Dans notre 6PG5 les masses sont prélevées en étoile sur le point commun : ce qui serait critique à mon avis serait d'utiliser un mauvais type de tank . On utilise le type C (8xxxCxx ) où seule la bobine de sortie a la masse connectée au châssis , la bobine d'entrée étant en l'air . Avec le type A où les deux masses sont connectées au châssis on risquerait de voir ce dernier refermer la boucle de masse !

En toute rigueur je n'ai pas testé ce PCB là en particulier car j'ai bidouillé l'ancien qui se présentait plus mal et même là tout se passe bien.
jptrol
______________________________________________
dilet
G5 optimiseur
G5 optimiseur
Messages : 334
Enregistré le : 31 janv. 2023, 0:06
Localisation : Lyon

Re: Réverb autonome 6PG5 en version 3 : une réussite !

Message non lu par dilet »

Bravo jptrol, c'est du beau travail ! :clap:

J'ai juste une remarque à faire sur le tracé du PCB (je suis désolé de la faire un peu "à retardement", mais je n'ai pas pu suivre le projet ces derniers temps :oops:): je trouve que la distance est un peu faible sur le PCB entre une piste (masse) et une pastille (200V~) au niveau de la diode D1, voir ci-dessous.
Isolation PCB.png
Isolation PCB.png (55.3 Kio) Vu 2293 fois
EDIT:
Voici une suggestion de correction qui sépare mieux alternatif et continu, mais qui a l'inconvénient de retourner les diodes D1 et D2; elles ne sont plus dans le même sens que D3 et D4, mais c'est également le cas pour les diodes D5 et D6 du Ground Lift, et puis il y a la sérigraphie des composants pour ne pas se tromper...
PCB_FCU corrigé.png
PCB_FCU corrigé.png (51.48 Kio) Vu 2293 fois
Modifié en dernier par dilet le 03 nov. 2025, 14:42, modifié 1 fois.
dilet
Avatar du membre
jptrol
G5 Team
G5 Team
Messages : 1467
Enregistré le : 13 mars 2006, 1:00
Localisation : Nord
Contact :

Re: Réverb autonome 6PG5 en version 3 : une réussite !

Message non lu par jptrol »

Bonne remarque dilet !

Effectivement il y avait moins de 0,4 mm là et c'est trop peu. J'ai simplement éloigné la piste ( je n'avais pas vu ton message édité) . La distance est maintenant de 1,15 mm soit environ le triple, ce qui est correct et les diodes sont par conséquent restées dans le même sens. J'ai mis à jour évidemment les documents téléchargeables ainsi que le dossier d'industrialisation.
jptrol
______________________________________________
dilet
G5 optimiseur
G5 optimiseur
Messages : 334
Enregistré le : 31 janv. 2023, 0:06
Localisation : Lyon

Re: Réverb autonome 6PG5 en version 3 : une réussite !

Message non lu par dilet »

C'est surtout problématique quand il y a une pastille: le masque du vernis est plus large que la pastille (pour ne pas gêner la soudure) et la piste risque d'être partiellement à nu à proximité du point de soudure. S'y ajoutent éventuellement des problèmes d'isolation.
dilet
Avatar du membre
Guitarbox64
G5 constructeur
G5 constructeur
Messages : 65
Enregistré le : 22 sept. 2024, 17:31
Localisation : Tours
Contact :

Re: Réverb autonome 6PG5 en version 3 : une réussite !

Message non lu par Guitarbox64 »

Bravo pour ce superbe travail de pro.
Vous m'épatez les électroniciens ! :wink:

Petite idée comme ça en passant.
Est-ce que je pourrais réaliser une 6PG5 sur turret board pour continuer mon stack dans l'esprit vintage ?
Avatar du membre
McColson
Admin du site
Admin du site
Messages : 8068
Enregistré le : 07 nov. 2004, 1:00
Localisation : La Celle sur Morin
Contact :

Re: Réverb autonome 6PG5 en version 3 : une réussite !

Message non lu par McColson »

C'est un projet qui s'y prête mais il faut que tu te refasses tout le layout toi-même mais c'est intéressant comme projet.
dilet
G5 optimiseur
G5 optimiseur
Messages : 334
Enregistré le : 31 janv. 2023, 0:06
Localisation : Lyon

Re: Réverb autonome 6PG5 en version 3 : une réussite !

Message non lu par dilet »

McColson a écrit :C'est un projet qui s'y prête mais il faut que tu te refasses tout le layout toi-même...
jptrol avait dessiné un layout (pour PCB) ici qui doit pouvoir faire une bonne base de départ (la partie alimentation serait peut-être à déplacer).
Il n'y a pas eu trop de modifications du schéma depuis (passage du 3.0 au 3.1bis).
Guitarbox64 a écrit : Est-ce que je pourrais réaliser une 6PG5 sur turret board pour continuer mon stack dans l'esprit vintage ?
La turret board c'est classe, mais le montage est un peu plus compliqué; je ne pense pas que ça t'arrêtera... :wink:
Si tu soignes autant la documentation de tes projets que leur réalisation, le logiciel DIYLC te permettra de faire de beaux layouts pour les amplis et autres, mais aussi pour les guitares (il y a les symboles pour les micros et les switches de guitare).
Un câblage de guitare, c'est idéal pour prendre le logiciel en main...
dilet
Avatar du membre
jptrol
G5 Team
G5 Team
Messages : 1467
Enregistré le : 13 mars 2006, 1:00
Localisation : Nord
Contact :

Re: Réverb autonome 6PG5 en version 3 : une réussite !

Message non lu par jptrol »

Guitarbox64 a écrit : 04 nov. 2025, 19:19 Bravo pour ce superbe travail de pro.
Vous m'épatez les électroniciens ! :wink:

Petite idée comme ça en passant.
Est-ce que je pourrais réaliser une 6PG5 sur turret board pour continuer mon stack dans l'esprit vintage ?
Tout à fait Guitarbox64 ! Dans ce contexte je te recommande vivement ce montage avec une entretoise de 30 mm voire plus longue et un support pour chaque tube : tu économises 12 à 14 emplacements sur ton turret board !

Image

Plus vintage que ça , c'est l'Antiquité :hardos:
jptrol
______________________________________________
dilet
G5 optimiseur
G5 optimiseur
Messages : 334
Enregistré le : 31 janv. 2023, 0:06
Localisation : Lyon

Re: Réverb autonome 6PG5 en version 3 : une réussite !

Message non lu par dilet »

jptrol a écrit :Plus vintage que ça , c'est l'Antiquité
Bah, y a quand même un petit bout de PCB... :jsor:
Plus sérieusement, comme on a vu que le placement des composants était critique pour cette réverb, ça me semble une bonne idée de faire le plus compact possible et ce genre de montage ne devrait pas effrayer Guitarbox64. Il restera quelques composants et toute la partie alimentation, GroundLift, ... sur la turret board.
dilet
Rimlock
G5 guru
G5 guru
Messages : 1203
Enregistré le : 17 juil. 2018, 19:48
Localisation : pas trop loin de l'Océan

Re: Réverb autonome 6PG5 en version 3 : une réussite !

Message non lu par Rimlock »

Un griffonnage rapide d'une possibilité d'implantation en eyelett board. TT en vend une qui pourrai convenir, ref tbez-080 (https://www.tubetown.net/ttstore/en/tub ... -9333.html).

J'ai mis une cellule RC de filtrage de HT entre la DW7 et l'AX7... Histoire de faire mon intéressant :lol:
reverb ptp.jpg
Et de deux ! Merci les Bleus :lol:
Répondre