fabrication en stack.

Variante du G5 avec une réverbe.
alamature
G5 constructeur
G5 constructeur
Messages : 54
Enregistré le : 29 mai 2019, 9:23

fabrication en stack.

Message non lu par alamature »

Bonjour à toutes et à tous !
Je suis en cour de fabrication d'un G5-pro réverb .
Je ne sais pas encore si je choisi la version 'combo' ou 'stack' .
Pour la version stack ,le baffle doit-il être complètement fermé avec un évent en façade ou
une ouverture à l'arrière ? (je penserais plutôt à une ouverture arrière.)
Mais dans ce cas ou placer la réverb ?
Dans la tête d'ampli ! Il va falloir fabriquer une grosse tête d'ampli pour éloigner la réverb .(parasites)
Dans le baffle ?
J'aimerais bien avoir des avis !
Merci à vous
alamature
Avatar du membre
McColson
Admin du site
Admin du site
Messages : 8038
Enregistré le : 07 nov. 2004, 1:00
Localisation : La Celle sur Morin
Contact :

Re: fabrication en stack.

Message non lu par McColson »

En général, quand tu sépares la tête du cab, tu laisses la réverbe dans la tête d'ampli, en effet faut prévoir un peu plus de place.
Pour le cab, le choix reste possible entre un cab ouvert ou fermé ou bass reflex. Là c'est au goût de chacun.
alamature
G5 constructeur
G5 constructeur
Messages : 54
Enregistré le : 29 mai 2019, 9:23

Re: fabrication en stack.

Message non lu par alamature »

Merci pour la direction à prendre ! (Mais ça ressemble à une réponse de normand !) :lol:
(Je suis Normand !)
Avatar du membre
McColson
Admin du site
Admin du site
Messages : 8038
Enregistré le : 07 nov. 2004, 1:00
Localisation : La Celle sur Morin
Contact :

Re: fabrication en stack.

Message non lu par McColson »

Tu cherches quoi comme son ? Tu hésites sur le choix du cab ouvert ou fermé ?!
Rimlock
G5 guru
G5 guru
Messages : 1184
Enregistré le : 17 juil. 2018, 19:48
Localisation : pas trop loin de l'Océan

Re: fabrication en stack.

Message non lu par Rimlock »

Tu peux faire un cab ouvert et prévoir une planche supplémentaire pour pouvoir fermer complètement et écouter ce qui te plaît le plus. Genre 2/3 fermés plus 1/3 ouvert et "fermable".
IMG_5026b.JPG
Et de deux ! Merci les Bleus :lol:
alamature
G5 constructeur
G5 constructeur
Messages : 54
Enregistré le : 29 mai 2019, 9:23

Re: fabrication en stack.

Message non lu par alamature »

ça c'est une bonne idée !
Je vais choisir le cab ouvert (avec fermeture optionnelle)
Je pense installer un HP celestion greenback 12"-8£ .
Que pensez-vous de ce HP ?
Quel serait votre choix ?
cordialement
Avatar du membre
McColson
Admin du site
Admin du site
Messages : 8038
Enregistré le : 07 nov. 2004, 1:00
Localisation : La Celle sur Morin
Contact :

Re: fabrication en stack.

Message non lu par McColson »

Très bon choix, c'est un classique !
Avatar du membre
bilbo_moria
Don Bilbo de la Vega
Messages : 7471
Enregistré le : 15 déc. 2004, 1:00
Localisation : Tinteniac (35)

Re: fabrication en stack.

Message non lu par bilbo_moria »

alamature a écrit : 07 mars 2021, 18:23 Je pense installer un HP celestion greenback 12"-8Ω .
C'est un chouette HP, mais je le trouve agressif (à la MArshall quoi, que j'aime beaucoup par ailleurs, donc ...)

Si tu veux du "plus doux" avec un poil plus de basses et un crunch intéressant, le WGS Veteran 30 est un bon choix à mon sens.

Si tu veux privilégier des aigus scintillants à la Fender vintage (mais potentiellement désagréable en crunch), le WGS 12C sonne très "jensen", et si on veut des aigus un poil plus doux, le WGS 12C/S sonne Fender mais arrache moins les poils en crunch

... bref, les HP, c'est toute une histoire pour en choisir un ! :wink:
alamature
G5 constructeur
G5 constructeur
Messages : 54
Enregistré le : 29 mai 2019, 9:23

Re: fabrication en stack.

Message non lu par alamature »

Bonjour à toutes et à tous !
je viens de terminer mon G5 pro reverb .
J'ai des tensions d'alim un peu plus hautes que la norme!
Sortie transfo en charge : 331vac au lieu de 325vac
en A : 296Vcc
en B : 283Vcc
en C : 185Vcc
le bias est réglé à 80mA
J'ai de l'accrochage dès le 3/4 des pot R12 et R17
J'ai de la ronflette quand la reverb est à fond
Je n'ai pas essayé toutes les configurations !
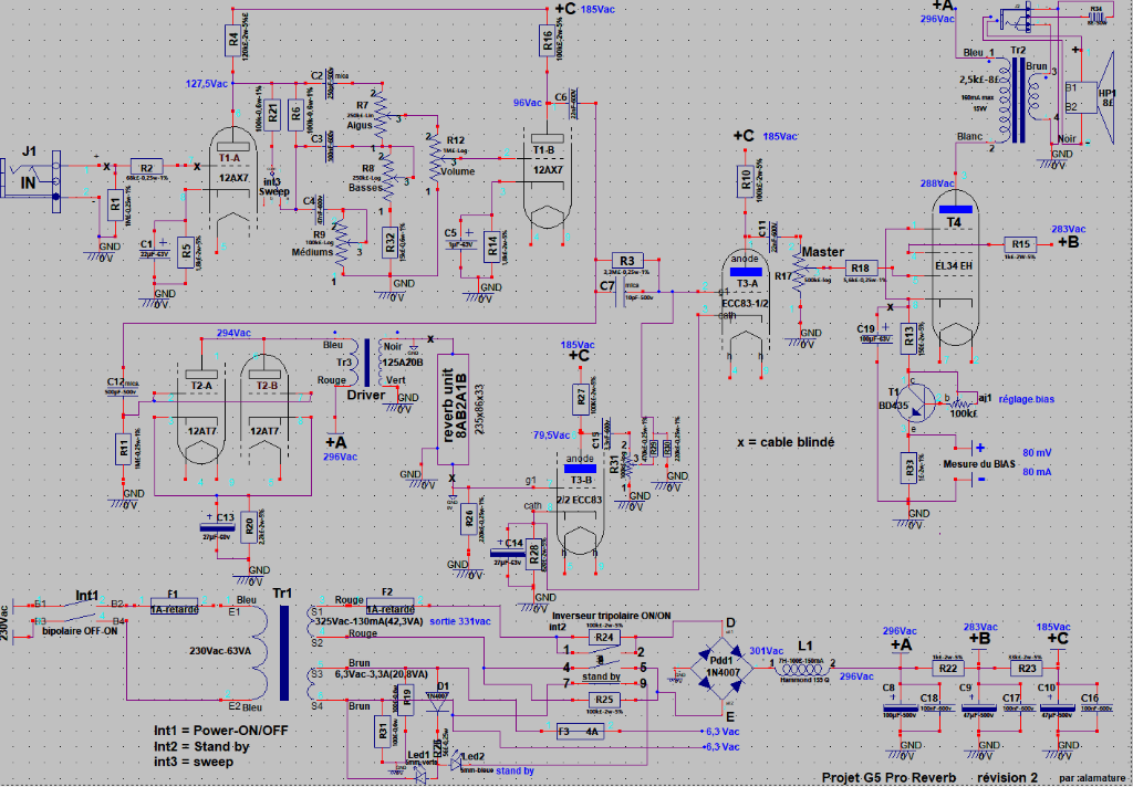
Ampli guitare G5-pro réverb.png
Ampli guitare G5-Proréverb-schéma.png
votre avis !
photo de l'ensemble
IMGP0219.JPG
IMGP0220.JPG
Modifié en dernier par alamature le 28 avr. 2021, 13:51, modifié 2 fois.
Rimlock
G5 guru
G5 guru
Messages : 1184
Enregistré le : 17 juil. 2018, 19:48
Localisation : pas trop loin de l'Océan

Re: fabrication en stack.

Message non lu par Rimlock »

Le tank de reverb est noté 8EB2C1B sur ton schéma, c'est une erreur ? Car c'est un tank 800 ohms IN alors que le transfo sort en 8 ohms... Il faut un 8AB...
Et de deux ! Merci les Bleus :lol:
alamature
G5 constructeur
G5 constructeur
Messages : 54
Enregistré le : 29 mai 2019, 9:23

Re: fabrication en stack.

Message non lu par alamature »

Bonjour Rimlock !
Ton message du 26 avril 2021 ,je le découvre maintenant !
Sur le schéma G5-Do12-3 (ampli G5-V3 Dymo) il est noté 8EB2C1B.( in 800£-out 2575£ )
L'impédance du driver 1750A est de 8£ ! (pas remarqué )
Tu me dis d'utiliser un 8AB2C1B ( in 10£- out 2575£ ) pas trouvé !
le 8AB3C1B ( in 10£-out 2575£ ) tube-town ref : ra8ab3c1b. ça me semble bon !
Peux-tu me donner la signification des lettres et chiffres de l'appellation ? Je n'ai pas trouvé de tableau explicatif !
Merci pour cette info !
Rimlock
G5 guru
G5 guru
Messages : 1184
Enregistré le : 17 juil. 2018, 19:48
Localisation : pas trop loin de l'Océan

Re: fabrication en stack.

Message non lu par Rimlock »

Et de deux ! Merci les Bleus :lol:
Avatar du membre
Pote Gui
G5 Team
G5 Team
Messages : 4469
Enregistré le : 15 mai 2012, 11:07
Localisation : Lyon (69)

Re: fabrication en stack.

Message non lu par Pote Gui »

Tes problèmes d'accrochage (oscillation ?) et de ronflettes sont probablement dus à ton layout...
Rimlock
G5 guru
G5 guru
Messages : 1184
Enregistré le : 17 juil. 2018, 19:48
Localisation : pas trop loin de l'Océan

Re: fabrication en stack.

Message non lu par Rimlock »

Le tank de reverb est très près des transfos aussi ! Ça n'arrange pas les choses...
Et de deux ! Merci les Bleus :lol:
Avatar du membre
Pote Gui
G5 Team
G5 Team
Messages : 4469
Enregistré le : 15 mai 2012, 11:07
Localisation : Lyon (69)

Re: fabrication en stack.

Message non lu par Pote Gui »

Pour la ronflette, oui.
Répondre