fabrication en stack.
fabrication en stack.
Bonjour à toutes et à tous !
Je suis en cour de fabrication d'un G5-pro réverb .
Je ne sais pas encore si je choisi la version 'combo' ou 'stack' .
Pour la version stack ,le baffle doit-il être complètement fermé avec un évent en façade ou
une ouverture à l'arrière ? (je penserais plutôt à une ouverture arrière.)
Mais dans ce cas ou placer la réverb ?
Dans la tête d'ampli ! Il va falloir fabriquer une grosse tête d'ampli pour éloigner la réverb .(parasites)
Dans le baffle ?
J'aimerais bien avoir des avis !
Merci à vous
alamature
Je suis en cour de fabrication d'un G5-pro réverb .
Je ne sais pas encore si je choisi la version 'combo' ou 'stack' .
Pour la version stack ,le baffle doit-il être complètement fermé avec un évent en façade ou
une ouverture à l'arrière ? (je penserais plutôt à une ouverture arrière.)
Mais dans ce cas ou placer la réverb ?
Dans la tête d'ampli ! Il va falloir fabriquer une grosse tête d'ampli pour éloigner la réverb .(parasites)
Dans le baffle ?
J'aimerais bien avoir des avis !
Merci à vous
alamature
- McColson
- Admin du site

- Messages : 8057
- Enregistré le : 07 nov. 2004, 1:00
- Localisation : La Celle sur Morin
- Contact :
Re: fabrication en stack.
En général, quand tu sépares la tête du cab, tu laisses la réverbe dans la tête d'ampli, en effet faut prévoir un peu plus de place.
Pour le cab, le choix reste possible entre un cab ouvert ou fermé ou bass reflex. Là c'est au goût de chacun.
Pour le cab, le choix reste possible entre un cab ouvert ou fermé ou bass reflex. Là c'est au goût de chacun.
Re: fabrication en stack.
Merci pour la direction à prendre ! (Mais ça ressemble à une réponse de normand !) 
(Je suis Normand !)
(Je suis Normand !)
- McColson
- Admin du site

- Messages : 8057
- Enregistré le : 07 nov. 2004, 1:00
- Localisation : La Celle sur Morin
- Contact :
Re: fabrication en stack.
Tu cherches quoi comme son ? Tu hésites sur le choix du cab ouvert ou fermé ?!
-
Rimlock
- G5 guru

- Messages : 1190
- Enregistré le : 17 juil. 2018, 19:48
- Localisation : pas trop loin de l'Océan
Re: fabrication en stack.
Tu peux faire un cab ouvert et prévoir une planche supplémentaire pour pouvoir fermer complètement et écouter ce qui te plaît le plus. Genre 2/3 fermés plus 1/3 ouvert et "fermable".
Et de deux ! Merci les Bleus 
Re: fabrication en stack.
ça c'est une bonne idée !
Je vais choisir le cab ouvert (avec fermeture optionnelle)
Je pense installer un HP celestion greenback 12"-8£ .
Que pensez-vous de ce HP ?
Quel serait votre choix ?
cordialement
Je vais choisir le cab ouvert (avec fermeture optionnelle)
Je pense installer un HP celestion greenback 12"-8£ .
Que pensez-vous de ce HP ?
Quel serait votre choix ?
cordialement
- McColson
- Admin du site

- Messages : 8057
- Enregistré le : 07 nov. 2004, 1:00
- Localisation : La Celle sur Morin
- Contact :
Re: fabrication en stack.
Très bon choix, c'est un classique !
- bilbo_moria
- Don Bilbo de la Vega
- Messages : 7485
- Enregistré le : 15 déc. 2004, 1:00
- Localisation : Tinteniac (35)
Re: fabrication en stack.
C'est un chouette HP, mais je le trouve agressif (à la MArshall quoi, que j'aime beaucoup par ailleurs, donc ...)
Si tu veux du "plus doux" avec un poil plus de basses et un crunch intéressant, le WGS Veteran 30 est un bon choix à mon sens.
Si tu veux privilégier des aigus scintillants à la Fender vintage (mais potentiellement désagréable en crunch), le WGS 12C sonne très "jensen", et si on veut des aigus un poil plus doux, le WGS 12C/S sonne Fender mais arrache moins les poils en crunch
... bref, les HP, c'est toute une histoire pour en choisir un !
Re: fabrication en stack.
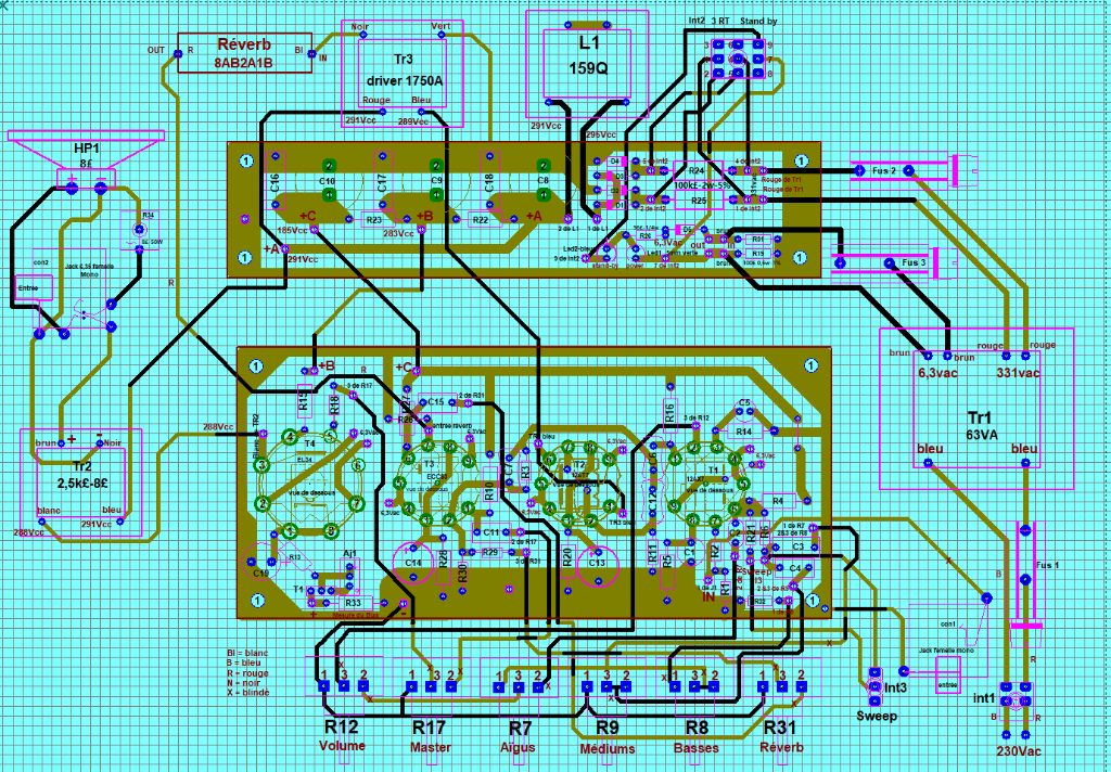
Bonjour à toutes et à tous !
je viens de terminer mon G5 pro reverb .
J'ai des tensions d'alim un peu plus hautes que la norme!
Sortie transfo en charge : 331vac au lieu de 325vac
en A : 296Vcc
en B : 283Vcc
en C : 185Vcc
le bias est réglé à 80mA
J'ai de l'accrochage dès le 3/4 des pot R12 et R17
J'ai de la ronflette quand la reverb est à fond
Je n'ai pas essayé toutes les configurations ! votre avis !
photo de l'ensemble
je viens de terminer mon G5 pro reverb .
J'ai des tensions d'alim un peu plus hautes que la norme!
Sortie transfo en charge : 331vac au lieu de 325vac
en A : 296Vcc
en B : 283Vcc
en C : 185Vcc
le bias est réglé à 80mA
J'ai de l'accrochage dès le 3/4 des pot R12 et R17
J'ai de la ronflette quand la reverb est à fond
Je n'ai pas essayé toutes les configurations ! votre avis !
photo de l'ensemble
Modifié en dernier par alamature le 28 avr. 2021, 13:51, modifié 2 fois.
-
Rimlock
- G5 guru

- Messages : 1190
- Enregistré le : 17 juil. 2018, 19:48
- Localisation : pas trop loin de l'Océan
Re: fabrication en stack.
Le tank de reverb est noté 8EB2C1B sur ton schéma, c'est une erreur ? Car c'est un tank 800 ohms IN alors que le transfo sort en 8 ohms... Il faut un 8AB...
Et de deux ! Merci les Bleus 
Re: fabrication en stack.
Bonjour Rimlock !
Ton message du 26 avril 2021 ,je le découvre maintenant !
Sur le schéma G5-Do12-3 (ampli G5-V3 Dymo) il est noté 8EB2C1B.( in 800£-out 2575£ )
L'impédance du driver 1750A est de 8£ ! (pas remarqué )
Tu me dis d'utiliser un 8AB2C1B ( in 10£- out 2575£ ) pas trouvé !
le 8AB3C1B ( in 10£-out 2575£ ) tube-town ref : ra8ab3c1b. ça me semble bon !
Peux-tu me donner la signification des lettres et chiffres de l'appellation ? Je n'ai pas trouvé de tableau explicatif !
Merci pour cette info !
Ton message du 26 avril 2021 ,je le découvre maintenant !
Sur le schéma G5-Do12-3 (ampli G5-V3 Dymo) il est noté 8EB2C1B.( in 800£-out 2575£ )
L'impédance du driver 1750A est de 8£ ! (pas remarqué )
Tu me dis d'utiliser un 8AB2C1B ( in 10£- out 2575£ ) pas trouvé !
le 8AB3C1B ( in 10£-out 2575£ ) tube-town ref : ra8ab3c1b. ça me semble bon !
Peux-tu me donner la signification des lettres et chiffres de l'appellation ? Je n'ai pas trouvé de tableau explicatif !
Merci pour cette info !
-
Rimlock
- G5 guru

- Messages : 1190
- Enregistré le : 17 juil. 2018, 19:48
- Localisation : pas trop loin de l'Océan
Re: fabrication en stack.
Et de deux ! Merci les Bleus 
Re: fabrication en stack.
Tes problèmes d'accrochage (oscillation ?) et de ronflettes sont probablement dus à ton layout...
-
Rimlock
- G5 guru

- Messages : 1190
- Enregistré le : 17 juil. 2018, 19:48
- Localisation : pas trop loin de l'Océan
Re: fabrication en stack.
Le tank de reverb est très près des transfos aussi ! Ça n'arrange pas les choses...
Et de deux ! Merci les Bleus 


..:: 