Petit bidouillage des vacances. J'avais une 12AU7 qui trainait, un transfo 12V-AC (2 en fait... erreur de commande
 ), un vieux boitier vide... Alors j'ai fait un préamp sur base de 6G3 en relative basse tension (75V environ). Et comme je n'avais que du clean, je lui ai ajouté un boost en façade à base de BS170 (mosfet), comme sur un Friedman BE...
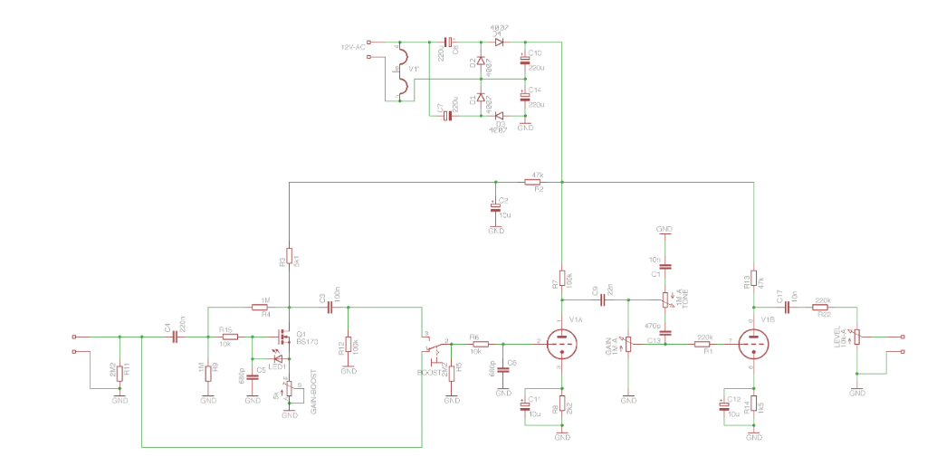
 ), un vieux boitier vide... Alors j'ai fait un préamp sur base de 6G3 en relative basse tension (75V environ). Et comme je n'avais que du clean, je lui ai ajouté un boost en façade à base de BS170 (mosfet), comme sur un Friedman BE...Voici le schéma: L'alim est constituée d'un quadrupleur de tension ce qui me permet d'obtenir ce 75V. La tension est assez clean, pas trop de friture.
Le son est plutôt bon (je vais vous faire des samples rapidement
 ), j'en suis le premier surpris compte tenu de la faible tension de plaque (UaV1 est à 25V...). C'est bien vintage, pas très fuzzy, et le clean est très bien aussi (bon, je ne sais pas m'en servir, mais il s'en sort...).
 ), j'en suis le premier surpris compte tenu de la faible tension de plaque (UaV1 est à 25V...). C'est bien vintage, pas très fuzzy, et le clean est très bien aussi (bon, je ne sais pas m'en servir, mais il s'en sort...).C'est rentré au chausse pied en true point-to-point
 Je me dis que ce serait un projet facile et rassurant pour les gars de chez TG. Je suis en train d'en faire un PCB simple face pour que Shadow puisse le graver si besoin.
 
Je me dis que ce serait un projet facile et rassurant pour les gars de chez TG. Je suis en train d'en faire un PCB simple face pour que Shadow puisse le graver si besoin.



 
 
 .
 .



 
 

 ..::
 ..::  
 
