ampli push pull 100w basse (du mieux....prise de tension mais toujours pas de son)!!!!
ampli push pull 100w basse (du mieux....prise de tension mais toujours pas de son)!!!!
salut ,
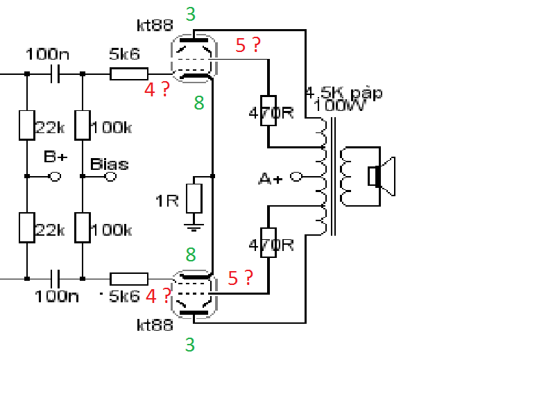
j'ai un doute sur le câblage d'une kt88,plus particulièrement sur les pattes 4 et 5 par rapport à mon schéma.
voici le datasheet d'une kt88 et voici ce que j'ai fait par rapport à mon schéma un avis ?
merci
j'ai un doute sur le câblage d'une kt88,plus particulièrement sur les pattes 4 et 5 par rapport à mon schéma.
voici le datasheet d'une kt88 et voici ce que j'ai fait par rapport à mon schéma un avis ?
merci
Modifié en dernier par garren28 le 20 juil. 2015, 21:20, modifié 2 fois.
- bilbo_moria
- Don Bilbo de la Vega
- Messages : 7474
- Enregistré le : 15 déc. 2004, 1:00
- Localisation : Tinteniac (35)
Re: un doute sur le brochage des grilles d'une kt88
Gaffe !
La grille1 (celle où arrive la résistance de 5k6), c’est la pin 5
La grille2 (encore appelée screen grid, grille écran), là où arrive la résistance de 470R, c’est la pin 4
Enfin, sache que la représentation sur les datasheet, c’est lampe (ou socle de lampe) vue de dessous (vue côté soudure, quoi, ce qui est bien pratique) (en même temps, cela revêt une certaine logique
)
La grille1 (celle où arrive la résistance de 5k6), c’est la pin 5
La grille2 (encore appelée screen grid, grille écran), là où arrive la résistance de 470R, c’est la pin 4
Enfin, sache que la représentation sur les datasheet, c’est lampe (ou socle de lampe) vue de dessous (vue côté soudure, quoi, ce qui est bien pratique) (en même temps, cela revêt une certaine logique
Re: un doute sur le brochage des grilles d'une kt88
bon bah..... j'ai fait une connerie
j'ai envoyé la sauce (pas trop longtemps)et je n'avais pas de son.
Donc je n'ai pas insisté
un risque pour les lampes ?
merci
j'ai envoyé la sauce (pas trop longtemps)et je n'avais pas de son.
Donc je n'ai pas insisté
un risque pour les lampes ?
merci
Re: un doute sur le brochage des grilles d'une kt88
Tu viens d'envoyer quelques centaines de volt sur la grille de commande... Il n'est pas impossible que ton tube est morflé. De toute façon, tu t'en rendras rapidement compte une fois le câblage revu et corrigé!un risque pour les lampes ?
Re: un doute sur le brochage des grilles d'une kt88
ok merci pour la réponse ,
et le transfo de sortie pourrait-il avoir morflé aussi ?
et le transfo de sortie pourrait-il avoir morflé aussi ?
- McColson
- Admin du site

- Messages : 8042
- Enregistré le : 07 nov. 2004, 1:00
- Localisation : La Celle sur Morin
- Contact :
Re: un doute sur le brochage des grilles d'une kt88
Non normalement il ne devrait pas avoir morflé.
Re: un doute sur le brochage des grilles d'une kt88
ok
sinon il y a une combine pour tester une lampe ?
sinon il y a une combine pour tester une lampe ?
Re: un doute sur le brochage des grilles d'une kt88
Ton ampli devrait le faire 
Sinon, le top c'est un lampemètre...
J'ai vu que tu étais à Chartres, c'est dans la Nièvre ça non?
Si c'est la cas, et que tu n'as pas solutionné ton problème d'ici là, si tu veux, je remonte début juillet dans la famille, je pourrai amener le mien pour vérifier tes loupiottes
A plus
François
Sinon, le top c'est un lampemètre...
J'ai vu que tu étais à Chartres, c'est dans la Nièvre ça non?
Si c'est la cas, et que tu n'as pas solutionné ton problème d'ici là, si tu veux, je remonte début juillet dans la famille, je pourrai amener le mien pour vérifier tes loupiottes
A plus
François
François
Re: un doute sur le brochage des grilles d'une kt88
merci pour le coup de main mais Chartres c'est dans le 28 Eure et loir...ça risque de faire un peu loin 
- bilbo_moria
- Don Bilbo de la Vega
- Messages : 7474
- Enregistré le : 15 déc. 2004, 1:00
- Localisation : Tinteniac (35)
Re: un doute sur le brochage des grilles d'une kt88
Bon, as-tu recâblé correctement et testé ?

Re: un doute sur le brochage des grilles d'une kt88
non pas encore je fait un coup de propre pour réduire la longueur des fils avant de le mettre en boite je vous tiens au courant au plus vite
Re: un doute sur le brochage des grilles d'une kt88
J'arriverai jamais à arrêter de confondre Chartres et Châtres... Désolégarren28 a écrit :merci pour le coup de main mais Chartres c'est dans le 28 Eure et loir...ça risque de faire un peu loin
François
Re: un doute sur le brochage des grilles d'une kt88
salut,
après quelques heures de taff j'ai recâblé mon ampli en fait les ktt88 étaient bien raccordées donc j'allume et bout de quelques minutes un bruit bizarre je touche l'inductance,elle était brulante donc cramé je pense.
j'ai pas eu le temps de prendre les tensions dans le doute j'ai éteint l ampli.
aucun son ne sortait de l'ampli mais je me suis aperçu d'une erreur (grosse erreur j'ai bien peur pour mon transfo de sortie ) je n'ai pas relié la masse de sortie sur la carcasse...
pour l'inductance je vais revoir le câblage de l'alim mais c'est étrange.
autre chose d'étrange aussi, normalement les condos restent chargés même si l'ampli est éteint mais avant de mettre les mains dedans j'ai pris une tension sur les condos et je me suis aperçu qu'ils se vident au fur et a mesure sans rien faire....
pas près de faire du bruit cet ampli....
après quelques heures de taff j'ai recâblé mon ampli en fait les ktt88 étaient bien raccordées donc j'allume et bout de quelques minutes un bruit bizarre je touche l'inductance,elle était brulante donc cramé je pense.
j'ai pas eu le temps de prendre les tensions dans le doute j'ai éteint l ampli.
aucun son ne sortait de l'ampli mais je me suis aperçu d'une erreur (grosse erreur j'ai bien peur pour mon transfo de sortie ) je n'ai pas relié la masse de sortie sur la carcasse...
pour l'inductance je vais revoir le câblage de l'alim mais c'est étrange.
autre chose d'étrange aussi, normalement les condos restent chargés même si l'ampli est éteint mais avant de mettre les mains dedans j'ai pris une tension sur les condos et je me suis aperçu qu'ils se vident au fur et a mesure sans rien faire....
pas près de faire du bruit cet ampli....
- bilbo_moria
- Don Bilbo de la Vega
- Messages : 7474
- Enregistré le : 15 déc. 2004, 1:00
- Localisation : Tinteniac (35)
Re: un doute sur le brochage des grilles d'une kt88
SI les tubes sont présents (et selon la position du standby dans le schéma), les condos d’alim se vident, c’est normal.
Vérifie le câblage, notamment autour de la self et si ça te paraît correct, tu peux tenter de mesurer les tensions sans les tubes ...
Vérifie le câblage, notamment autour de la self et si ça te paraît correct, tu peux tenter de mesurer les tensions sans les tubes ...
Re: un doute sur le brochage des grilles d'une kt88
Sans schéma et valeurs des composants d'alim, pas simple de se faire une idée
Si tu veux voir des bleus gagner, regardes Avatar 



..:: 