J'ai vu qu'il y'avait déjà un topic SLO-50 clone en cours, alors vous m'excuserez, mais j'en fait un à ma sauce aussi
Alors voilà, ça fait un petit bout de temps que je me penche sur un "petit" (:oops:) projet et je viens vous montrer ce que ça donne pour avoir vos avis éclairés !
La base : un Soldano SLO-100
J'aime :
- le grain
- le 2 cannaux et demi (Clean/Crunch + OD)
- l'eq commune
- la boucle d'effet
- les ampli réactifs au jeu et au volume
J'aime pas :
- les 100W
- le côté "fizzy" en OD qui, autant est une qualité dans certains styles, autant pourrait "géner" sur d'autres...
Ce que je vais faire :
- passer en 50W
- ajouté quelques mods
- une réalisation en turret-board
Le but pour moi est double :
- avoir un nouvel ampli complètement différent de mon actuel (Sovtek MIG-50)
- apprendre (donc faire des erreurs
C'est donc dans le deuxième point que vous intervenez.
J'ai besoin de vous pour :
- corriger mes erreurs (qu'elle soit de conception ou d'arguments)
- m'aider dans le dimensionnement des transfo
- m'aiguiller sur le câblage (bus grounding, star grounding, multi-star grounding, chassis grou...euh nan pas celui-là
- apporter des idées/suggestions
Dans un premier temps, on va déjà traiter les schéma que j'ai fait. On parlera réalisation quand le moment sera venu.
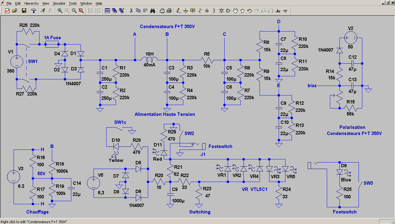
I. L'alim
EDIT : Nouveau schéma du 14/05/10
A. La HT (EDIT du 05/05/10)
Je souhaite avoir environ 500V sur les anodes des 6L6GC.
Je vais donc probablement partir sur un transfo d'alim avec un secondaire à 360V
J'ai décider d'opter pour des condensateurs de filtrage F+T pour leur faible encombrement et longue durée de vie.
J'ai déplacer le stand-by avant les diodes de redressement. Ca me parait plus logique de couper de l'alternatif que du continu...
EDIT :
Correction :Transfo à point milieu inutile. Switch SPST bypassé par une résistance façon G5V3 afin de diminuer l'appel de courant et de ne pas stresser les condo de filtrage et améliorer les conditions de vie du switch.
Etant donné que je vais tirer 2 fois moins de courant que sur la version 100W, j'ai virer une partie du filtrage des anode (200µF => 110µF) et je retombe dans des valeurs de filtrage "classique" d'ampli de 50W qui tordent en montant le volume. Ca vit, j'aime bien !Le fait de mettre 2 résistances et 2 contacts permettait d'avoir aux bornes de la résistance en // avec le contact Vht / 2 aux bornes de celui ci, soit env 200Vac et de diviser par 2 la valeur de la résistance et la puissance de celle ci.
Comme il faille limiter le courant aux env de 1 mA stand by ouvert, il te faut une valeur d'env 400k pour la valeur totale (soit 2 x 200k)
Je ne touche pas à la bobine et je fais pareil sur les grille écran (100µF => 50µF) et j'ajoute le pont d'équilibrage avec les résistances qui était manquant.
Pour le PI, je conserve toujours une structure condo série + résistances d'équilibrage pour la marge en tension et je ne touche pas aux valeurs de filtrage.
Pour le reste du preamp, j'ai laissé tel quel.
Niveau fusible, je pense qu'un T1A devraient suffire.
Non représenté sur le schéma, un fusible principal de l'ordre de T2A ou T3A sera bien évidement placé entre la prise secteur et le primaire du transfo ainsi qu'une prise de terre sur le chassis.
Niveau courant total, première approximation à grosso-modo 250mA... à voir après le traçage des droites de charge.
EDIT : Simulation faites sous PSUD avec l'aide précieuse de Vitriol, il s'avère que 300mA n'était visiblement pas assez !EDIT : Après tracé et discussion, l'enroulement HT devra pouvoir débiter un courant de 300mA en AC
EDIT :Le courant de la self sera donc déterminé une fois la consommation du preamp déterminée.l'emploi d'une self de 100mA ne sert à rien, les anodes de l'étage de puissance sont prises avant celle ci, il te faut coller les specs en courant de la self au plus près de la conso réelle sinon si seras en régime non magnétisé.
EDIT : Une self de 10H/50mA semble un bon compromis... A voir ensuite
Des pics jusqu'à 525mA au repos me mènent vers un transfo débitant 350mA.
On revoit le fusible à la hausse par la même occasion : mini 750mA. Il sera plus simple d'opter pour 1A, sachant qu'on a un courant de court-circuit de 5A, il y'a de la marge !
Niveau Self par contre, on revoit à la baisse avec un courant max de 30mA !
B. Le chauffage (EDIT du 05/05/10)
Pour le chauffage, l'utilisation des R de 100ohms relié à un pont diviseur me permet de décaler d'une cinquantaine de volt la tension de chauffage en vue de ne pas excéder Uk/f sur les 2 montages en DC Coupled Cathode Follower présent dans l'ampli (avant et après la boucle d'effet) et de garder un chauffage équilibré (pas besoin de hum balance)
La resistance de 100k du pont diviseur est inférieure à Rk/f max (150k) , donc ça va.
Niveau courant, j'aurai donc besoin pour 2 6L6GC et 5 12AX7 soit 2*0,9 + 5*0,3 = 3,3A.
EDIT : Finalement, 6,3V - 6A : de la marge, pour tester éventuellement les KT66 !)
C. La tension de polarisation (EDIT du 29/04/10)
Alors ici... grande question :
Faut-il utilisé un enroulement secondaire séparé ?
Faut-il se mettre sur une "prise" de l'enroulement de HT ?
Faut-il se brancher direct à l'enroulement de HT ?
La première solution serait la plus simple, mais va être plus couteuse et j'imagine que le nombre d'enroulement sur un transfo doit être limité. On va donc essayer d'en faire l'économie.
La deuxième... mouai, je suis pas plus convaincu que ça.
EDIT : Suite aux mésaventures d'a-wai et la "complexité" d'utiliser l'enroulement HT sans point milieu pour créer ma tension de polarisation, je me rabat finalement sur l'enroulement secondaire séparé. Bien qu'un peu plus cher, ce sera plus simple, efficace et fiable.A priori, je partirai sur la 3ème solution : utiliser l'enroulement HT présent.
EDIT :A partir de là, 2 sous-solutions pour faire chuter la HT :solution confirmée quelque post plus bas : plus simple et moins cher
1. Avec une résistance très élevé avant la diode de redressement (ça doit taper dans le 220k)
2. Avec un filtre CR : si je considère un sinus de 510V sur le secondaire, en filtrant avec un passe-haut à 320Hz (avec un couple 33nF/15k par ex) , ça me fait tomber à un sinus de 80V. Il n'y a plus qu'à redresser filtrer et exploiter cette tension.
=> pas de soucis de dissipation de chaleur
Mon esprit me dit de choisir cette dernière solution... mon bon sens me dit de faire appel à vous pour avoir votre avis qui sera probablement partagé
EDIT : J'ai donc finalement opté pour cette dernière solution qui semble la plus pratique.
D. Le switching (EDIT du 14/05/10
Grosso-modo, même chose que l'original. J'ai rajouté un optocoupleur, vous aller voir pourquoi dans la partie preampli.
Les optocoupleurs seront, sauf avis contraire, probablement des VTL5C1.
Je n'utiliserai évidement pas l'enroulement de chauffage pour cette tâche et qui servira également à alimenter le témoin d'alimentation (ampoule 6,3V). Un deuxième enroulement de 6,3V est donc nécessaire. Niveau courant, je table sur 1A pour être tranquile.
J'ai également rajouté un switch SW2 type SPST sur la coupure du jack pour pouvoir passer du clean à l'OD sans avoir besoin de brancher le footswitch.
Je n'ai pas prévu de mettre de LED en façade pour le moment.
EDIT : Finalement, il y'aura bien des LED en façade et les switch ont été revu en conséquence : un pôle de plus pour piloter les LED de façade
On a donc un 3PDT pour clean/crunch et un DPDT pour Normal/Overdrive (bien qu'ici un DPST aurait été suffisant, l'approvisionnement est plus difficile qu'en DPDT)
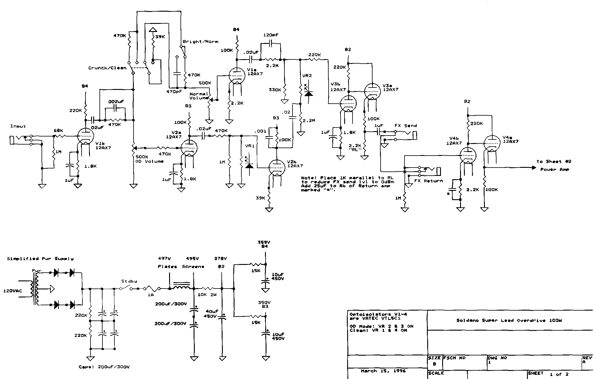
II. Le preamp
EDIT : Nouveau schéma du 14/05/10
EDIT : représentation corrigéeThe_Setlaz a écrit :NOTE : La réprésentation du switch SW3 n'est pas bonne : les deux parties doivent commuter de manière contraire : lorsque la résistance R13 est court-circuit, la résistance de R14 est déconnectée et lorsque la résistance R13 est en circuit, la résistance R14 est en circuit : j'utiliserai donc un DPDT pour assurer la commutation.
Pour les condensateurs, je vais faire confiance aux Mallory 150's 630VDC.
J'ai déjà mon MIG-50 avec des Orange Drop 716P, et après avoir refait un MIG-50 avec des Mallory's, j'ai trouver le son plus "medium", un peu moins droit, un peu plus dans l'esprit de ce que j'attends de ce projet et ça confirme plus ou moins ce que j'ai pu lire ici et là sur le web au sujet de ces condo.
Donc peu d'évolutions par rapport à la version de bases. Les switch SW1 et SW2 seront activés par les potentiomètres push-pull des réglages de gain sur le canal overdrive et clean.
Le switch SW3 permet de passer du clean au crunch. Pas de version pilotable par footswitch ni LED ou quoi que ce soit pour le moment. Si vraiment ça me manque, c'est pas impossible que je bricole ça, mais pour l'instant, ce sera assuré par un simple switch DPDT.
On note l'apparition du nouvel optocoupleur LDR2 sur le chemin du canal clean. Etant donné que sur le canal OD, le clean et OD sont actifs en même temps et que le canal clean est en opposition de phase par rapport à l'OD, j'ai prévu de le neutraliser grâce à cet optocoupleur. Je testerai tout de même le résultat "original" en le shuntant et garderai la solution qui me plait le plus à l'écoute, sait-on jamais.
EDIT : Modif' boucle d'effet supprimée.
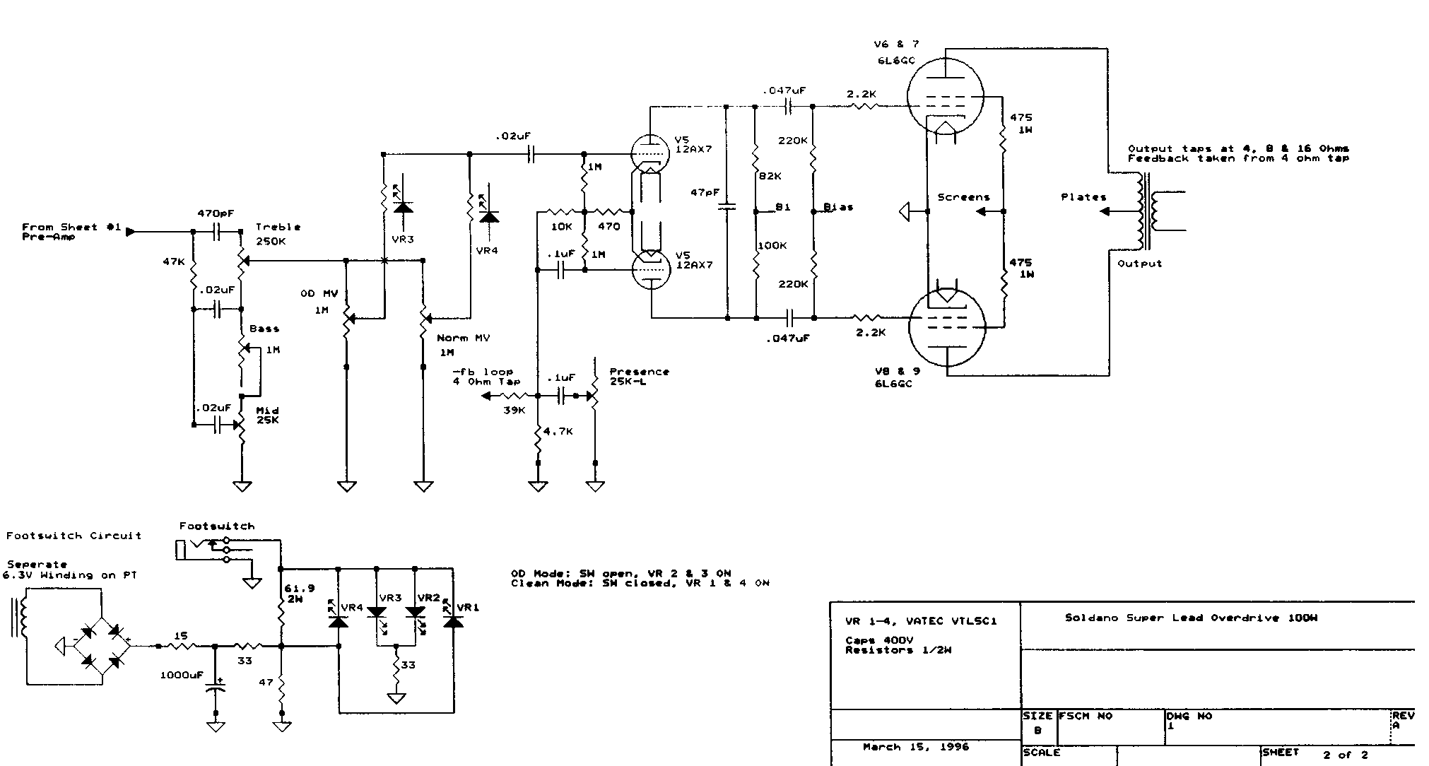
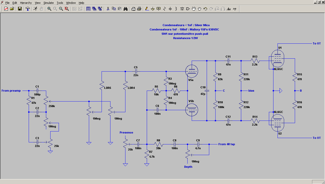
III. Le poweramp
EDIT : Nouveau schéma du 20/06/10
A. Le Tone-stack
Pas de gros changement ici, le tone-stack du Soldano SLO-100. Je vais tout de même tester une petite modif en sortie du tone-stack : un filtre passe-bas qui va atténuer les aigus, comme on le retrouve dans les ampli Mesa Boogie... A voir si c'est convaincant.
B. La contre-réaction
J'ai ajouté un controle de Depth dans la boucle de contre-réaction pour "gonfler" un peu le son à bas volume. A fort volume, l'utilité de ce réglage est moindre.
C. Le transformateur de sortie
Après de longues discussions et les droites de charges tracés par bozole, je me suis arrêté sur la valeur de 4,4K qui permet d'avoir une droite de charge qui passe dans le coude de la courbe Ug=0V.
Il encaissera 50W et 400mA par demi-enroulement.
EDIT : Finalement, on table sur 60W et 200mA par demi-enroulement car d'après les datasheet, on n'excèdera pas les 100mA.
D. Les résistances de grille-écran
Etant donné que ma droite de charge en classe B passe dans le coude de la courbe Ug=0V, la valeur mini calculée est de 150ohms.
Pour prendre une marge de sécurité, je ne descendrai pas en dessous de 220ohms.
A savoir que plus ces résistances sont élevées, plus la compression est forte !
EDIT : Je me suis finalement arrêté sur la valeur de 470ohms qui offre un bon compromis.
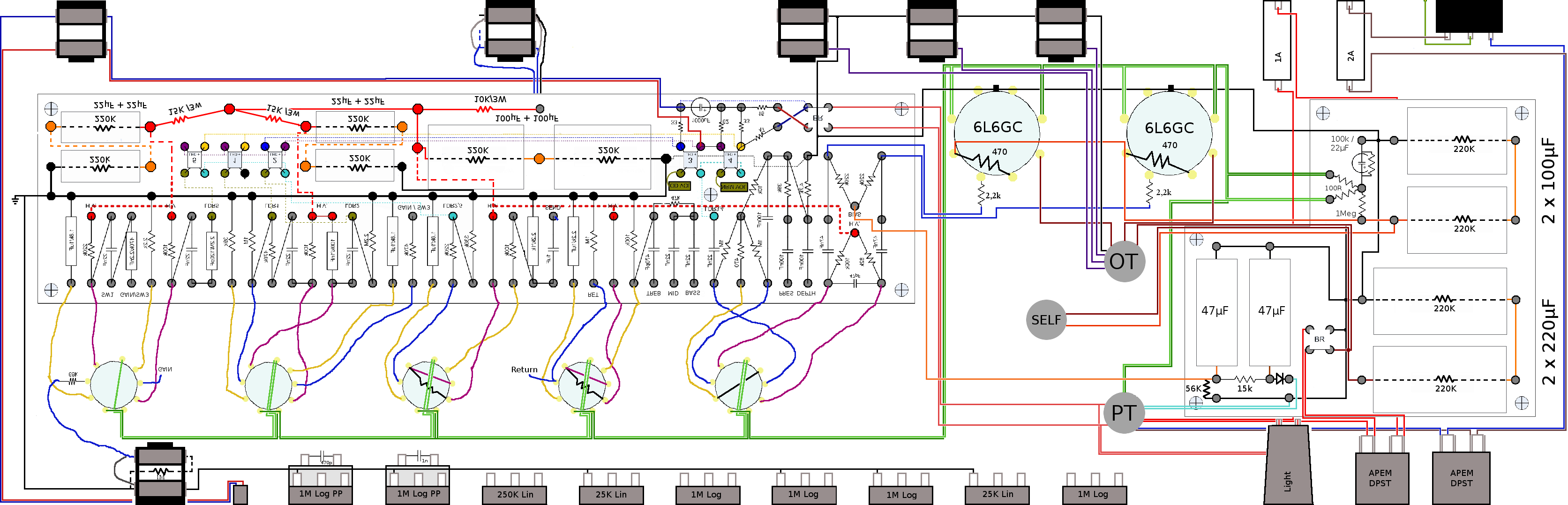
IV. Le layout
Voici donc le layout final :
EDIT : Nouveau layout du 19/03/10
Enlever la mod +4dB/-10dB sur la boucle d'effet
EDIT : Nouveau layout du 29/04/10
Un secondaire sur le PT dédié à la polarisation
EDIT : Nouveau layout du 07/05/10
Replacement du fusible, complétage du schéma et corrections mineures
EDIT : Nouveau layout du 11/05/10
Redimensionnement de la plaque d'alim, complétage du schéma et corrections mineures
EDIT : Nouveau layout du 14/05/10
Décalage des sorties jack
EDIT : Nouveau layout du 23/05/10
Modification des jack de la boucle d'effet, de l'espacement entre les potentiomètres et invesement des switch et du témoin de mise sous tension pour éloigner au maximum le signal de la partie alimentation.
EDIT : Nouveau layout du 27/05/10
Flip de toute la partie preamp afin d'éviter que les fils de signal passent près des condensateurs de filtrage
EDIT : Nouveau layout du 20/06/10
Enlevement du potar 1M Log PP de la Mesa Mod
Je verrai après la réalisation si le Mesa-filter est utile ou non.
EDIT : Après réalisation, j'ai retiré ce "Mesa Filter", pas du tout à mon goût !
EDIT : Voici la face-avant 14/05/10
EDIT : Ajout de LED indicatrices Clean/Crunch - Normal/Overdrive
EDIT : Modification potar + switch + lampe 23/05/10
EDIT : Inversion des switch et LED pour éloigné le signal des fils de chauffage 12/06/10
EDIT : Voici la face-arrière 14/05/10
EDIT : Modification sur les jack de boucle d'effet 23/05/10
EDIT : Rendez-vous page 9 pour les photos
Les samples sont disponibles ici : http://damien.brouard1.free.fr/samples/
Merci à vous



