Spring reverb piloté par MosFET (ou pas ...)

Pour la conception et la réalisation de vos amplis.
Avatar du membre
bilbo_moria
Don Bilbo de la Vega
Messages : 7492
Enregistré le : 15 déc. 2004, 1:00
Localisation : Tinteniac (35)

Spring reverb piloté par MosFET (ou pas ...)

Message non lu par bilbo_moria »

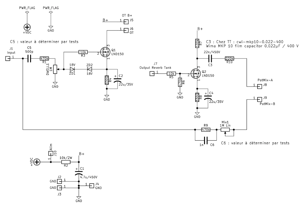
Edit 23/08/2019

Voici au final le schéma que j'ai utilisé :
SchémaReverb.png
J'ai monté le proto dans un Bandmaster et j'ai bien secoué le tout, ça semble tenir (pour les courageux qui ont lu ou qui liront les divers échanges ci-dessous, ils verront que le premier jet à base de LND150 voyait le LND150 qui pilote le transfo de reverb tank cramer rapidement).
Je craignais un peu que le IRF830 que j'ai monté sans radiateur finisse par rendre l'âme, mais non (à confirmer sur la durée et sur d'autres amplis).

La résistance variable RV1 sert un peu de "dwell" pour ajuster le niveau d'entrée, suivi par un LDN150 en "cathode follower" (ou plutôt source follower) et donc l'étage à IRF830 pour attaquer le transfo puis le reverb tank. Le transfo est un transfo "classique" de reverb (la ref que l'on trouve dans les Fender, par exemple), et le reverb tank a une impédance d'entrée de 10Ω

Q2 (LND150) amplifie le tout petit gazouillis (quelques mV, et encore) issu du reverb tank. En J7, je place un potard de 1MΩ puis une résistance sur le wiper afin de mélanger au signal direct dans l'ampli.

Ca sonne plutôt bien, et cette expérimentation m'a permis de m'apercevoir que certaines marques de reverb tank sonnent beaucoup mieux que d'autres (j'ai été très déçu par Accutronic Korea et j'ai basculé sur un TAD qui me semble bien meilleur ...)






-------- Message initial et développements ci-dessous : -------

Hello,

Je réfléchis à un module de string reverb à intégrer à un ampli, basé sur des transistors MosFET (je suis ignare en ce domaine, je pense que ça s'appelle comme ça ... comme quoi, dès le début, c'est pas gagné :mrgreen: )

Je suis d'abord parti sur un truc très inspiré du kit TT et voici la traduction que j'en ai faite :
MOSFET Spring Reverb.png
Il y a quelques choix (résistances variables, capas) dont je me suis dit que je jugerai leur bien fondé / leur valeur en prototypant.
En 2 mots, pourquoi ce projet ?
- Sur certains amplis, je manque de place pour un système à lampe (typiquement une 12AT7 puis une 12AX7),
- définitivement, je n'aime pas le module numérique Belton et son effet chorus en fin de note,
- j'ai déjà joué avec les LND150 et mon oreille ne détecte pas de différence sonore entre "j'ai inséré un LND150 en linéaire" et "hop, il n'y est plus" (via une pédale de bypass)

Bon ben mon proto ne va pas. D'abord le son : j'avais dans le passé monté une reverb standalone avec le kit TT et j'avais constaté le même problème de son pas terrible dû à mon avis au mélange son direct son reverbéré via le potard de mix final (un 1MΩ linéaire) ; dans le cadre de ma reverb standalone j'ai résolu le problème en bufferisant le signal direct puis en sommant par circuit intégré le signal direct et le réverbéré et là c'est impec' !

Donc, étape 2 : sur mon proto de reverb à intégrer dans un ampli, je ne passe plus le signal direct via ce montage, je place un potard de 1M lin en sortie de signal réverbéré, je supprime R10 et je somme les 2 (direct, reverbéré) avec 2 résistances 220k (à la tonton Léo Fender) : le son est bien meilleur.

Ensuite, c'est là qu'on rigole : Q1 ne tient pas le choc, j'en ai déjà cramé 2. J'ai d'abord soupçonné trop de signal d'entrée (et donc agi sur la résistance variable "dwell") et j'ai soupçonné que les 2 Zener 18V étaient limite pour le Vgs max du LND150 qui est à 20V (ce transistor crame quand j'avoine comme un porc, quand on joue à volume raisonnable, il tient le choc).

Après quelques lectures ici ou là, j'en viens à me dire que le LND150 crame car il fournit trop de courant / puissance au transfo qui attaque le reverb tank ... certains indiquent qu'il faudrait en mettre 2 en //, d'autres que, de toute, ça ne tiendra jamais

J'ai tenté au petit bonheur la chance de remplacer le LND150 par un IRF830 quitte à adapter la polarisation, mais ce dernier ne se polarise pas : je ne suis pas sûr qu'on puisse le biaser comme un LND150 (depletion mode) ou une lampe, i.e. avec une résistance de cathode (ou plutôt de source) : il faut probablement un pont diviseur pour présenter une tension ad hoc au niveau de la gate (enhancement mode : j'intuite 5V, mais à creuser), voire un système plus poussé avec un autre transistor servant au bias (comme c'est fait sur les PI de certains Blackstar "à lampes" ;-) ) mais là je trouve ça moche et ça dépasse largement mes compétences en silicium ...

A suivre, j'ai quelques pistes à creuser avant de m'avouer vaincu ;-)
Avatar du membre
Pote Gui
G5 Team
G5 Team
Messages : 4472
Enregistré le : 15 mai 2012, 11:07
Localisation : Lyon (69)

Re: Spring reverb piloté par MosFET (ou pas ...)

Message non lu par Pote Gui »

T'as combien en B+?
Avatar du membre
Lemontheo
G5 Team
G5 Team
Messages : 1814
Enregistré le : 21 janv. 2011, 1:00
Localisation : Rouen
Contact :

Re: Spring reverb piloté par MosFET (ou pas ...)

Message non lu par Lemontheo »

Effectivement, j’aurais pensé à en mettre 2 en //.
Bonne idee en tout cas !
Rimlock
G5 guru
G5 guru
Messages : 1205
Enregistré le : 17 juil. 2018, 19:48
Localisation : pas trop loin de l'Océan

Re: Spring reverb piloté par MosFET (ou pas ...)

Message non lu par Rimlock »

Un IRF830 avec un pont 2.2M - 2.2M pour biaser la gate et source à la masse (?), le transfo dans le drain. Avec le transfo prévu pour la 12AT7 (Z prim 25k) ça devrait le faire... A voir si un R dans la source est nécéssaire et de quelle valeur pour optimiser le truc. Mettre un petit U de cuivre en radiateur sur l'IRF !
Et de deux ! Merci les Bleus :lol:
Avatar du membre
bilbo_moria
Don Bilbo de la Vega
Messages : 7492
Enregistré le : 15 déc. 2004, 1:00
Localisation : Tinteniac (35)

Re: Spring reverb piloté par MosFET (ou pas ...)

Message non lu par bilbo_moria »

Pote Gui a écrit : 22 juin 2019, 17:53 T'as combien en B+?
Environ 340V (avant qu'il crame et 90V après qu'il ait cramé, lol)

Lemontheo a écrit : 23 juin 2019, 9:16 Effectivement, j’aurais pensé à en mettre 2 en //.
Bonne idee en tout cas !
Yep, un gros biais cognitif ("Mon Dieu, du Silicium, je n'y comprends rien") passé, j'ai tenté de tracer des droites de charge (mais les courbes sont petites, pas simple). Avec un OT de 22500Ω classique Fender ... du coup, une autre piste s'ouvre : choisir un reverb tank avec une impédance d'entrée plus importante (là, c'est une 8Axxx, donc 10Ω, mais si je passe en 8Bxxx, je passe à 190Ω d'impédance d'entrée et la droite de charge va bien s'horizontaliser ... sauf que je n'ai pas de 8Bxxx sous la main, évidemment)

Et donc en bleu, c'est un seul LND 150, en orange : 2 x LND150 et (Monsieur Plus !) en mauve : 3 x LND150 ! (en simul, ça ne coûte pas cher). En vert amande, un test que j'ai dû faire avec un reverb tank de plus grand impédance d'entrée, mais je ne me souviens plus bien => à ignorer ;-)
DroitCharge LND150.png
Rimlock a écrit : 23 juin 2019, 11:29 Un IRF830 avec un pont 2.2M - 2.2M pour biaser la gate et source à la masse (?), le transfo dans le drain. Avec le transfo prévu pour la 12AT7 (Z prim 25k) ça devrait le faire... A voir si un R dans la source est nécéssaire et de quelle valeur pour optimiser le truc. Mettre un petit U de cuivre en radiateur sur l'IRF !
Yep, je travaille en // sur la polarisation d'un IRF830 (ce que j'ai en dispo dans mon bazar) mais j'ai l'impression que c'est pas super linéaire (grosses capas Miller gate / source), je ne sais pas trop, pas fini de simuler

Et puis, j'ai vu une piste intéressante : un JFet faible voltage (un poil flippant, mais bon) avec un IRF "au dessus" (source du IRF sur drain du JFET) : on bénéficie du son du JFet et de sa linéarité et de la patate de l'IRF pour piloter le transfo, avec près de 6A pour l'IRF830 ça devrait passer !)
Rimlock
G5 guru
G5 guru
Messages : 1205
Enregistré le : 17 juil. 2018, 19:48
Localisation : pas trop loin de l'Océan

Re: Spring reverb piloté par MosFET (ou pas ...)

Message non lu par Rimlock »

Heuuu, j'ai été un peu vite pour les valeurs du IRF820 :non: ... Après maquette rapide, j'obtiens les résultats suivants :

- pont de bias 2.2M et 47k entre le B+ de 260Vcc et la masse. J'ai 5.1Vcc à la gate.
- dans la source : 2.7k en // 22µF. J'ai 8Vcc à la source, soit environ 3.3 mA.
- transfo de reverb dans le drain Z environ 22k avec tank 8 Z branché. J'ai 255Vcc au drain.

Injection de 1V càc via un 100 nF sur la gate, il ressort 52Vcàc sur le drain et on a un signal de quelques dizaines de mV sur la sortie à vide du tank...

l'IRF tièdi mais on peut toucher au doigt !

Tu parles de ce montage ?

Image
Et de deux ! Merci les Bleus :lol:
Avatar du membre
bilbo_moria
Don Bilbo de la Vega
Messages : 7492
Enregistré le : 15 déc. 2004, 1:00
Localisation : Tinteniac (35)

Re: Spring reverb piloté par MosFET (ou pas ...)

Message non lu par bilbo_moria »

Aaaaah, cool pour la maquette, je vais étudier ça !!!

Et oui, j'ai repéré ce montage JFET / MOSFET (un gars qui ajoute une reverb à un ampli Electar + R.G.Keen qui suggère également ce type de montage sans toutefois être plus précis) D'une part, je comprends presque le fonctionnement (:mrgreen:), d'autre part j'ai des 2N5457 (et je ne pense pas qu'il soit critique d'utiliser absolument un 2N5485).

Merci, encore des pistes à explorer !

EDIT : pour être plus précis, le gars des Electar monte ses transistors comme ça :
electar.png
electar.png (26.44 Kio) Vu 16781 fois
EDIT 2 :
Yep, super intéressant une fois simulé sous PSPICE malgré une polarisation assez différente de celle que tu obtiens en prototypant (une limite de la simul ? D'habitude c'est plus précis, mais peut-être que le modèle que j'utilise est un peu foireux ...) : sur mon modèle, 1.6V à la source ce qui dénote environ 0.6mA ... (à noter que j'ai fait une simul avec un transfo à la place de la résistance de 22500Ω et j'obtiens les mêmes résultats)
BiasRimlock.JPG
BP-Rimlock.JPG
Rimlock
G5 guru
G5 guru
Messages : 1205
Enregistré le : 17 juil. 2018, 19:48
Localisation : pas trop loin de l'Océan

Re: Spring reverb piloté par MosFET (ou pas ...)

Message non lu par Rimlock »

Attention ! Les FET ont une ééééénorme dispersion de caractéristiques ! Ça a pu jouer !
Et de deux ! Merci les Bleus :lol:
Avatar du membre
bilbo_moria
Don Bilbo de la Vega
Messages : 7492
Enregistré le : 15 déc. 2004, 1:00
Localisation : Tinteniac (35)

Re: Spring reverb piloté par MosFET (ou pas ...)

Message non lu par bilbo_moria »

Je pense partir sur un schéma de ce type (en prototypage) :
IRF830.JPG
- le gain est de 30dB (contre un poil moins de 29dB avec la "double" 12AT7 chère à Léo),
- l'IRF830 se bran*le la nouille (quelques mA ...)
- On peut lui injecter un poil plus d'amplitude avant qu'il ne sature (par rapport à la double 12AT7)

Par contre, si on veut travailler un peu le signal en amont (le couple 500p + 1MΩ), j'ai l'impression que ça interagit pas mal (auquel cas, éventuellement je mettrais un LND150 en "Cathode follower" avant ce montage, mais à tester au niveau sonore ...)
Rimlock
G5 guru
G5 guru
Messages : 1205
Enregistré le : 17 juil. 2018, 19:48
Localisation : pas trop loin de l'Océan

Re: Spring reverb piloté par MosFET (ou pas ...)

Message non lu par Rimlock »

Vérifie la courbe de réponse en maquettant et en branchant une "vraie" reverb ! J'ai eu des surprises... Chez moi le signal oscilloscopé sur le drain monte réguliérement de 25V vers 150Hz jusqu'à 220V vers 4 kHz :crazy .... En faisant une "erreur" en bidouillant les composants, je me suis aperçu qu'en branchant la 2.2M au drain plutôt qu'à la HT c'était beaucoup plus régulier et avec un 1 nF en // sur la 2.2M ça faisait redescendre les aigus à partir de 1.5-2 kHz... En fait ça introduit une bonne CR ! Je pense que l'impédance du tank est très très très dépendante de la fréquence, loin de 8Z.... Mais je n'ai pas oscciloscopé directement sur la cinch "IN" du tank...
Et de deux ! Merci les Bleus :lol:
Avatar du membre
bilbo_moria
Don Bilbo de la Vega
Messages : 7492
Enregistré le : 15 déc. 2004, 1:00
Localisation : Tinteniac (35)

Re: Spring reverb piloté par MosFET (ou pas ...)

Message non lu par bilbo_moria »

Ouaip, c'est vrai que c'est la limite des simuls (en particulier la courbe d'impédance du reverb tank qui doit être bien zarb ;-) )

Je vais tenter et si ce n'est pas satisfaisant, j'ajouterai un CF LND150 pour isoler le 500p / 1M (en fait, je mettrai une résistance variable en entrée pour adapter au niveau du signal) ; mais c'est marrant (hum !) ces p'tites bêtes qui pètent comme du verre dès qu'on dépasse 1W de dissipation (ou plutôt, je n'ai pas l'habitude)

Bon, ça progresse ou bien ? :-)
Avatar du membre
Pote Gui
G5 Team
G5 Team
Messages : 4472
Enregistré le : 15 mai 2012, 11:07
Localisation : Lyon (69)

Re: Spring reverb piloté par MosFET (ou pas ...)

Message non lu par Pote Gui »

750mW serait plus exact d'après la datasheet. Ce qui fait qu'avec tes 340V, le courant de drain ne peut guère aller flirter qu'avec les 2mA à condition d'avoir un bon radiateur.
Oui, on peut moins se permettre de faire le cochon avec les semiconducteurs; c'est rapidement sanctionné en général sur le dépassement des valeurs max. D'un autre côté, j'ai pu voir des transistors fumer et continuer à fonctionner normalement par la suite, donc il doit y avoir des boulettes moins critiques que d'autres! Mais c'est vrai que globalement, l'erreur est tolérée moins longtemps qu'avec des tubes ou des transfos.
Avatar du membre
bilbo_moria
Don Bilbo de la Vega
Messages : 7492
Enregistré le : 15 déc. 2004, 1:00
Localisation : Tinteniac (35)

Re: Spring reverb piloté par MosFET (ou pas ...)

Message non lu par bilbo_moria »

Pote Gui a écrit : 24 juin 2019, 14:55 750mW serait plus exact d'après la datasheet. Ce qui fait qu'avec tes 340V, le courant de drain ne peut guère aller flirter qu'avec les 2mA à condition d'avoir un bon radiateur.
Oui, on peut moins se permettre de faire le cochon avec les semiconducteurs; c'est rapidement sanctionné en général sur le dépassement des valeurs max. D'un autre côté, j'ai pu voir des transistors fumer et continuer à fonctionner normalement par la suite, donc il doit y avoir des boulettes moins critiques que d'autres! Mais c'est vrai que globalement, l'erreur est tolérée moins longtemps qu'avec des tubes ou des transfos.
Hé hé hé oui, j'ai lu que les "pionniers" qui passaient des tubes aux transistors étaient déroutés parce que ça pétait dès la première boulette, le temps d'acquérir les bons réflexes ...
Par exemple, j'étais super fier d'une simul IRF830 avec la source à la masse qui dépotait bien, et j'ai regardé le courant traversant : 6A ! j'ai un peu calmé le jeu. Idem pour un CF LND150 qui bouffait trop de courant ... ça vient, ça vient !)

Bref, demain je prototype ça et je verrai bien si je crame des transistors :
CF-LND150-IRF830.JPG
(j'ai fini par virer la 500pF en entrée et baisser les valeurs des capas C3 et C2, tout bénef en place occupée, et du coup le texte qui parle de la 500pF est obsolète ...)

Le CF (ou plutôt Source Follower), c'est parce que la réponse en fréquence de l'ampli IRF830 semble perturbée par ce qu'on met devant (capas, pont div etc.).

Voici la courbe simulée d'un driver 500pF + 1MΩ + 12AT7 :
12AT7-500p-1M.JPG
et la courbe simulée du montage silicium :
CF-LND-IRF-1n-15n.JPG
(bon, ça reste des simulations ...)

Toujours épaté de voir que ces étages saturent rapidement (dès 2 ou 3V crête) alors qu'ils sont placés dans des endroits où on peut leur envoyer 50V dans la gueule comme qui rigole, mais bon ... (d'où peut-être les premières versions à Dwell de tonton Léo, qui sait ?)


En fonctionnement "normal", le IRF830 doit dissiper moins de 2W, mais à burnes aux limites, près de 5W : faut que je vois s'il faut un petit radiateur ou s'il résiste à 125W et que 5W sans radiateur ça lui en touche une sans faire bouger l'autre ...



Bref, à suivre
Avatar du membre
bilbo_moria
Don Bilbo de la Vega
Messages : 7492
Enregistré le : 15 déc. 2004, 1:00
Localisation : Tinteniac (35)

Re: Spring reverb piloté par MosFET (ou pas ...)

Message non lu par bilbo_moria »

(Désolé pour le double post, mais sinon avec les images, l'edit/enrichissement part un peu en vrille)

J'ai donc prototypé aujourd'hui le montage présenté ci dessus : ça semble fonctionner ; à confirmer demain avec de vrais tests sonores et des tests un peu limites (bourrin) afin de voir si les transistors tiennent le choc ou s'envoient en l'air (le LND150, ainsi que l'IRF830 sur lequel je n'ai pas mis de radiateur ...)

J'ai passé mon après midi à tenter de comprendre les tensions autour du CF LND150 (ou plutôt Source Follower) : d'après moi, on devrait avoir la même tension sur la gate et sur la source, et je mesurais 160V sur la source et 55V sur le gate, gloups.

J'ai donc incriminé mon montage (vérifié 10 fois qu'il corresponde bien au schéma), puis les capas en amont et en aval (fuyaient-elles ?), le LND150 dont je pensais qu'il avait pris un coup, les diodes Zener tête-bêche ... ben non. Du coup, j'ai fait à l'arrache sur un veroboard un simple montage CF avec un transistor et 2 résistances : idem !

Et puis je me suis souvenu d'une "mésaventure" avec Pote Gui (et j'ai constaté la même chose) sur le PI du 5E3 où une mesure est aberrante, du fait même du multi-mètre : évidemment, pour le prouver, faudrait mesurer, mais on n'y arrive pas ; j'ai donc mesuré avec un autre multimètre : mesure aberrante mais différente et enfin à l'oscilloscope : mesure aberrante, mais encore différente des 2 premières. De quoi bien perdre son après midi ;-)

En gros voilà le phénomène :

1/ Simulation et tensions de bias :
CF.png
2/ Ajout d'une résistance de 10MΩ (!) pour simuler (imparfaitement) le Fluke :
CFFluke.png
Qui disait que quand on mesure un phénomène on le perturbe, déjà ?

:mrgreen:
Rhââââââ !
Avatar du membre
Pote Gui
G5 Team
G5 Team
Messages : 4472
Enregistré le : 15 mai 2012, 11:07
Localisation : Lyon (69)

Re: Spring reverb piloté par MosFET (ou pas ...)

Message non lu par Pote Gui »

Ce constat est aussi valable pour les sciences sociales; comme quoi, l'humain c'est perturbant!
Bien joué en tout cas pour la mise en lumière du phénomène.
Répondre