Par contre tes doigts sont une bonne indication car la valeur RMS est celle qui provoque un échauffement identique à une valeur DC à travers d'une résistance, tu devrais louer tes services à prix d'or !
Plus sérieusement : effectivement pas évident de calculer la valeur RMS de la tension aux bornes de la résistance 330Ω, vue la tronche de la courbe (la tension RMS c'est la surface entre la courbe et l'axe des X, fastoche non ?

)
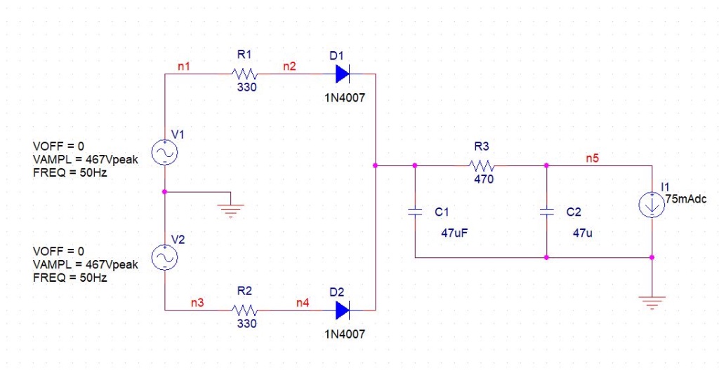
En gros, la diode ne fait pas grand chose : elle commence à conduire quand le signal AC issu du secondaire du PT devient supérieur à la tension DC redressée et lissée par les capas ; c'est ce courant qui fait chauffer la résistance.
(j'ai multiplié la valeur du courant par 2000 pour qu'on "puisse le voir" sur les courbes. Quant à n51, c'est le point commun entre les cathodes des diodes et la capa, j'ai ajouté ce noeud afin de visualiser la tension DC directement après les diodes)
Et ce courant traversant la diode (et la résistance) est d'ailleurs celui qui traverse le demi enroulement du secondaire du PT. Selon ma simulation, je trouve 92,6mA RMS soit un facteur de 1,2 par rapport à ma consommation théorique de 75mA DC
(V1 est le demi enroulement du secondaire du PT; j'ai tracé -i(v1) pour que les courbes soient plus jolies)
(courant RMS de l'ordre de 92,6mA)
Si on se reporte au bon vieux RDH4 (chapitre 30 section 2), il est indiqué un rapport de 1,1
(pour info, dans ses docs, Hammond ne se fait pas ch* et eux indiquent un rapport de 1 … mouais)
Bref, si tu veux être peinard, tu as intérêt à jouer la sécurité et adopter un facteur 1,5 par exemple, ce qui dépasse les 2W de puissance même pour un courant DC consommé de 65mA
Pour illustrer, j'ai vendu 2 amplis PP EL84 (type 18W) avec EZ81 et 2 résistances chutrices / protection de 150Ω/2W ; au bout de 2 ans et à quelques semaines d'intervalle, les 2 me sont revenus avec une 150Ω/2W grillée : j'ai remplacé (gracieusement of course) les 2 résistances par des 5W, ainsi que les EZ81 par sécurité et "geste commercial" (tout en bafouillant probablement des excuses embrouillées, le rouge au front de la honte

… )