Du bright !

Pour causer de choses et d'autres, c'est ici !
Avatar du membre
Carole
G5 optimiseur
G5 optimiseur
Messages : 231
Enregistré le : 16 avr. 2014, 22:25
Localisation : Bretagne

Re: Du bright !

Message non lu par Carole »

jptrol a écrit : Oui mais indépendamment de la CR non?
Non, si tu réfléchis une contre réaction n'est que la sommation d'une partie du signal de sortie d'un élément amplificateur(en opposition de phase évidement) avec le signal qu'il a sur son entrée. (C'est d'ailleurs la définition de la contre réaction)
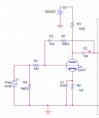
jptrol a écrit : Je suis un peu désorienté car Bilbo, tu as représenté le réseau d'entrée à l'envers ! :cry:
En principe la 1 M de référencement précède la grid stopper de 68 k et donc les simulations sont à prendre avec de grosses 8O pincettes ! Regarde le schéma d'entrée du Steelphon :?
+1
Rappelle-toi de vivre et n'oublie pas d'aimer. Julia F.K. (Squeezers)
Avatar du membre
bilbo_moria
Don Bilbo de la Vega
Messages : 7460
Enregistré le : 15 déc. 2004, 1:00
Localisation : Tinteniac (35)

Re: Du bright !

Message non lu par bilbo_moria »

Yep, vous avez raison, j'ai traité de façon un peu légère la position de la 1MEG, je vais voir si ça change quelque chose de la remettre à sa place ! (c'est mal-élevé, parfois, une 1MEG, non mais !!!)

EDIT

Bon, après avoir déplacé la 1MEG :
Schema1MEG.PNG
les 2 courbes de BP :

Sans CR
BPsansCR.PNG
Avec CR
BPavecCR.PNG

Ca joue un poil, sans toutefois (amha) avoir un effet déterminant - EDIT : à la relecture de cette phrase, je m'aperçois qu'elle induit en erreur (d'ailleurs, jptrol s'est interrogé à juste titre) : il faut comprendre "avec CR", la place de la 1MEG influe sur la bande passant, mais pas de façon dramatique ...
Avatar du membre
jptrol
G5 Team
G5 Team
Messages : 1436
Enregistré le : 13 mars 2006, 1:00
Localisation : Nord
Contact :

Re: Du bright !

Message non lu par jptrol »

Carole a écrit : 08 févr. 2018, 23:25
jptrol a écrit : Oui mais indépendamment de la CR non?
Non, si tu réfléchis une contre réaction n'est que la sommation d'une partie du signal de sortie d'un élément amplificateur(en opposition de phase évidement) avec le signal qu'il a sur son entrée. (C'est d'ailleurs la définition de la contre réaction)
Exactement , tu as tout à fait raison pour la contre réaction. Ce que je voulais dire c'est que dans les schémas d'ampli à double entrée Hi et Lo les deux grid stoppers jouent aussi en sommation sur l'entrée de grille si tu utilises deux guitares en même temps et en général on ne trouve pas de CR sur l'étage d'entrée . En fait on ne se contredit pas du tout, Carole, on se complète :wink:
bilbo_moria a écrit : 09 févr. 2018, 7:40 Yep, vous avez raison, j'ai traité de façon un peu légère la position de la 1MEG, je vais voir si ça change quelque chose de la remettre à sa place ! (c'est mal-élevé, parfois, une 1MEG, non mais !!!)

C'est parce que tu l'as prise dans la série ALO . Il faut se méfier :1MEG ALO ça se croit tout permis :P
Ca joue un poil, sans toutefois (amha) avoir un effet déterminant
Plus qu'un poil je trouve non ? à 10 kHz tu perds 11 dB avec la CR .
jptrol
______________________________________________
Avatar du membre
bilbo_moria
Don Bilbo de la Vega
Messages : 7460
Enregistré le : 15 déc. 2004, 1:00
Localisation : Tinteniac (35)

Re: Du bright !

Message non lu par bilbo_moria »

jptrol a écrit : 09 févr. 2018, 14:17
Ca joue un poil, sans toutefois (amha) avoir un effet déterminant
Plus qu'un poil je trouve non ? à 10 kHz tu perds 11 dB avec la CR .
Ca devient un peu de la voltige, mais il faut comparer la courbe BP avec CR de cette page-ci avec la courbe BP avec CR de la page précédente (entre les 2, seule la position de la 1MEG a changé), et là tu vois que c'est un poil différent mais juste un poil, quoi ... (yep, pas super pratique de passer d'une courbe sur une page à une courbe sur une autre page, faut ouvrir les images dans 2 onglets et passer de l'un à l'autre pour comparer ;-) )
Avatar du membre
jptrol
G5 Team
G5 Team
Messages : 1436
Enregistré le : 13 mars 2006, 1:00
Localisation : Nord
Contact :

Re: Du bright !

Message non lu par jptrol »

D'accord Bilbo j'ai compris. Là en effet ça ne change pas grand chose. Je serais curieux de voir si le passage à 3 Mo en référencement changerait autant les choses que directement sur la grille.
jptrol
______________________________________________
Avatar du membre
bilbo_moria
Don Bilbo de la Vega
Messages : 7460
Enregistré le : 15 déc. 2004, 1:00
Localisation : Tinteniac (35)

Re: Du bright !

Message non lu par bilbo_moria »

jptrol a écrit : 09 févr. 2018, 22:04 D'accord Bilbo j'ai compris. Là en effet ça ne change pas grand chose. Je serais curieux de voir si le passage à 3 Mo en référencement changerait autant les choses que directement sur la grille.
Yep, bonne question. Alors qu'avec la 1MEG "mal placée" (i.e. directement sur la grille de la triode, cf les images page précédente, on constatait une réelle différence entre 1MEG et 3MEG, si on replace la 1MEG en amont de la 68k, la valeur de la 1MEG devient beaucoup moins critique.

Ci-dessous : BP avec CR et résistance 1MEG (bien placée en amont de la 68k) :
BPavecCR.PNG
Et la BP avec CR et résistance 3MEG au lieu de 1MEG :
BPavecCR-3MEG.PNG
Avatar du membre
jptrol
G5 Team
G5 Team
Messages : 1436
Enregistré le : 13 mars 2006, 1:00
Localisation : Nord
Contact :

Re: Du bright !

Message non lu par jptrol »

Ah ça , ça me rassure parce que c'est ce à quoi je m'attendais. Pour les aigus elle ne devait jouer aucun rôle étant en dehors de la CR. Pour les basses elle fait monter l'impédance en parallèle avec la 68 k + la capa de Miller mais que ce soit 1 MEG ou 3 , de toute manière c'est tellement grand devant l'impédance de sortie du micro guitare que ça ne joue pratiquement aucun rôle sur le niveau lui-même. Mais je crois que ce petit jeu a une limite :

Voilà une comparaison des deux courbes d'impédance d'entrée avec une résistance de 1 Mo et une sans grid leak du tout ! Le premier diagramme ici en fait :
On voit qu'à 100 Hz sur 1 Meg on est sur terrain plat , sur 3 Meg on devrait être encore sur une pente douce mais sans rien du tout on approche les 20 Mo et on est en descente de ski alpin 8O . J'ai jamais essayé mais on doit alors avoir un son plutôt bassy.

Image
jptrol
______________________________________________
Avatar du membre
bilbo_moria
Don Bilbo de la Vega
Messages : 7460
Enregistré le : 15 déc. 2004, 1:00
Localisation : Tinteniac (35)

Re: Du bright !

Message non lu par bilbo_moria »

Ah oui, je n'ai jamais trop joué avec des simul de capas Miller (encore des méandres dans lesquels se perdre ;-) ), intéressant !

(quant à supprimer la Rgl, pour tests ça peut être sympa mais un peu flippant pour la polarisation de la triode, disons qu'au moindre faux contact de jack ou de potard volume de la gratte, ça doit être un poil unpredictable, quoi ... ;-) )
Avatar du membre
jptrol
G5 Team
G5 Team
Messages : 1436
Enregistré le : 13 mars 2006, 1:00
Localisation : Nord
Contact :

Re: Du bright !

Message non lu par jptrol »

bilbo_moria a écrit : 11 févr. 2018, 10:00
(quant à supprimer la Rgl, pour tests ça peut être sympa mais un peu flippant pour la polarisation de la triode, disons qu'au moindre faux contact de jack ou de potard volume de la gratte, ça doit être un poil unpredictable, quoi ... ;-) )
En fait quand tu regardes ne serait-ce que l'étage 2 du G5V3 c'est le potard de volume qui joue le rôle de Rgl et variable en plus ( et sans Rgs ici). Si on ne mettait pas de Rgl en entrée du preamp on aurait le même cas de figure avec le potard de sortie de la guitare. Ce qui est critique c'est de s'assurer qu'il n'y a aucune composante continue dans le signal. Maintenant il faut se tenir à l'abri des volatiles ( les faucons ici) :twisted:
jptrol
______________________________________________
Avatar du membre
bilbo_moria
Don Bilbo de la Vega
Messages : 7460
Enregistré le : 15 déc. 2004, 1:00
Localisation : Tinteniac (35)

Re: Du bright !

Message non lu par bilbo_moria »

;-)
Répondre