Du bright !

Pour causer de choses et d'autres, c'est ici !
Avatar du membre
bilbo_moria
Don Bilbo de la Vega
Messages : 7460
Enregistré le : 15 déc. 2004, 1:00
Localisation : Tinteniac (35)

Du bright !

Message non lu par bilbo_moria »

J'ai révisé un vieux Steelphon 30W, qui fonctionne ma foi pas trop mal : c'est du brutal (pas de MV), ça sonne fort (pas de MV) ;-)

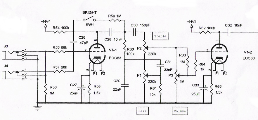
Il offre une fonction bright assez sympa (j'aime le bright !), mais je n'ai pas compris le schéma ... une CR avec une résistance et une capa (C26, R59). Tout éclairage bienvenu, si vous avez une idée du pourquoi du comment (d'hab, les bright que je connais sont soit des Treble Bleed à la Marshall, mais ce n'est pas trop bright, soit des bright cap sur les potards de gain ...) !

:-D
SteelphonBright.png
Avatar du membre
Lemontheo
G5 Team
G5 Team
Messages : 1810
Enregistré le : 21 janv. 2011, 1:00
Localisation : Rouen
Contact :

Re: Du bright !

Message non lu par Lemontheo »

Je pense que c’est une contre réaction comme sur les big muff non?
Je pense que ça coupe les aiguës quand c’est fermé.
Avatar du membre
Pote Gui
G5 Team
G5 Team
Messages : 4469
Enregistré le : 15 mai 2012, 11:07
Localisation : Lyon (69)

Re: Du bright !

Message non lu par Pote Gui »

Je dirai que c'est une capa de 47p en série avec un pont diviseur constitué de R59 et R60. Je suppose comme Théo que lorsque l'on ferme le switch on a moins d'aigus qu'avec le switch fermé puisque étant fermé, il bypasse la triode (pas de gain pour les fréquences concernées, plus diviseur de tension par 10 environ).
Avatar du membre
a-wai
G5 guru
G5 guru
Messages : 2721
Enregistré le : 23 sept. 2006, 2:00
Localisation : Toulouse
Contact :

Re: Du bright !

Message non lu par a-wai »

Oui, c'est globalement le principe des réglages type Depth/Resonance qu'on trouve sur certains amplis high gain : on réinjecte via une NFB un signal très chargé en hautes fréquences de façon à les atténuer en sortie.
Typiquement, on a ici une fréquence de coupure de l'ordre de 2.4kHz, donc on va sévèrement atténuer les aigus quand le switch est fermé.
Avatar du membre
bilbo_moria
Don Bilbo de la Vega
Messages : 7460
Enregistré le : 15 déc. 2004, 1:00
Localisation : Tinteniac (35)

Re: Du bright !

Message non lu par bilbo_moria »

Merci pour vos pistes. J'ai remis le châssis dans sa boîte, un peu la flemme de le ressortir pour vérifier ; j'étais persuadé que le bright était activé en fermant l'interrupteur, il semblerait que ce soit le contraire (auquel cas, sans cet interrupteur et la CR, cela signifierait que le préamp est super bright, je ne vois pas bien pourquoi, mais cela provient peut-être du TS qui suit ...
Avatar du membre
chanmix51
G5 optimiseur
G5 optimiseur
Messages : 462
Enregistré le : 14 févr. 2013, 12:46
Localisation : Nantes (44)

Re: Du bright !

Message non lu par chanmix51 »

Hello,

C'est la même contre-réaction que pour les ampli-op, on ramène la sortie de l'étage sur l'entrée. Comme c'est un tube il faut une capa C28 ( capa de liaison ) pour couper le continu entre l'anode et la grille et un R59 & C26 qui fait diviseur avec R55, R56, R57 et dont le rapport détermine l'atténuation désirée. Comme il y a la petite capa C26, on comprend que quand l'interrupteur est fermé ( doit faire un pop d'ailleurs ) les aigus sont beaucoup plus contre-réactionnés que les graves et par conséquent la triode les amplifie moins.

Amicalement,
Grégoire
Avatar du membre
bilbo_moria
Don Bilbo de la Vega
Messages : 7460
Enregistré le : 15 déc. 2004, 1:00
Localisation : Tinteniac (35)

Re: Du bright !

Message non lu par bilbo_moria »

Merci Grégoire.

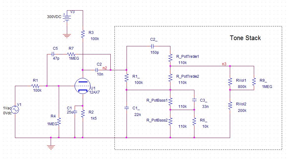
Faudrait voir si les valeurs des composants du TS qui suit la triode (voire son impédance présentée à la triode) ont une influence ou non sur la fréquence de coupure dans la CR (ouais, j'ai des idées bizarres parfois)

Toujours est-il que si je fais appel à mon fidèle SPICE, j'ai un peu de mal à m'y retrouver :


Sans la CR :
SchemaCR-OFF.PNG
BP-CR-OFF.PNG
Avec la CR :
SchemaCR-ON.PNG
BP-CR-ON.PNG
J'vois pas de différence flagrante ... (ou alors, j'ai merdé ma simulation ...)
Avatar du membre
Carole
G5 optimiseur
G5 optimiseur
Messages : 231
Enregistré le : 16 avr. 2014, 22:25
Localisation : Bretagne

Re: Du bright !

Message non lu par Carole »

La 68k n'aurait pas aussi une fonction de sommation?
Rappelle-toi de vivre et n'oublie pas d'aimer. Julia F.K. (Squeezers)
Avatar du membre
jptrol
G5 Team
G5 Team
Messages : 1435
Enregistré le : 13 mars 2006, 1:00
Localisation : Nord
Contact :

Re: Du bright !

Message non lu par jptrol »

bilbo_moria a écrit : 07 févr. 2018, 21:09

Faudrait voir si les valeurs des composants du TS qui suit la triode (voire son impédance présentée à la triode) ont une influence ou non sur la fréquence de coupure dans la CR (ouais, j'ai des idées bizarres parfois)

Toujours est-il que si je fais appel à mon fidèle SPICE, j'ai un peu de mal à m'y retrouver :


Sans la CR :
SchemaCR-OFF.PNG
BP-CR-OFF.PNG

Avec la CR :
SchemaCR-ON.PNG
BP-CR-ON.PNG

J'vois pas de différence flagrante ... (ou alors, j'ai merdé ma simulation ...)
Je crois que tu as raison quant à l'influence du TS. Tu devrais peut-être essayer de l'intégrer dans SPICE ? A 100 hz par exemple la 100 k n'est pas à la masse mais en série avec 22 n qui fait 72 kohms ( à 90° il est vrai)
Par contre il y a une bonne raison pour que tes courbes soient identiques car SPICE ne peut pas voir la CR si tu ne fais pas figurer la 68 k en entrée . Pour moi je vois ça comme ça : le gain en BO de l'étage est de 33 dB ( la simu sur SPICE me semble un brin optimiste ) ce qui fait un gain dans la BP de 45. Les vrais aigus sont bridés à la grosse à 1M / 68 k = 15 (23 dB) mais la courbe de gain est très progressive.
Carole a écrit : 07 févr. 2018, 22:08 La 68k n'aurait pas aussi une fonction de sommation?
Oui mais indépendamment de la CR non? Ça rejoint une réflexion que je me suis toujours faite devant les schémas des Fender vintage avec les doubles entrées : par exemple pour moi le Bassman était fait pour qu'on joue à plusieurs dessus avec sommation des signaux : une basse + une guitare , les Tweed 5F1 et autres : pareil. ( avec même une dégradation des performances bien sûr)
jptrol
______________________________________________
Avatar du membre
bilbo_moria
Don Bilbo de la Vega
Messages : 7460
Enregistré le : 15 déc. 2004, 1:00
Localisation : Tinteniac (35)

Re: Du bright !

Message non lu par bilbo_moria »

Qu'entendez-vous par l'influence de la 68k ? Certes, si j'entre ma guitare sur J4 ("Lo"), le signal est divisé par 2, je pense avoir fait le test (n'en suis plus très sûr) sans noter de différence ...

Ou alors si j'entre en J3 ("Hi"), R55 (68k) en série avec l'impédance du micro guitare et en // avec R56 ?

Oui, jptrol, faudrait que j'ajoute le TS à ma simu SPICE pour voir si ça change qq chose. Dès que j'ai 1/4h, je fais ça !

Merci pour vos pistes, en tout cas ;-)
Avatar du membre
jptrol
G5 Team
G5 Team
Messages : 1435
Enregistré le : 13 mars 2006, 1:00
Localisation : Nord
Contact :

Re: Du bright !

Message non lu par jptrol »

En fait ton circuit est équivalent à çà :

Image

Avec la capa considérée pour les aigus en court-circuit on a comme gain - R2 / R1 =~ 15. Enfin disons plutôt que l'on aurait 15 si le gain A était infini ou très grand comme l'est le gain d'un AOP. Ici le gain A est de 45 en boucle ouverte. On trouve facilement ce que ça donne en faisant :

Gbf = A / (1 + BA) , avec B ( béta) = 1/15, Gbf = 45 / (1 + 45/15) = 45/4 = ~ 11. Ce qui fait 20.8 dB . Une simulation devrait montrer une courbe pour les aigus qui descend lentement de 33 dB vers 20.8 dB (ou un peu plus étant donné que 47p est loin d'être un court-circuit dans la bande audio).
jptrol
______________________________________________
Avatar du membre
a-wai
G5 guru
G5 guru
Messages : 2721
Enregistré le : 23 sept. 2006, 2:00
Localisation : Toulouse
Contact :

Re: Du bright !

Message non lu par a-wai »

La 1M de référencement à la masse n'influe pas ? Notamment dans les aigus, où l'impédance de la 47p est négligeable, elle forme avec R2 un bon diviseur à -6dB, non ?
Avatar du membre
chanmix51
G5 optimiseur
G5 optimiseur
Messages : 462
Enregistré le : 14 févr. 2013, 12:46
Localisation : Nantes (44)

Re: Du bright !

Message non lu par chanmix51 »

a-wai a écrit : 08 févr. 2018, 14:49 La 1M de référencement à la masse n'influe pas ? Notamment dans les aigus, où l'impédance de la 47p est négligeable, elle forme avec R2 un bon diviseur à -6dB, non ?
Hello A-wai, si je comprends bien, cette 1M est toujours en parallèle de R55 ou R57 à laquelle on ajoute l'impédance de sortie de l'appareil qu'on connecte en J3 ou J4.

Amicalement,
Grégoire

PS : je suis tombé sur ton blog quand j'ai cherché l'impédance de sortie d'une gratte sur google :lol:
Avatar du membre
bilbo_moria
Don Bilbo de la Vega
Messages : 7460
Enregistré le : 15 déc. 2004, 1:00
Localisation : Tinteniac (35)

Re: Du bright !

Message non lu par bilbo_moria »

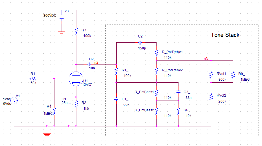
Merci à Carole et jptrol pour avoir mis le doigt sur la 68k !
(bon, moi, faut que je fasse des progrès en CR ;-) )

Voici le schéma mis à jour avec la 68k et le TS (avec des réglages des potards passablement au pif) et la bande passante :


Sans CR
SchémaSansCR.PNG
BPSansCR.PNG
Avec CR
SchémaAvecCR.PNG
BPAvecCRn3.PNG
Si je remplace la 1MΩ d'entrée vers la masse par (au pif) une 3MΩ :
SchémaAvecCR-3MEG.PNG
La résistance de 1MΩ (R56 sur le schéma Steelphon, R4 sur ma simulation SPICE) a donc un effet certain sur les hautes fréquences. Mais bon, il suffit probablement de décider que c'est une 1MΩ et "voicer" en fonction ...

Je trouve que la dépendance de la BP avec l'impédance présentée à l'entrée de l'ampli est un peu dérangeante (je suppose que ça s'ajoute à la valeur de 68k), intellectuellement parlant ... (ou alors c'est moi ? ;-) )
Avatar du membre
jptrol
G5 Team
G5 Team
Messages : 1435
Enregistré le : 13 mars 2006, 1:00
Localisation : Nord
Contact :

Re: Du bright !

Message non lu par jptrol »

a-wai a écrit : 08 févr. 2018, 14:49 La 1M de référencement à la masse n'influe pas ? Notamment dans les aigus, où l'impédance de la 47p est négligeable, elle forme avec R2 un bon diviseur à -6dB, non ?
Je suis un peu désorienté car Bilbo, tu as représenté le réseau d'entrée à l'envers ! :cry:
En principe la 1 M de référencement précède la grid stopper de 68 k et donc les simulations sont à prendre avec de grosses 8O pincettes ! Regarde le schéma d'entrée du Steelphon :?

Donc pour répondre à ta question A-waï pour moi non, elle n'influe pas. Vue de la boucle de CR elle est en parallèle avec l'impédance de sortie du micro guitare. De plus Il n'y a pas de courant alternatif qui passe à la fois dans la 1 M de référencement et R2 . Pour l'alternatif la grille de la triode tout comme l'entrée inverseuse de l'ampli OP sont une masse virtuelle : c'est théoriquement un zéro volt sur une impédance infinie. R2 est donc câblée entre la sortie et la masse et c'est le même courant alternatif qui passe dans la 68 k ( R1 sur mon schéma) et R2 ( si l'on excepte le courant dans la capa de Miller).

EDIT : J3 est l'entrée High et J4 Low. Sur J3 on a R55 et 57 en parallèle , donc la gridstopper ne fait pas 68 k mais 34 k et le gain de la CR est donc de 30 et non de 15 , ce qui modifie les calculs ci-dessus et "libère" un peu les aigus.

Image

Sur l'entrée J4 il y a un diviseur par deux car R55 est alors à la masse. Pour la CR l'effet est pratiquement le même car la boucle voit aussi les deux résistances en parallèle , l'une à la masse, l'autre en série avec l'impédance de sortie du micro guitare.
jptrol
______________________________________________
Répondre