Je vais vous conter ma dernière mésaventure:
J'étais parti sur un ampli simplet: 2 12ax7, une 6V6 en puissance.
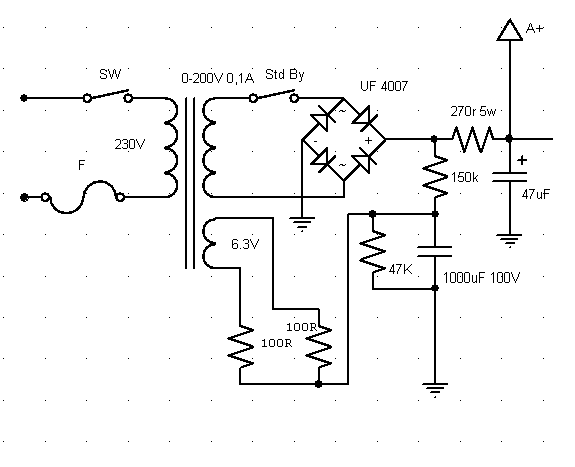
J'ai pris le soin de bien éloigner le chauffage du signal, et de disposer (pour commencer) les deux resistances de 100 ohms entre cosses du 6,3V et la masse.
Je finis mon ampli, j'essaie: ronflette!!!
Même pas dégouté, je cable le point milieu des deux resistance sur la cathode de la 6V6 (j'avais résolu recemment une ronflette sur un ampli de même type)
j'essaie: ronflette!!!
C'est pas un ampli qui va me resister, je tente donc mon dernier atout: élévation du chauffage : j'essaie: ronflette!!!
J'ai testé une autre lampe, éloigné mes transfos, pensant à une induction parasite, rien à faire, ronflette toujours.
Précision utile, cette ronflette n'apparait que quand les lampes sont chaudes, et ne dépend pas du volume. Elle se produit même sans les lampes de préampli.
De guerre lasse, (dégouté, oui...) j'ai remplacé mon étage de puissance S.E. 6V6 par un PP 6N7, et là... PLUS DE RONFLETTE!!!!
Mais j'aimerais comprendre...
miko






..::