G5 15th Anniversary : 2x12AX7, 1x12DW7 et 1xEL34 avec atténuateur, réverbe sans transfo et boucle d'effets.
				
		
		
			
				
								McColson 							 
						Admin du site 			
		Messages :  8030 Enregistré le :  07 nov. 2004, 1:00Localisation :  La Celle sur Morin
				Contact : 
				
			 
				
		 
		
						
					
													
							
						
									
						Message non lu 
					 
								par McColson  10 mars 2021, 11:56 
			
			
			
			
			
			Salut Tout le monde,
Mars 2004 : 1er G5 et début de l'aventure !
Mars 2021 ? Surement pas la fin 
			
		
				
			teaser_1 teaser1.png (4.93 Kio) Vu 13104 fois 
		 
		
		
			  
		 
				
		
		 
	 
				
		
		
			
				
																			
								Rimlock 							 
						G5 guru 			
		Messages :  1172 Enregistré le :  17 juil. 2018, 19:48Localisation :  pas trop loin de l'Océan 
		
						
					
													
							
						
									
						Message non lu 
					 
								par Rimlock  10 mars 2021, 23:50 
			
			
			
			
			
			Il y a le choix : cathodyne, cascode... ? Faudrait voir l'ensemble...  
Et de deux ! Merci les Bleus 
 
		 
				
		
		 
	 
				
				
		
		
			
				
								McColson 							 
						Admin du site 			
		Messages :  8030 Enregistré le :  07 nov. 2004, 1:00Localisation :  La Celle sur Morin
				Contact : 
				
			 
				
		 
		
						
					
													
							
						
									
						Message non lu 
					 
								par McColson  11 mars 2021, 9:17 
			
			
			
			
			
			Rimlock  a écrit : 10 mars 2021, 23:50 
Il y a le choix : cathodyne, cascode... ? Faudrait voir l'ensemble...  
Pas mal mais non 
La suite dans quelques jours... 
 
		 
				
		
		 
	 
				
		
		
			
				
								Pote Gui 							 
						G5 Team 			
		Messages :  4469 Enregistré le :  15 mai 2012, 11:07Localisation :  Lyon (69) 
		
						
					
													
							
						
									
						Message non lu 
					 
								par Pote Gui  11 mars 2021, 17:55 
			
			
			
			
			
			Ouh lala, le chef nous fait une surprise ?? Il nous a pondu un nouveau schéma d'un montage testé et approuvé qui déchire ?
			
			
									
						
										
						 
		 
				
		
		 
	 
				
		
		
			
				
																			
								Rimlock 							 
						G5 guru 			
		Messages :  1172 Enregistré le :  17 juil. 2018, 19:48Localisation :  pas trop loin de l'Océan 
		
						
					
													
							
						
									
						Message non lu 
					 
								par Rimlock  11 mars 2021, 19:21 
			
			
			
			
			
			Montres-en un peu plus ! 
Et de deux ! Merci les Bleus 
 
		 
				
		
		 
	 
				
		
		
			
				
								jptrol 							 
						G5 Team 			
		Messages :  1435 Enregistré le :  13 mars 2006, 1:00Localisation :  Nord
				Contact : 
				
			 
				
		 
		
						
					
													
							
						
									
						Message non lu 
					 
								par jptrol  11 mars 2021, 23:22 
			
			
			
			
			
			Pote Gui  a écrit : 11 mars 2021, 17:55 
Ouh lala, le chef nous fait une surprise ?? Il nous a pondu un nouveau schéma d'un montage testé et approuvé qui déchire ?
Ben un peu comme Rimlock, je dirais un CF qui attaque un TS. Mais comme c'est V2a, ça me semble arriver tard dans la logique d'un préamp standard...
Ah, Ah, Pote Gui tu as accusé réception du schéma le 1er avril 2019 , c'était un poisson ?
jptrol 
			
						 
		 
				
		
		 
	 
				
		
		
			
				
								McColson 							 
						Admin du site 			
		Messages :  8030 Enregistré le :  07 nov. 2004, 1:00Localisation :  La Celle sur Morin
				Contact : 
				
			 
				
		 
		
						
					
													
							
						
									
						Message non lu 
					 
								par McColson  13 mars 2021, 12:29 
			
			
			
			
			
			#Teaser 2 #tubeamp #newamp
Une alim qui en a sous le coude 
			
				
			 Teaser 2 		 
		
		
		
			  
		 
				
		
		 
	 
				
		
		
			
				
																			
								Rimlock 							 
						G5 guru 			
		Messages :  1172 Enregistré le :  17 juil. 2018, 19:48Localisation :  pas trop loin de l'Océan 
		
						
					
													
							
						
									
						Message non lu 
					 
								par Rimlock  13 mars 2021, 14:36 
			
			
			
			
			
			C'est beau... sur l'écran ! Mais dans la vraie vie ça donne plutôt ça :
Et de deux ! Merci les Bleus 
 
		 
				
		
		 
	 
				
		
		
			
				
								McColson 							 
						Admin du site 			
		Messages :  8030 Enregistré le :  07 nov. 2004, 1:00Localisation :  La Celle sur Morin
				Contact : 
				
			 
				
		 
		
						
					
													
							
						
									
						Message non lu 
					 
								par McColson  13 mars 2021, 15:21 
			
			
			
			
			
			Je comprends tes doutes mais pas de ça chez nous 
 
		 
				
		
		 
	 
				
		
		
			
				
								Pote Gui 							 
						G5 Team 			
		Messages :  4469 Enregistré le :  15 mai 2012, 11:07Localisation :  Lyon (69) 
		
						
					
													
							
						
									
						Message non lu 
					 
								par Pote Gui  13 mars 2021, 18:42 
			
			
			
			
			
			Ah mais c'est la carte d'alim du G5 10th finalisée ça, non ?
			
			
									
						
										
						 
		 
				
		
		 
	 
				
		
		
			
				
								McColson 							 
						Admin du site 			
		Messages :  8030 Enregistré le :  07 nov. 2004, 1:00Localisation :  La Celle sur Morin
				Contact : 
				
			 
				
		 
		
						
					
													
							
						
									
						Message non lu 
					 
								par McColson  13 mars 2021, 21:36 
			
			
			
			
			
			10,11, 12, 13, 14, 15th .... hum oui 
 
		 
				
		
		 
	 
				
		
		
			
				
								McColson 							 
						Admin du site 			
		Messages :  8030 Enregistré le :  07 nov. 2004, 1:00Localisation :  La Celle sur Morin
				Contact : 
				
			 
				
		 
		
						
					
													
							
						
									
						Message non lu 
					 
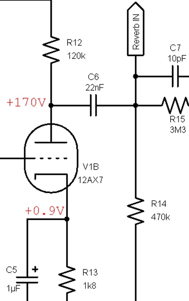
								par McColson  15 mars 2021, 10:48 
			
			
			
			
			
			Teaser 3
			
				
			 Teaser #3 		 
		
		
		
			 
Du coup avec déjà ces infos, vous pouvez en déduire 2-3 choses (attention aux petits détails 
)
 
		 
				
		
		 
	 
				
		
		
			
				
								Celmo 							 
						MI God ! 			
		Messages :  559 Enregistré le :  16 août 2005, 2:00Localisation :  Paris
				Contact : 
				
			 
				
		 
		
						
					
													
							
						
									
						Message non lu 
					 
								par Celmo  15 mars 2021, 12:26 
			
			
			
			
			
			Ca sentirait pas les pieds d'un ADN de DeluxeReverb ou PrincetonReverb? , (la 3M / 10pF est assez flagrante)
			
			
									
						
							Et pendant qu'Elvis, Miles Davis...
			
						 
		 
				
		
		 
	 
				
		
		
			
				
								McColson 							 
						Admin du site 			
		Messages :  8030 Enregistré le :  07 nov. 2004, 1:00Localisation :  La Celle sur Morin
				Contact : 
				
			 
				
		 
		
						
					
													
							
						
									
						Message non lu 
					 
								par McColson  15 mars 2021, 14:02 
			
			
			
			
			
			Y'a un peu de ça en effet !