Ras le bol de trimbaler ampli + cab + Pedalboard... J'ai décidé de fabriquer un Pedalboard incluant pédales et ampli.
Pour ça j'ai acheté un pré-ampli "torpédo" de chez "two notes" et j'ai décidé de faire un ampli de puissance en m'inspirant de l'ampli de puissance du G5, directement sur mon Pedalboard, à brancher en sortie du Torpédo : https://drive.google.com/file/d/19D3w1I ... share_link
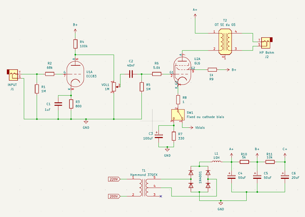
Voici le schéma que j'ai câblé pour l'ampli de puissance : https://drive.google.com/file/d/1tR2jMi ... share_link.
Malheureusement, je n'arrive pas à faire fonctionner correctement l'ampli de puissance
Hormis le "buzz" dans les HP, la puissance (niveau sonore) en sortie est vraiment faible.
La tension d'alimentation de la lampe est de ~360V et je mesure 140mV sur R5... un simple P=UI me donnerait ~50W.... mais je ne pense pas que c'est correct...
Auriez-vous des idées à mon PB ? est-ce que la tension d'alimentation est trop faible ? Comment calculer correctement la puissance généré par la 6L6 ?
D'avance merci pour votre aide.
A bientôt,
Freddy.


