[DEBUG][G5 3 wai] Bruit très étrange à l'allumage

Vous avez un problème avec l'un de nos projets.
Essayons de trouver une solution ensemble.
Avatar du membre
Dr. Nonosse
G5 optimiseur
G5 optimiseur
Messages : 269
Enregistré le : 28 juin 2021, 21:16

[DEBUG][G5 3 wai] Bruit très étrange à l'allumage

Message non lu par Dr. Nonosse »

Je crée ce nouveau topic (j'ai relu les règles :SM: méa culpa je pensais pas qu'il fallais multiplier les posts pour chaque problèmes. Toutes mes escuses )

Mon joujou adoré fonctionnait parfaitement avec sa KT77 jj (équivalent EL34) rien à redire c'était l'éclate.
Je me suis décidé à mettre le kit TT à base de LND 150 et là c'est le drame: gros pop à l'allumage bruits pas très catholique etc.
En urgence j'éteinds et vire le kit: ouf tout marche, pas de dégats... il joue normalement.
hélas j'ai essayé mon ampli quelques jours plus tard pour me faire du garry moore et la: crachottements, chuik chuik dans le hp sans rien brancher: J'ouvre et je vois que la soudure du fil sur la résistance de grille a laché, je ressoude et teste: la même.....

Ce qui me parait étrange:

cela arrive dans les quelques secondes après allumage de la HT (intensité croissante) pas de bruit évidement quand je suis en stand by.

vérif des soudures: c'est bon,
mesure du bias avec la résistance de sécurité 8 ohm -->70 mA avec le HP -->64 mA, ça c'est étrange
mesure du HP environs 8 ohm -->ok



scan de la notice TT, j'ai pris l'exemple "insertion example II" (SE)
fx tt.pdf
(1.06 Mio) Téléchargé 343 fois
La résistance R14 est de 1.5Mohm sur le kit

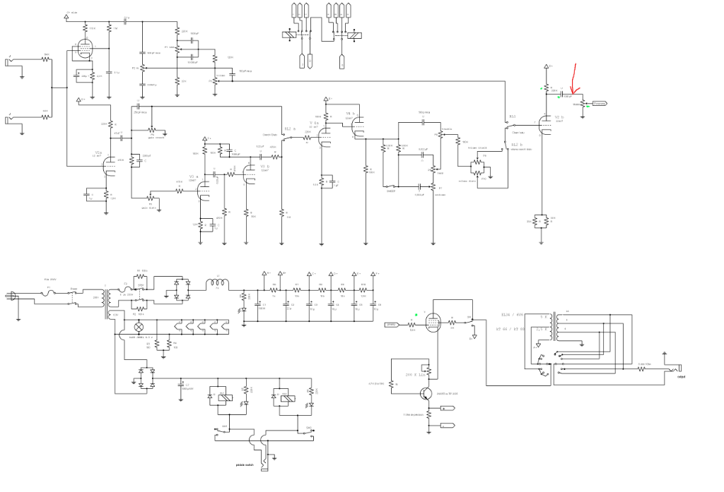
Le schéma de mon joujou
schéma.png
version pdf plus lisible
Schéma V4.pdf
(86.02 Kio) Téléchargé 286 fois
Donc sur mon schéma j'ai inséré le module juste après le condo de 1000pF (flèche rouge) se trouvant avant le potard de master.
L'alim a été prise, niveau masse au pied des résistances d'équilibrage des filaments, niveau positif en C+.

les composants avec un point vert sur le schéma ont étés testés et sont ok.
J'ai testé le Transformateur de sortie: cela semble bon j'ai 195 ohm sur la prise 5K et 133 ohm sur le 2.5K par rapport à la masse.
J'ai testé tout les condensateurs: pas de continuité, particulièrement les condo de liaison qui sont dans les clous (valeur et esr test déssoudés sur une patte) nota sur mon schéma manque une 100µ 63V à la cathode de la lampe de puissance (il est bon) les condos d'alim sont juste testés en continuité.
Toutes les résistances sont ok sauf: une des deux résistances d'équilibrage des filaments , la valeur varie à l'appuis sur le corps de la résistance: je change les deux par des 100 ohm 1/2 watt

Je vais faire les mesures des alim sans lampes pour comparer avec les valeurs que j'avais précédement.
edit:
Mesures à vide: anciennes mesures:
A+: 409V 400 V
B+: 403V 404 V
C+: 393V 392 V
D+: 384V 387 V
E+: 380V 383 V
F+: 382V 386 V

ça semble dans les clous niveau alim, reste à voir avec les lampes....

reste à tester les condos d'alim déssoudés et la lampe de sortie (j'ai pas de lampemètre.... :??: ) j'essayerai avec une autre lampe

J'ai pas testé avec les lampes, à tester peut-être avec une EL34 EH pour voir si c'est pas la KT77 (si j'ai bien compris en ayant épluché l'intégralité des sections dépannages les JJ sont pas trop populaires niveau fiabilité) car je n'ai pas de send/return, c'était à l'origine le but de la manoeuvre que de l'ajouter.

Merci de m'avoir lu
Quand le sage montre la lune, l'idiot regarde le doigt
Avatar du membre
bilbo_moria
Don Bilbo de la Vega
Messages : 7460
Enregistré le : 15 déc. 2004, 1:00
Localisation : Tinteniac (35)

Re: [DEBUG][G5 3 wai] Bruit très étrange à l'allumage

Message non lu par bilbo_moria »

Quand tu dis sur la grille, c'est grille2 ?

Résistance à changer, test avec KT77 et puis 2ème test avec EL34, ça permettra de commencer à cerner le pb (c'est peut-être la grille2 de la KT77 qui a lâché ...
Avatar du membre
Dr. Nonosse
G5 optimiseur
G5 optimiseur
Messages : 269
Enregistré le : 28 juin 2021, 21:16

Re: [résolu][G5 3 wai] Bruit très étrange à l'allumage

Message non lu par Dr. Nonosse »

Bonjour Don Bilbo,
Quand tu dis sur la grille, c'est grille2 ?
Nope je me suis mal exprimé: c'est la résistance de G1 (5.6K) qui s'est dessoudée sa valeur mesurée est dans les clous.
Mais peut-être que la grille G1 en a pris un coup, je sais pas.

Je te remercie pour ton avis, cela me conforte dans l'idée que c'est surement la Kt77 qui est peut-être nase.


edit

Bonjour les amis, joyeux haloween pour les fétards qui cherchent tout les prétextes pour s'amuser! :groupe:

Je suis en train d'avancer sur ma dépanne, voici ci joint un enregistrement:
record20221031141235(1).mp3
(1.28 Mio) Téléchargé 266 fois
Le son est assez faible, jusqu'à 20 sec rien, à 22 sec: premier bruit, à 29 deuxième, à partir de 40 ça n'arrête plus.

Je suis Master volume à zéro (je pense bien que c'est la lampe donc)

setup: bias à 75 mA primaire 2,5K,
relevé des tensions:
A+ 278 Vcc
B+ 271
C+ 234
D+ 205
E+ 181
F+ 180

edit2: test effectué avec une EL34 HE: même phénomène, j'ai 68mA de bias, je pousse à 75mA et les bruits arrivent. Je suis un peu perplexe.

edit3: eureka nom de zeus! J'ai refais toutes les soudures de mes masses et refait le layout en sortie du préamp: visiblement je choppais les parasites du 6.3V sur le fil qui allait au potard de Master. test avec la EL34

Reste à trouver comment intégrer la boucle d'effet et refaire le test avec la KT77 (que j'aime beaucoup au son)

edit4 (05/11/22):

Bon donc le test à été fait avec la KT77 et c'est concluant: donc c'était bien une masse en défaut et un souci de routage.
Quand le sage montre la lune, l'idiot regarde le doigt
Avatar du membre
McColson
Admin du site
Admin du site
Messages : 8030
Enregistré le : 07 nov. 2004, 1:00
Localisation : La Celle sur Morin
Contact :

Re: [DEBUG][G5 3 wai] Bruit très étrange à l'allumage

Message non lu par McColson »

Cool content pour toi !
Répondre