Projet Zendrive2
Projet Zendrive2
Bonjour,
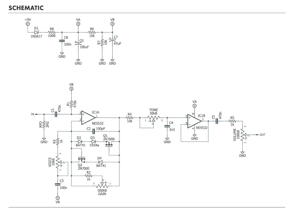
Je tourne en rond sur le fonctionnement d'une pédale d'overdrive Zendrive que j'ai réalisée sur plaque d'essai: 1) Le montage fonctionne parfaitement, les potentiomètres sont fonctionnels, mais je n'observe aucun changement du son si je déconnecte les diodes BAT41 et 1N34 !
2) Mon but est de réaliser la version 2 avec une lampe 12AX7 en remplacement des diodes. Je n'ai trouvé qu'un seul schéma (douteux) de ce montage sur le net: la lampe est chauffée en 9v sur pin 4 et 5 en série (9 pas connectée). Les pin 1+2 et 6+7 étant connectées à la place des anodes, et les pin 3 et 8 en lieu de cathodes. Là aussi, le montage fonctionne bien et .. pas de changement notable du son en déconnectant la lampe.
Suis un peu perdu .. posting.php?f=9&mode=post&d=127#
Merci à vous .
			
			
									
						
										
						Je tourne en rond sur le fonctionnement d'une pédale d'overdrive Zendrive que j'ai réalisée sur plaque d'essai: 1) Le montage fonctionne parfaitement, les potentiomètres sont fonctionnels, mais je n'observe aucun changement du son si je déconnecte les diodes BAT41 et 1N34 !
2) Mon but est de réaliser la version 2 avec une lampe 12AX7 en remplacement des diodes. Je n'ai trouvé qu'un seul schéma (douteux) de ce montage sur le net: la lampe est chauffée en 9v sur pin 4 et 5 en série (9 pas connectée). Les pin 1+2 et 6+7 étant connectées à la place des anodes, et les pin 3 et 8 en lieu de cathodes. Là aussi, le montage fonctionne bien et .. pas de changement notable du son en déconnectant la lampe.
Suis un peu perdu .. posting.php?f=9&mode=post&d=127#
Merci à vous .
Re: Projet Zendrive2
Résolu! Une erreur de câblage sur un mosfet.
			
			
									
						
										
						- Dr. Nonosse
- G5 optimiseur 
- Messages : 269
- Enregistré le : 28 juin 2021, 21:16
Re: Projet Zendrive2
super! ça donne quoi comme son?
			
			
									
						
							Quand le sage montre la lune, l'idiot regarde le doigt
			
						Re: Projet Zendrive2
Vais essayer de faire court ..
Je suis un passionné d'Eric Johnson, mais malheureusement pas aussi doué.
Il a un pedalboard simple mais un routage compliqué par les A/B box et les quatre amplis qui suivent, mais c'est pas l'affaire ici.
Sur la chaine Sweetwater il décrit un pédalier simplifié qu'il utilise en petites salles.
https://www.youtube.com/watch?v=qX-b07pSO2A
Dans la vidéo, il explique (entr'autre) comment il simule (sur deux Fender Deluxe Blackface en stéréo) le grondement de ses Marshall 1959, qui est à la base des ses deux sons saturés :
Le fameux Lead tone (Cliffs of Dover) et le Dirty Rythm ( ces deux sons, sont obtenus avec l'ajout d'autres pédales supplémentaires..).
A 2,15 min il enclenche la fameuse Zendrive 2 (pédale rare et introuvable a moins de 500$) et développe un crunch de toute beauté.
C'est le son que je cherche pour mon setup Fender .. .
Je ne suis pas un collectionneur d'overdrives, mais j'en ai qqlq unes ( ODR-C; KTR Klon, Tube Driver B.K.Butler, TD-X Buffalo, Kalamazoo ...).
Aucune de toutes mes pédales ne me donnaient ce son sur mon Fender Tweed et ma strat (micros EJ ..).
J'ai essayé une Joyo Taichi (réplique Zendrive1, à diodes) pas mal, puis une DMBL MojoHand (un peu mieux) qui sont de bonnes alternatives.
On y arrive.
Là, je me décide à mettre les mains ds la soudure (je fais mes amplis mais les pédales, c'est pas mon truc ..).
D'après le schema de Z1 (ci-dessus, très connu) et les photos internes de Z1 ET Z2 j'ai compris que Z2 n'était qu'une évolution de Z1 dont on a viré les diodes pour une 12AX7. Un peu sceptique, (jamais vu un tube en diode) j'ai assemblé tout ça sur planche d'essai, et après une erreur de câblage j'ai enfin pu faire la différence (entre diodes et lampe).
And the winner is .. Zendrive2 !! Le grain est (pour moi) magnifique, vraiment !
Je n'ai pas encore testé sur Les Paul, ou d'autres amplis.
Désolé pour la longueur,
Reste plus qu'à monter ça proprement dans une pédale ... !
- 
				Rimlock
- G5 guru 
- Messages : 1172
- Enregistré le : 17 juil. 2018, 19:48
- Localisation : pas trop loin de l'Océan
Re: Projet Zendrive2
Tu veux dire que tu supprimes d'une part D2-D3-Q1 par une moitié de 12AX7 anode-cathode et Q2-D4 par l'autre moitié en cathode-anode (grille à la cathode). Ou bien tu laisses les Q1-Q2 ?
			
			
									
						
							Et de deux ! Merci les Bleus 
			
						
Re: Projet Zendrive2
Je laisse Q1 et Q2.Rimlock a écrit : 18 oct. 2022, 19:15 Tu veux dire que tu supprimes d'une part D2-D3-Q1 par une moitié de 12AX7 anode-cathode et Q2-D4 par l'autre moitié en cathode-anode (grille à la cathode). Ou bien tu laisses les Q1-Q2 ?
Par contre j'ai mis les grilles à l'anode.
Voici le seul layout que j'ai trouvé et qui d'après les commentaires ne fonctionne pas .. .
- 
				Rimlock
- G5 guru 
- Messages : 1172
- Enregistré le : 17 juil. 2018, 19:48
- Localisation : pas trop loin de l'Océan
Re: Projet Zendrive2
Hum... Ton montage fonctionne bien avec un layout foireux ? Je comprends plus  
			
			
									
						
							
Et de deux ! Merci les Bleus 
			
						
Re: Projet Zendrive2
Désolé, j'aurai dû commencer par un schéma du montage que j'ai réalisé : Directement inspiré des composants que j'ai vus dans une Z2 (qui n'est au final qu'une Z1 +12AX7 et moins les diodes).Rimlock a écrit : 19 oct. 2022, 11:44 Hum... Ton montage fonctionne bien avec un layout foireux ? Je comprends plus
J'ai quand même un petit doute, est-il courant de coupler l'anode et la grille dans ce genre de montage, ou est-ce habituellement l'inverse (cathode couplée à la grille) ?
Ci-joint, le forum du layout douteux:
https://effectslayouts.blogspot.com/201 ... ive-2.html



