Projet ampli cathode bias (double PP EL84/PP 6L6)

Pour la conception et la réalisation de vos amplis.
Avatar du membre
Zazman
G5 optimiseur
G5 optimiseur
Messages : 413
Enregistré le : 31 août 2006, 2:00
Contact :

Projet ampli cathode bias (double PP EL84/PP 6L6)

Message non lu par Zazman »

Bonjour,

Je souhaite recycler un OT pour faire un PP de 6L6 GC : c'est un transfo de Laney GC30V, alimenté en HT avec 290v sur la prise écran , 280v vers les G2 avant la Rg2 selon le schéma constructeur, il encaisse une trentaine de watts et je l'ai mesuré à 4k7 pour 8 et 4 ohms. il alimentait un quad de EL84 dans le Laney GC30V. J'utiliserai donc aussi le transfo d'alim du Laney.

Le cahier des charges, c'est de pouvoir jouer en groupe avec cet ampli, ça implique donc un changement de canal clean/drive et un réglage de volumes rythmique/solo pilotés par relais.

L'idée serait de monter en parallèle quatre prises novales et deux prises octales sur la partie poweramp pour pouvoir changer le type de lampes, en respectant les résistances G2 (100R d'origine pour les EL84, 470R pour les 6L6) la valeur des RG1 étant 1k5 dans les deux cas.
Le bias serait d'origine : cathode bias avec Rc de 125R 5w et 470mf (la Rc d'origine est un peu légère avec seulement 56R, elle use trop vite les EL84).

Faut-il prévoir une valeur de Rc plus haute pour l'utilisation avec les 6L6GC et donc mettre un switch de cathode bias ?
J'ai trouvé sur le net plus de schémas de cathode bias pour des PP EL84 que pour des PP 6L6 ou 6V6...

[UPDATES]
dernier schéma à jour (V6.8 du 12/07/2024)
JF Deluxe reverb_v6.1.pdf
(87.17 Kio) Téléchargé 1205 fois
Schematic_V6.2.pdf
(72.24 Kio) Téléchargé 978 fois
JF Deluxe reverb_v6.3.pdf
(89.49 Kio) Téléchargé 815 fois
JF Deluxe reverb_v6.4.pdf
(92.16 Kio) Téléchargé 1051 fois
JF Deluxe reverb_v6.5.pdf
(92.32 Kio) Téléchargé 1004 fois
JF Deluxe reverb_v6.6.pdf
(94.8 Kio) Téléchargé 872 fois
JF Deluxe reverb_v6.7.pdf
(96.43 Kio) Téléchargé 892 fois
JF Deluxe reverb_v6.8.pdf
(176.53 Kio) Téléchargé 1050 fois
JF Deluxe reverb_v6.9.pdf
(175.8 Kio) Téléchargé 865 fois
Modifié en dernier par Zazman le 12 juil. 2024, 11:21, modifié 14 fois.
Avatar du membre
McColson
Admin du site
Admin du site
Messages : 8070
Enregistré le : 07 nov. 2004, 1:00
Localisation : La Celle sur Morin
Contact :

Re: PP 6L6 GC avec un OT de 4k7 au primaire ?

Message non lu par McColson »

Il suffit de tracer tes droites de charges pour ton PP de 6L6GC, pour avoir ta consommation et calculer ta résistance de cathode. Pour moi je pense qu'il faudra réajuster ta résistance, sinon tu n'aura pas un fonctionnement optimal pour chaque configuration.
Avatar du membre
Zazman
G5 optimiseur
G5 optimiseur
Messages : 413
Enregistré le : 31 août 2006, 2:00
Contact :

Re: PP 6L6 GC avec un OT de 4k7 au primaire ?

Message non lu par Zazman »

Merci McColson, je vais aller me rafraichir la mémoire au chapitre théorie lampes, droites de charge :)
Avatar du membre
McColson
Admin du site
Admin du site
Messages : 8070
Enregistré le : 07 nov. 2004, 1:00
Localisation : La Celle sur Morin
Contact :

Re: PP 6L6 GC avec un OT de 4k7 au primaire ?

Message non lu par McColson »

Tu as aussi la version toute prête sur le site it11 audio rubrique outils 😉
Avatar du membre
Zazman
G5 optimiseur
G5 optimiseur
Messages : 413
Enregistré le : 31 août 2006, 2:00
Contact :

Re: PP 6L6 GC avec un OT de 4k7 au primaire ?

Message non lu par Zazman »

J'ai fait deux simulations avec 300v prise écran, sachant que je serai un peu au dessus, 290v et 280v en tension d'anode, cela me donne entre 72,4 et 75 mA, je présume que c'est la conso pour les deux lampes car sur les spec 6L6GC en classe A (270v anodes) , voici ce qu'ils donnent :

5K Primary Impedance
270V plate
Cathode Biased : 125 Ohms shared
18.5W Output
36mA per tube.



Je pourrais peut-être calculer la chute de tension entre la prise écran et la tension d'anode, mais j'avoue que je sèche un peu.
si on veut autour de 36 mA à chaque cathode, il me faut aussi la tension pour calculer la résistance, là aussi je sèche un peu.

PS : merci pour le site IT-11, ses outils sont super pratique et ses conceptions sont top !
PP reverb.jpg
Fichiers joints
Screenshot 2022-04-26 at 10-55-32 IT-11 Audio Amp Pentode Curves Calc.png
Screenshot 2022-04-26 at 10-53-21 IT-11 Audio Amp Pentode Curves Calc.png
Avatar du membre
McColson
Admin du site
Admin du site
Messages : 8070
Enregistré le : 07 nov. 2004, 1:00
Localisation : La Celle sur Morin
Contact :

Re: PP 6L6 GC avec un OT de 4k7 au primaire ?

Message non lu par McColson »

Regarde sur tes droites de charges, ton point de fonctionnement est sur la courbe -18V.
Comme tu es en cathode bias, il te faut donc 18V à la cathode.
Tu as U, tu as I, et tu cherches R ;-) Avec U=RI tu devrais trouver ;-)
Avatar du membre
Zazman
G5 optimiseur
G5 optimiseur
Messages : 413
Enregistré le : 31 août 2006, 2:00
Contact :

Re: PP 6L6 GC avec un OT de 4k7 au primaire ?

Message non lu par Zazman »

Effectivement :)
R= u/i = 18/0.072 = 250 Ohms
Avec R = 256 Ohms : i = u/R soit i = 18/256 = 35,1 mA par lampe
Sachant que le potentiomètre de balance de bias va ajouter une douzaine d'Ohms à chaque cathode
ça reste un calcul théorique à affiner avec les mesures réelles, en fonction de l'alim et des 6L6GC (groove tube)
Ce calcul est-il exact ?

p = u.i = 18 x0.0351 = 0,632W
Rc = 256R/5w devrait suffire pour ne pas chauffer trop.
Par contre, ce potard de balance de bias de 25R doit-il être de puissance ?
Je ne connais pas la puissance des potentiomètres standards.
Existe-il un autre montage, style potard de bias sur chaque coté du PP, plus simple à mettre en place ?

voila un schéma avec switch de bias
PP reverb2.pdf
(57.04 Kio) Téléchargé 888 fois
Avatar du membre
McColson
Admin du site
Admin du site
Messages : 8070
Enregistré le : 07 nov. 2004, 1:00
Localisation : La Celle sur Morin
Contact :

Re: PP 6L6 GC avec un OT de 4k7 au primaire ?

Message non lu par McColson »

Pour le potar regarde les datasheets , c'est marqué, et un petit coup de U=RI et tu trouvera aussi.
Un petit arrangement pour le switching de résistance de cathode, je mettrais 2*256R/5W avec toujours un R connectée en permanence et l'autre en parallèle avec le switch. Comme ça tu évites la R de 10W qui sera plus grosse.
Avatar du membre
Zazman
G5 optimiseur
G5 optimiseur
Messages : 413
Enregistré le : 31 août 2006, 2:00
Contact :

Re: PP 6L6 GC avec un OT de 4k7 au primaire ?

Message non lu par Zazman »

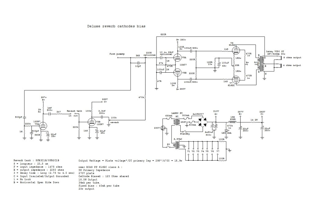
Voila le projet à jour, pour la partie power amp, déphaser, reverb et alim.
Le préamp viendra ensuite : un canal clean style deluxe reverb avec un tremolo et un canal saturé style Laney VC30.

- J'ai commencé à réfléchir à la disposition sur le chassis, c'est un chassis Fender bassman.
- je me demande ou placer la 12ax7 du trémolo : Sur la photo elle est à proximité de l'endroit ou sera placé le CI trémolo, mais aussi à proximité du transfo d'alim, donc je me demande s'il ne vaut pas mieux la mettre à gauche de l'OT avec les autres lampes de préamp, reverbe et déphaseur, quitte à avoir beaucoup plus de cablage ? si le transfo torique ne provoque pas trop d'interférences, alors ce serait plus simple de la laisser à cet endroit.
Que me conseillez-vous ?

Concernant le déphaseur, j'ai une question : Fender utilise une alimentation asymétrique de la 12AT7 déphaseuse : les valeurs de résistance des anodes sont respectivement de 82k et 100k sur chaque partie du PP. Comment cela fonctionne-t-il, quelle est la différence avec une même valeur de 100k ? (style Laney). Ce système est-il compatible avec un cathode bias ou ne fonctionne-t-il qu'avec un fixed bias ?

Autre question : la self (15H/100 mA) est-elle un plus par rapport à un filtrage RC du B+ ? Vu la place et le poids de ladite self, c'est un peu compliqué à placer sous le chassis, Le B+ du laney VC30 d'origine est filtré en RC, alors que le B+ du deluxe reverb est filtré en LC... vous me direz, le reverb deluxe est redressé par loupiotte et non en solid state, donc l'apport de la self est-il réel pour approcher le son clean du deluxe reverb ?
J'ai simulé l'alim en filtrage LC et en RC (dans PDF ci-joint) le filtrage RC évite le pic B+ au démarrage.
Fichiers joints
Deluxe reverb cathode bias.pdf
(1.32 Mio) Téléchargé 1023 fois
IMG_5559.JPG
Rimlock
G5 guru
G5 guru
Messages : 1205
Enregistré le : 17 juil. 2018, 19:48
Localisation : pas trop loin de l'Océan

Re: PP 6L6 GC avec un OT de 4k7 au primaire ?

Message non lu par Rimlock »

Mettre des sockets de lampes au milieu du châssis ça va pas te faciliter le câblage ! Ou alors tu comptes faire du vrai câblage "en l'air" avec juste des barrettes à cosses.... :ouch:
Et de deux ! Merci les Bleus :lol:
Avatar du membre
Zazman
G5 optimiseur
G5 optimiseur
Messages : 413
Enregistré le : 31 août 2006, 2:00
Contact :

Re: PP 6L6 GC avec un OT de 4k7 au primaire ?

Message non lu par Zazman »

Non, en fait je vais construire différents PCB mais tu as raison et je vais le prendre en compte dans la disposition.
Voici le schéma du projet, c'est un mix de préamp Fender/1er étage du préampG5, canal drive du Laney VC30, reverb à lampe 12DW7 du G5 15 ème anniversaire et un PI/PA de deluxe reverb mais monté en 6L6 switchable en quartet EL84, vu que je vais utiliser le PT et l'OT d'un Laney VC30.
Deluxe reverb+.pdf
(62.57 Kio) Téléchargé 673 fois
Ma question concerne l'implémentation du circuit de reverbe : comme le préamp comporte un canal drive séparé après la V1A, et qui revient après la V1b, le raccordement de la réverbe est un peu un casse tête : sur mon schéma, départ juste avant le TS et retour avant le switch clean/drive mais cela aura comme effet que lorsque le canal drive est sélectionné, il sera attaqué par le son pur du 1er étage du clean + le son réverbéré du clean , ce qui risque de donner une bouillie infâme en saturation... L'autre solution que j'avais envisagée au départ était d'implémenter la reverbe entre le préamp et le PI, via une résistance de 3M3 et une capacité de 10pf en //, entre l'entrée et la sortie de la réverbe, c'est ce qu'ils font classiquement chez Fender. Cela permettrait d'attaquer la réverbe soit en clean pur après la V1b, soit en drive pur après la V2b. Est-ce que cette solution plus classique serait compatible avec ce circuit de reverbe ?

Autre question sur le PI : chez Fender les deux R d'alim B+ du déphaseur n'ont pas la même valeur (82k et 100k). Est-ce que cela fonctionnerait avec un PP en cathodes bias ? quel est l'effet sur le déphaseur de ces deux R ayant des valeurs différentes ?

J'ai regardé les tanks reverbe que j'avais dans un coin, c'est pas exactement ce qui est préconisé pour une 12DW7, j'ai :
- une courte 3 ressorts Accutronics : 8DB2C1D -> 250R in / 2250R out
-une courte 2 ressorts Belton : BS2EB2C1B -> je pense 600R in / 2250R out
- une longue 2 ressorts Accutronics : code inconnu... 51 87336 ?
Cette codification vous dit quelque chose ? je crois que c'est plutôt le numéro de série, et la codification a du être effacée.. j'aimerais bien l'utiliser pour avoir une reverbe longue :) Comment mesurer ses impédances ?
IMG_5588.jpg
IMG_5592.jpg
Sinon, je pourrais éventuellement utiliser une ECL82 (6BM8) à la place de la 12DW7 : sur ce schéma, j'ai exactement la bonne référence (Belton).
Dans ce cas, je dois changer de transfo d'alim car avec une ECL82 en plus, le mien serait trop juste.
ECl82.jpg
IMG_5590.jpg
Merci de vos avis, cela pourrait m'aider à choisir.
entout cas, cela reviendra moins cher d'acheter un tank neuf que de changer de transfo d'alim...
Modifié en dernier par Zazman le 09 juin 2022, 8:06, modifié 1 fois.
Avatar du membre
Dr. Nonosse
G5 optimiseur
G5 optimiseur
Messages : 269
Enregistré le : 28 juin 2021, 21:16

Re: PP 6L6 GC avec un OT de 4k7 au primaire ?

Message non lu par Dr. Nonosse »

Je suis admiratif
Quand le sage montre la lune, l'idiot regarde le doigt
Avatar du membre
Zazman
G5 optimiseur
G5 optimiseur
Messages : 413
Enregistré le : 31 août 2006, 2:00
Contact :

Re: PP 6L6 GC avec un OT de 4k7 au primaire ?

Message non lu par Zazman »

Merci Docteur, mais ça ne m'aide pas beaucoup ;)
Avatar du membre
bilbo_moria
Don Bilbo de la Vega
Messages : 7492
Enregistré le : 15 déc. 2004, 1:00
Localisation : Tinteniac (35)

Re: PP 6L6 GC avec un OT de 4k7 au primaire ?

Message non lu par bilbo_moria »

Zazman a écrit : 08 juin 2022, 17:23
Ma question concerne l'implémentation du circuit de reverbe : comme le préamp comporte un canal drive séparé après la V1A, et qui revient après la V1b, le raccordement de la réverbe est un peu un casse tête : sur mon schéma, départ juste avant le TS et retour avant le switch clean/drive mais cela aura comme effet que lorsque le canal drive est sélectionné, il sera attaqué par le son pur du 1er étage du clean + le son réverbéré du clean , ce qui risque de donner une bouillie infâme en saturation... L'autre solution que j'avais envisagée au départ était d'implémenter la reverbe entre le préamp et le PI, via une résistance de 3M3 et une capacité de 10pf en //, entre l'entrée et la sortie de la réverbe, c'est ce qu'ils font classiquement chez Fender. Cela permettrait d'attaquer la réverbe soit en clean pur après la V1b, soit en drive pur après la V2b. Est-ce que cette solution plus classique serait compatible avec ce circuit de reverbe ?
Bonne question : il faudrait construire "modulaire" afin de tester lors du prototypage / mise au point. Si tu pars sur du PCB (sans entrer dans la guéguerre PCB Vs point à point / turrets), ce sera probablement plus difficile à modifier après coup (sauf à faire un PCB reverb et prévoir des points d'entrées sortie sur ton PCB principal ... bienvenue dans le monde merveilleux de la conception des amplis :wink: )
Zazman a écrit : 08 juin 2022, 17:23 Autre question sur le PI : chez Fender les deux R d'alim B+ du déphaseur n'ont pas la même valeur (82k et 100k). Est-ce que cela fonctionnerait avec un PP en cathodes bias ? quel est l'effet sur le déphaseur de ces deux R ayant des valeurs différentes ?
Les 2 valeurs différentes sont là (sur le papier) pour ré-équilibrer le PI ; vu que tout le monde se pompe plus ou moins et pompe sur Fender, Vox etc. on a maintenu ces valeurs 82k / 100k jusqu'à nos jours mais dans la vraie vie, je crois qu'on s'en fout un peu et que le couple 100k et 100k fonctionnerait aussi bien (d'ailleurs, possiblement le couple 82k / 100k est pour un PI à base de 12AX7 et faudrait recalculer pour une 12AT7 ...)

Et sinon, pas de prob pour un cathode bias.

Par contre, selon la valeur de bias des EL84 Vs 6L6, faudra peut-être adapter le niveau du signal après le PI (encore un potard ou une R variable avec switch) sous peine d'injecter un signal de fou dans les EL84 ...


Zazman a écrit : 08 juin 2022, 17:23 J'ai regardé les tanks reverbe que j'avais dans un coin, c'est pas exactement ce qui est préconisé pour une 12DW7, j'ai :
- une courte 3 ressorts Accutronics : 8DB2C1D -> 250R in / 2250R out
-une courte 2 ressorts Belton : BS2EB2C1B -> je pense 600R in / 2250R out
- une longue 2 ressorts Accutronics : code inconnu... 51 87336 ?
Cette codification vous dit quelque chose ? je crois que c'est plutôt le numéro de série, et la codification a du être effacée.. j'aimerais bien l'utiliser pour avoir une reverbe longue :) Comment mesurer ses impédances ?
IMG_5588.jpg
IMG_5592.jpg
Sinon, je pourrais éventuellement utiliser une ECL82 (6BM8) à la place de la 12DW7 : sur ce schéma, j'ai exactement la bonne référence (Belton).
Dans ce cas, je dois changer de transfo d'alim car avec une ECL82 en plus, le mien serait trop juste.

ECl82.jpg
IMG_5590.jpg
Merci de vos avis, cela pourrait m'aider à choisir.
entout cas, cela reviendra moins cher d'acheter un tank neuf que de changer de transfo d'alim...
Là encore, tu peux tester avec les tanks que tu as et si c'est moche, acheter ensuite un reverb tank adapté
Avatar du membre
Zazman
G5 optimiseur
G5 optimiseur
Messages : 413
Enregistré le : 31 août 2006, 2:00
Contact :

Re: PP 6L6 GC avec un OT de 4k7 au primaire ?

Message non lu par Zazman »

Merci Bilbo pour tes conseils :)

Pour les PCB, oui, en fin de compte je préfère cette solution, j'ai prévu de fonctionner comme ça :
- un module préamps clean/drive
- un module reverb
- un module PI/PA
- un module alim mais proto sur eyelets pour ajuster les résistances et tester avec une self ou une R en filtrage B+
- un module trémolo (déjà existant) pas encore sur le schéma que j'implémenterai en dernier (a voir aussi ou je vais le raccorder)

Je vais effectivement prévoir plusieurs points de raccordement de la reverb sur le préamp, et les tests décideront. Bonne idée de tester les tanks et acheter si aucun ne convient.
Les 2 valeurs différentes sont là (sur le papier) pour ré-équilibrer le PI ; vu que tout le monde se pompe plus ou moins et pompe sur Fender, Vox etc. on a maintenu ces valeurs 82k / 100k jusqu'à nos jours mais dans la vraie vie, je crois qu'on s'en fout un peu et que le couple 100k et 100k fonctionnerait aussi bien
:lol:
je crois que je vais tester les deux, je verrai bien. J'ai regardé sur le schéma du deluxe reverb (AB763) la déphaseuse est bien une 12AT7 et ces valeurs sont utilisées.
Par contre, selon la valeur de bias des EL84 Vs 6L6, faudra peut-être adapter le niveau du signal après le PI (encore un potard ou une R variable avec switch) sous peine d'injecter un signal de fou dans les EL84 ...
Justement je voudrais placer le master volume après le PI si c'est possible en PP cathode bias, mais je ne sais pas trop comment faire (je posterai un bout de schéma), et donc peut-être comme tu le dis ajouter une R variable ajustée (pilotée par un double sélecteur R cathode et sélecteur de gain d'entrée). Ceci dit, le PI/PA du Laney VC30 est sensiblement le même, mis à part les Rg2, et la déphaseuse qui est une 12AX7.
laney_gc30v.pdf
(199.17 Kio) Téléchargé 824 fois
Concernant le master, en fait je voudrais gérer deux niveaux de master volumes en // afin de pouvoir jouer avec l'ampli avec mon groupe, avec 2 réglages séparés rythmique/solo, pour éviter de me faire incendier par la chanteuse ;)

Enfin, la dernière chose sur laquelle j'hésite encore, c'est le PT, je me demande si je ne vais pas investir dans un transfo Hammond avec 1 alim 5v afin de tester un redressement GZ34 pour approcher d'avantage le son du deluxe reverb, mais c'est une évolution que je peux toujours faire par la suite, si je respecte bien la tension HT du transfo actuel (256v ac) mais la dépense dépendra entre autre des tests des reverb tanks, car pour ce projet, j'ai presque tout ce dont j'aurai besoin.

Juste une dernière question à ce sujet : redresser la HT par tube implique un filtrage LC derrière la redresseuse ? ou RC possible ? sur les vieux schémas (amplis guitare ou HIFI vintage) les selfs étaient utilisées derrière le tube de redressement.

Je continue de plancher sur les PCB, je les posterai quand tout cela aura avancé.
Répondre