Sound thunder 90

Pour la conception et la réalisation de vos amplis.
heyveno
G5 bidouilleur
G5 bidouilleur
Messages : 45
Enregistré le : 16 nov. 2021, 10:07

Sound thunder 90

Message non lu par heyveno »

Je vous présente mon fidèle et adoré Sound Thunder 90 qui a eu le droit a un petit lifting esthétique suite à un accident de mâchouille de mon chien ( de toute façon je n’aurais pas conservé le vert twingo d’origine).

amplification-soins-thunder-99336.jpg
En préambule:

-J’ai déjà pesé le pour et le contre du « laisse le comme il est », mais soyons honnête, cet ampli n’a aucune valeur marchande, en revanche je l’aime beaucoup et c’est une super occasion d’apprendre.
-J'ai bien conscience et lu tout ce qui concerne les débutants, le projet ci dessous est à plus ou moins longs termes, je n'y mettrais pas les mains tout de suite.



C’est inspiré du Bassman 50 , les lampes sont de puissance sont des EL504 et ça donne 45 watts sur chaque canal.
-2 12 ax7 en préampli
-1 12at7 en déphaseuse
-Bias fixe
-sort a priori en 12ohm.

J’aime beaucoup cet ampli même si je m’en sers rarement jusqu’à présent à cause de son poids et de son volume de sortie, mais l’arrivée de produits comme le torpedo captor lui redonne tout son sens.

Je dois commencer par le réviser car il en a besoin ( buzz, baisse de volume par intermittence, crachotements etc..)et je vais en profiter pour me faire la main dessus.

-changement des 12ax7 par 2 7025 JJ
-changement des EL504 par 2 neuves ( j'ai hésité à passer en 6L6 avec changement de transfo etc.. mais des esprits avertis m'en ont dissuadé).
-changement de la 12 AT7 par une TAD ou JJ "balanced" ( même si avec des EL 504 non appairées j'ai un doute sur l'utilité).
-Changement des 3 gros condensateurs radiaux de filtrage ( 80u et 100u 500 v), par des axiaux que je remettrais dans le carter alu de ceux d'origine.
-changement des 4 entrées Jack qui sont bien oxydées
-changement des résistances d'arrêt de grille 47k par 68k.( encore que, pensez-vous qu’il y ait un réél intérêt).
-mise à la masse à revoir et divers bricoles pour fiabiliser ( câbles neufs, sockets neufs si besoin etc)
-installation d'un master volume.( le Type 3 du site de Rob Robinette)
-installation d'une boucle passive ( dans un premier temps).
-une commutation des canaux en série via un switch.
-un petit mod jtm 45 « léger » me plairait bien, même si j’adorerais pousser le gain plus loin façon JMP lead mais je suis pas encore assez bon pour comprendre ce qu’il faut faire.

J’aime chercher seul, c’est ce qui me plait le plus mais je vais avoir besoin d’aide et de corrections pour apprendre.

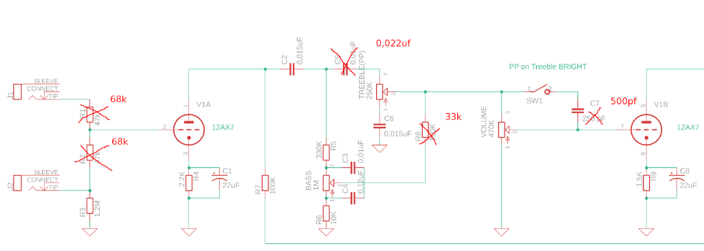
J’ai commencé à faire les relevés à vue des différents éléments :
Preamp BASS Sound Thunder 90.png
power amp layout.png
Les entrées/sorties ne sont pas bien notées ( je le sais).
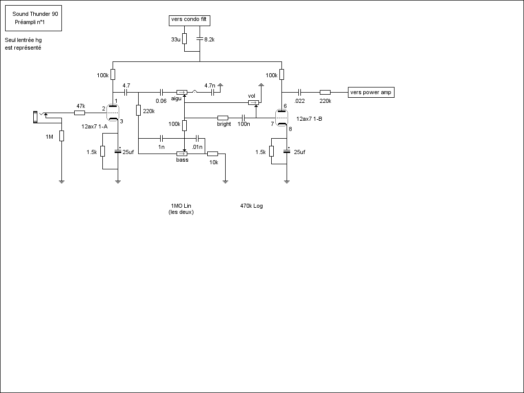
et le relevé de l'ancien, ancien, proprio que je remercie si il est ici tant il m'a aidé avec cet ampli :
sound-thunder-90-1704781.png


Je n’ai pas terminé le relevé du canal orgue, pour le moment j’ai dupliqué le canal basse, mais je ne pense pas y toucher pour le moment, c’est celui dont je me sers le plus.



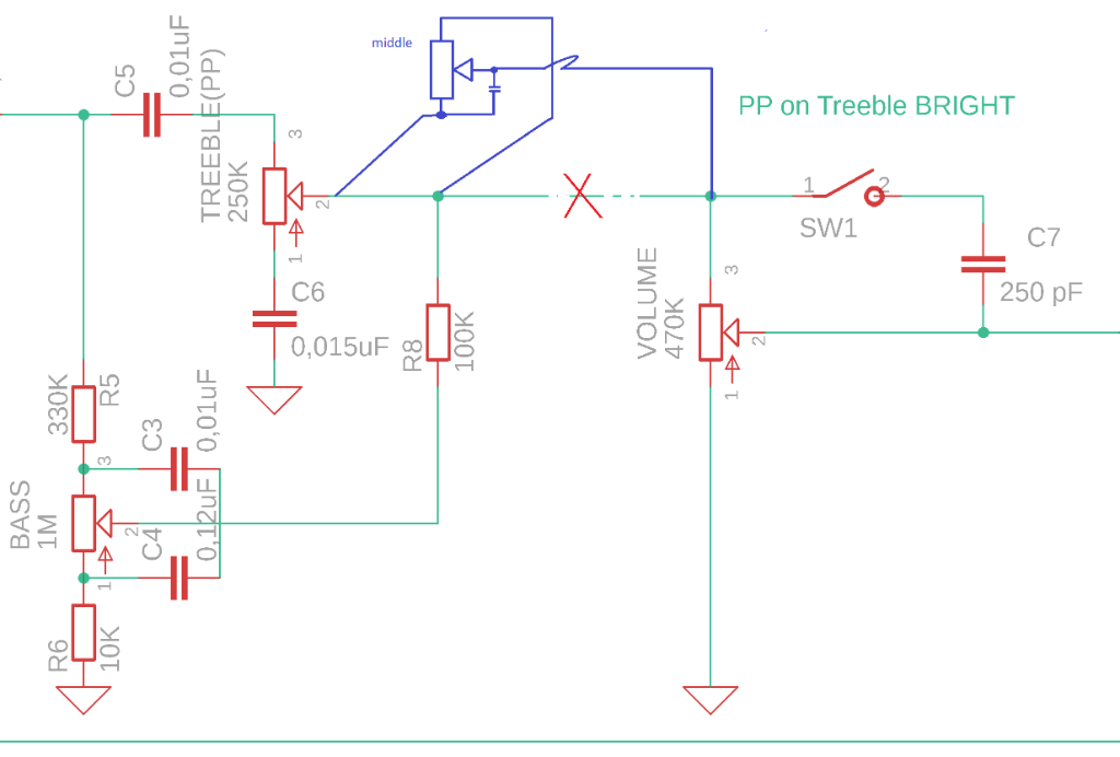
En revanche voici l’idée que j’ai pour le canal basse :
modif preamp.png

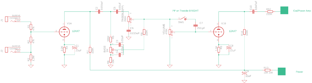
et le schéma complet avec toutes mes idées en cours ( les certaines choses sont posées non terminées) :
amp complet à terminer recad2.jpg
Dernière question : vu qu’apparemment il sort en 12ohm, j'aimerais également de « corriger » l’impédance pour avoir 2 sorties 8 et 16 ohm.( avec un sélecteur d'impédance).


Dans un premier temps, pensez vous significatif l'impact de ma modif du canal bass ?
Rimlock
G5 guru
G5 guru
Messages : 1172
Enregistré le : 17 juil. 2018, 19:48
Localisation : pas trop loin de l'Océan

Re: Sound thunder 90

Message non lu par Rimlock »

Pourquoi ces changements de valeurs sur le canal basse, en particulier sur le James ? Tu risque de déséquilibrer les réglages grave-aigu...
Et de deux ! Merci les Bleus :lol:
heyveno
G5 bidouilleur
G5 bidouilleur
Messages : 45
Enregistré le : 16 nov. 2021, 10:07

Re: Sound thunder 90

Message non lu par heyveno »

parce-que j'ai bêtement copié les valeurs différentes entre un JTM45 et un Bassman 50.

J'avoue que je ne connais pas encore bien le james et ou le baxandall même si j'ai lu des trucs à ce sujet.

Une lecture à me conseiller pour comprendre l'impact ?
Avatar du membre
bilbo_moria
Don Bilbo de la Vega
Messages : 7460
Enregistré le : 15 déc. 2004, 1:00
Localisation : Tinteniac (35)

Re: Sound thunder 90

Message non lu par bilbo_moria »

Tu peux télécharger Duncan Tone Stack Calculator et t'amuser à voir un peu ce que ça donne selon les valeurs ...
martin_rotsey
G5 optimiseur
G5 optimiseur
Messages : 163
Enregistré le : 05 juin 2015, 10:56

Re: Sound thunder 90

Message non lu par martin_rotsey »

:salut:

Superbe résultat esthétique pour ton Thunder !
J'ai le même, version guitare, qui attend que je prenne le temps de le ramener à la vie (transfo de sortie HS et sale état physique)

J'ai trouvé quelques schémas à force de fouiner, en espérant qu'ils puissent t'aider.

Le préampli me fait penser au Manhattan 6024. On doit aussi retrouver à peu près le même sur les amplis Dakota.
Fichiers joints
185290alim_sound_90_visio.jpg
185080pre-ampli_sound_90.jpg
184820pre-ampli_sound_90.jpg
heyveno
G5 bidouilleur
G5 bidouilleur
Messages : 45
Enregistré le : 16 nov. 2021, 10:07

Re: Sound thunder 90

Message non lu par heyveno »

Génial merci beaucoup !

Depuis des années que je le trimballe j'ai croisé peu de gens qui en avait. C'est assez bizarre ça semblait pourtant assez diffusé.

Il y a encore quelques sources historiques ou docs d'époque ?

Je ne comprends pas le choix des 47k pour l'arrêt de grille sur tous ces amplis italiens, il y a une raison technique ? Sur les orgues et basse je veux bien, mais pour guitare ?

A vrai dire ta Doc disponible me donne presque envie de faire un suprême quand sera venu le temps de mon premier projet.Les el504 sont très bon marché c'est tentant.

As tu trouvé quel modèle de remplacement tu allais utiliser pour le ou les transfos ? Vu les puissances affichées c'est peut être intéressant de remplacer ceux d d'époque déraisonnablement lourds non ?
Modifié en dernier par heyveno le 17 nov. 2021, 23:01, modifié 1 fois.
heyveno
G5 bidouilleur
G5 bidouilleur
Messages : 45
Enregistré le : 16 nov. 2021, 10:07

Re: Sound thunder 90

Message non lu par heyveno »

Pour te remercier voilà ce que ça donne a 6 au volume sur un evm12l et une une disto de qualité......une boss ds1

( J'avais oublié de la mettre dans la présentation du sujet) :roll:

https://youtu.be/7XJjf_jqxHQ

Je ferais évidemment de belles captations bientôt
martin_rotsey
G5 optimiseur
G5 optimiseur
Messages : 163
Enregistré le : 05 juin 2015, 10:56

Re: Sound thunder 90

Message non lu par martin_rotsey »

Yes, merci pour la démo !
Ça tord pas mal déjà à 6/10. :surprised:
Pour le mien, j'ai des transfos prévus pour EL34, 2x moins lourds. Des transfos d'ampli Safidel. Je devrais en tirer 30 watts, c'est largement suffisant. Le préampli fonctionne nickel.
Sur le tiens, la façade métallisée en bas et le bandeau en bois au-dessus, c'était d'origine ou c'est une modif ?

ps : vive la Picardie ! :banana: :banane: :banana:
heyveno
G5 bidouilleur
G5 bidouilleur
Messages : 45
Enregistré le : 16 nov. 2021, 10:07

Re: Sound thunder 90

Message non lu par heyveno »

non c'est modifié.

Je l'ai eu comme ça ( la photo date elle est pas dingue).
11156339_10153199059336192_3715632681347492375_n.jpg
On dirait que d'origine il y avait bien un bandeau de la même couleur que le tolex, mais en dessous pas au dessus
sound-thunder-90-43377.jpg
heyveno
G5 bidouilleur
G5 bidouilleur
Messages : 45
Enregistré le : 16 nov. 2021, 10:07

Re: Sound thunder 90

Message non lu par heyveno »

Pour en revenir au Tonestack.

Si j’ai bien tout compris pour le James, je peux :

-soit laisser tel quel avec 2 contrôles et changer la fréquence de réponse pour mettre en avant des mid comme je le souhaite en changeant quelques valeurs. ( à creuser dans Tone Stack Calculator) voir même façon JCM 800 BASS qui utilise un switch.


-soit m’inspirer du peu d’amplis qui ont un tonestack James avec contrôle de mid type Carlsbro 50 ou Carvin.
Ce qui donnerait un truc dans ce genre (désolé je n'ai que paint sous la main :oops: je n'ai pas pu modifier le schéma d'origine pour bien placer mes composants).
tone stack Thunder 90 mid mod on james.png
Rimlock
G5 guru
G5 guru
Messages : 1172
Enregistré le : 17 juil. 2018, 19:48
Localisation : pas trop loin de l'Océan

Re: Sound thunder 90

Message non lu par Rimlock »

J'ai fait un James avec le mid du Carlsbro. Bof... On a l'impression que ça joue sur les bas mid surtout... Pas très efficace. Vaut mieux faire un réglage de mid séparé comme sur les Ampeg, mais ça demande une triode et pas mal de composants en plus... Et c'est efficace !
Et de deux ! Merci les Bleus :lol:
heyveno
G5 bidouilleur
G5 bidouilleur
Messages : 45
Enregistré le : 16 nov. 2021, 10:07

Re: Sound thunder 90

Message non lu par heyveno »

merci pour ton retour. Du coup le mode Marshall commence à être de moins en moins pertinent,surtout que le sound est sur PCB, ça laisse peu de place.
IMG_20210707_015131 (2).jpg
J’aurais aussi vite fait de me faire une marshall in a box.

Un avis sur le changement de la grid stopper par 68k ?
heyveno
G5 bidouilleur
G5 bidouilleur
Messages : 45
Enregistré le : 16 nov. 2021, 10:07

Re: Sound thunder 90

Message non lu par heyveno »

martin_rotsey a écrit : 17 nov. 2021, 23:43 Pour le mien, j'ai des transfos prévus pour EL34, 2x moins lourds. Des transfos d'ampli Safidel. Je devrais en tirer 30 watts, c'est largement suffisant.
tiens bin je viens d'en retrouver un équivalent chez mon pote, made in italy en prime.

Petite question pour les pros : vu le prix des lampes et des transfos, comment expliquer qu'on voit si peu de montage de petits projets en EL/PL 504 ?

J'imagine qu'il y a une vrai raison, ça m’intéresse.
Rimlock
G5 guru
G5 guru
Messages : 1172
Enregistré le : 17 juil. 2018, 19:48
Localisation : pas trop loin de l'Océan

Re: Sound thunder 90

Message non lu par Rimlock »

C'est la gestion de la G2 qui est sciante ! Faut pas lui balancer trop de volts ! 200-250 max... Et il faut un bon chapeau pour l'anode en haut, les trucs chinois qu'on trouve c'est pas top ! Et 1.4A au filament, comparé aux 0.9A d'une 6L6... le jeu n'en vaut pas la chandelle. En plus comme se sont des vieux stocks, l'appairage n'est pas garanti ! Mais on s'en tape un peu...
Et de deux ! Merci les Bleus :lol:
heyveno
G5 bidouilleur
G5 bidouilleur
Messages : 45
Enregistré le : 16 nov. 2021, 10:07

Re: Sound thunder 90

Message non lu par heyveno »

ok je comprends mieux, donc au final y'aurait de quoi penser à rebuild la partie power amp sur une base "connue". Pour le coup c'est pas mal qu'ils aient séparé physiquement les 2.

Edit : mais du coup si je te suis en théorie pour un tech, la modif pour le passer en 6V6 est relativement simple non ?
Répondre