2 OT en parallèle

Pour causer de choses et d'autres, c'est ici !
Avatar du membre
bilbo_moria
Don Bilbo de la Vega
Messages : 7460
Enregistré le : 15 déc. 2004, 1:00
Localisation : Tinteniac (35)

2 OT en parallèle

Message non lu par bilbo_moria »

Je connaissais vaguement le principe sans avoir eu la curiosité de creuser "pour de vrai" (paresse intellectuelle, quand tu nous tiens ! :D )

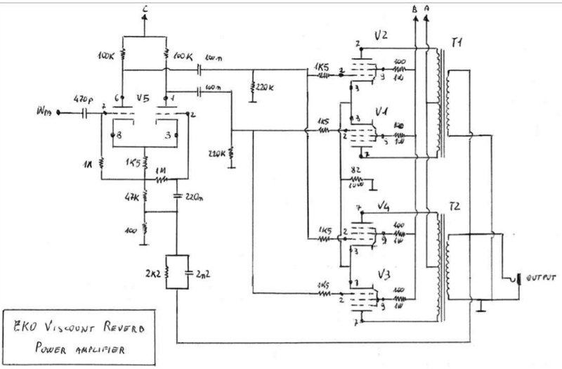
Bref, on m'a confié un Eko Viscount à réviser. 4 x EL84 avec 2 OT, marrant
IMG_2979.jpg
Eko-amp.jpg
(merci à l'auteur de cette page : http://lecaldevalvole.altervista.org/ek ... nt-reverb/)
Avatar du membre
McColson
Admin du site
Admin du site
Messages : 8030
Enregistré le : 07 nov. 2004, 1:00
Localisation : La Celle sur Morin
Contact :

Re: 2 OT en parallèle

Message non lu par McColson »

Je ne savais même pas que ça existait ! Merci Bilbo !
Avatar du membre
bilbo_moria
Don Bilbo de la Vega
Messages : 7460
Enregistré le : 15 déc. 2004, 1:00
Localisation : Tinteniac (35)

Re: 2 OT en parallèle

Message non lu par bilbo_moria »

Il me semble que les premiers Marshall 100W fonctionnaient comme ça, avec 2 OT 50W (mais je peux me tromper).

Ca fonctionne pas mal du tout, ces Ekos, un son très sympa.

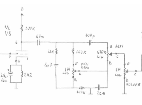
Le tone stack est super déroutant (j'ai cru qu'il y avait un bug) : potard d'aigus (ok) et potard Middle / Bass : quand on tourne "vers la gauche", on augmente les mediums, vers la droite on augmente les basses ... surprenant (ça ne se comporte pas du tout comme on en a l'habitude) mais plutôt sympa.

Voici le schéma du TS :
TS.png

Et la polarisation zarb du 1er étage (de mémoire, j'ai déjà vu ça sur un vieil ampli italien, il y a des années de ça ; je ne sais pas trop pourquoi ils font comme ça, d'autant que le Viscount a un autre canal dont la première triode est, elle, polarisée de façon très classique avec un Rk // Ck à la cathode)
Etage1-canal1.png
Avatar du membre
Pote Gui
G5 Team
G5 Team
Messages : 4469
Enregistré le : 15 mai 2012, 11:07
Localisation : Lyon (69)

Re: 2 OT en parallèle

Message non lu par Pote Gui »

Ah oui, rigolo le coup des OT avec les secondaires en parallèle !

La polarisation chelou, c'est du grid-leak bias. L'avantage pour un triode d'entrée c'est que tu présentes une forte impédance.
Les inconvénients : un condo de découplage parce qu'il y a du DC sur l'entrée (mais au final pas de condo à la cathode donc bon...) et une polarisation moins stable d'un tube à l'autre et dans le temps puisqu'elle est fonction du courant de grille.
Avatar du membre
louphil
G5 guru
G5 guru
Messages : 625
Enregistré le : 25 nov. 2009, 1:00
Localisation : 33
Contact :

Re: 2 OT en parallèle

Message non lu par louphil »

Moins aussi, je suis scotché ... Jamais vu avant ... Peut-être ont ils fait ça pour une question de coût ( au détriment du poids ) ... Ca leur revenait peut-être moins cher une solution à 2 transfos de taille moindre, qu'un seul "gros" ...

Je me demande, sans prendre le temps de la reflexion, s'il n'aurait pas été possible de les utiliser en serie (point milieu primaire à la jonction des primaires ) ?

Pour les Marchaux à 2 OT, ça me dit quelque chose ... J'en ai déjà entendu parler ailleurs, assez récemment .... Mais pourrais pas en dire plus ...
Avatar du membre
bilbo_moria
Don Bilbo de la Vega
Messages : 7460
Enregistré le : 15 déc. 2004, 1:00
Localisation : Tinteniac (35)

Re: 2 OT en parallèle

Message non lu par bilbo_moria »

Pote Gui a écrit : 05 juil. 2021, 8:29 Ah oui, rigolo le coup des OT avec les secondaires en parallèle !

La polarisation chelou, c'est du grid-leak bias. L'avantage pour un triode d'entrée c'est que tu présentes une forte impédance.
Les inconvénients : un condo de découplage parce qu'il y a du DC sur l'entrée (mais au final pas de condo à la cathode donc bon...) et une polarisation moins stable d'un tube à l'autre et dans le temps puisqu'elle est fonction du courant de grille.
Par contre, on amplifie le bruit d'une 4.7MΩ en théorie (je ne sais pas en pratique si ça s'entend plus que le bruit d'une résistance de 1MΩ)
Avatar du membre
McColson
Admin du site
Admin du site
Messages : 8030
Enregistré le : 07 nov. 2004, 1:00
Localisation : La Celle sur Morin
Contact :

Re: 2 OT en parallèle

Message non lu par McColson »

J'ai monté un étage (u-amp) comme ça et ça n'aime pas beaucoup qu'on mette un booster devant, la disto devenait très crado, mais pour du Low gain ça fonctionne pas mal.
Avatar du membre
bilbo_moria
Don Bilbo de la Vega
Messages : 7460
Enregistré le : 15 déc. 2004, 1:00
Localisation : Tinteniac (35)

Re: 2 OT en parallèle

Message non lu par bilbo_moria »

Tiens, j'ai rencontré un pb curieux, toujours avec cet amp, ou plutôt son cab. Le proprio me demande de vérifier le câblage du cab et si tout va bien.
Câblage propre, 2 HP badgés Eko avec un énorme aimant, bon ok

Je sors mon multimètre pour mesurer la résistance Dc des HP : ça donne d'une part une indication sur l'impédance du HP et si le multimètre indique une résistance infinie, la bobine du HP est coupé, mort, HS.

1er HP : 4Ω (DC) et quelques. Bon, ok, c'est une indication
2ème HP : résistance énorme (> 1MΩ) qui baisse jusqu'à quelques centaines de kΩ : super bizarre ; je me dis que le HP a un coup dans l'aile. Je le branche en sortie d'un ampli sacrificiel (une pédale-ampli EHX 44 Magnum, un truc class D qui peut dépanner) : le son est bien là, pas mal du tout !
Je branche mon EHX amp sur le 2ème HP (4Ω) : le son est identique, pas meilleur.

Ben v'là aut' chose !

J'ai effectué mes mesures avec mon fidèle Fluke, c'est peut-être lui qui déconne, pile un peu usée, je sors mon multi-mètre de secours, acheté il y a plus de 10 ans chez Conrad une cinquantaine d'euros, un truc qui marche plutôt bien (pas le MM à 10 balles de chez Casto quoi)

Ce multimètre confirme les 4Ω et quelques du 1er HP et mesure 4Ω et quelques sur le 2ème HP : curieux.
Les 2 HP sont en // : super curieux aussi, ça doit faire une impédance un poil faible, mais mesurer la résistance DC d'un HP ne donne qu'une indication, au final l'impédance des HP est peut-être entre 6 et 8Ω (re-curieux)

Je remonte les 2 HP en // et je mesure la résistance DC : je trouve à nouveau 4Ω et des poussières !!!

J'ai testé avec l'ampli en écoutant un HP puis l'autre (les 2 branchés en //) : ça fonctionne plutôt bien, mais intellectuellement j'ai un doute, je pense que le 2ème HP a vraiment un pète au casque (j'aurais préféré qu'il fut mort, au moins c'était clair ...)

Ca vous est déjà arrivé ce genre de truc ?

:-D
Rimlock
G5 guru
G5 guru
Messages : 1172
Enregistré le : 17 juil. 2018, 19:48
Localisation : pas trop loin de l'Océan

Re: 2 OT en parallèle

Message non lu par Rimlock »

Tu as sans doute posé la pointe de touche sur une partie un peu oxydée de la soudure... Passe un petit coup de papier de verre pour aviver le contact et refais tes mesures... On admet que l'impédance c'est R x 1.3 à 1.5. Les anciens Bassman et Super reverb sortaient en 2Z (4 HP de 8Z en //).
Et de deux ! Merci les Bleus :lol:
Avatar du membre
Pote Gui
G5 Team
G5 Team
Messages : 4469
Enregistré le : 15 mai 2012, 11:07
Localisation : Lyon (69)

Re: 2 OT en parallèle

Message non lu par Pote Gui »

Oui, méfiance avec les pointes de touches et les vieilles soudures : ça peut être un vrai casse-tête parfois !
Avatar du membre
bilbo_moria
Don Bilbo de la Vega
Messages : 7460
Enregistré le : 15 déc. 2004, 1:00
Localisation : Tinteniac (35)

Re: 2 OT en parallèle

Message non lu par bilbo_moria »

J'y ai pensé les gars (surtout que les sondes du Fluke y sont pas mal sensible à ça) ! Donc j'ai nettoyé au papier de verre fin => idem
Puis j'ai inséré un jack pour cab dans le jack (femelle) du cab et mesuré sur le jack mâle à l'autre bout : idem
Enfin, les 2 HP en // fonctionnent, mais quand je mesure la résistance DC, je trouve toujours 4Ω et des poussières

Bref, j'indique mon doute à mon client et je recommande de changer ce HP (ce serait gland qu'il crame les OT de son Eko, qui est un ampli très sympa par ailleurs (loin d'être mon préféré dans les vintage, mais néanmoins très sympa avec un câblage interne propre, de quoi avoir les moyens de le remettre 100% d'équerre en cas de besoin
Rimlock
G5 guru
G5 guru
Messages : 1172
Enregistré le : 17 juil. 2018, 19:48
Localisation : pas trop loin de l'Océan

Re: 2 OT en parallèle

Message non lu par Rimlock »

Vérifie les soudures des petits fils souples sur les cosses... Et teste le HP seul en lui mettant de la puissance (250 Hz sinus) en insérant une R de 1 ohms pour mesurer le courant qui passe ! C'est dommage de remplacer un HP d'époque par un truc moderne...
Et de deux ! Merci les Bleus :lol:
Avatar du membre
bilbo_moria
Don Bilbo de la Vega
Messages : 7460
Enregistré le : 15 déc. 2004, 1:00
Localisation : Tinteniac (35)

Re: 2 OT en parallèle

Message non lu par bilbo_moria »

Rimlock a écrit : 06 juil. 2021, 19:14 Vérifie les soudures des petits fils souples sur les cosses... Et teste le HP seul en lui mettant de la puissance (250 Hz sinus) en insérant une R de 1 ohms pour mesurer le courant qui passe ! C'est dommage de remplacer un HP d'époque par un truc moderne...
Ouaip, c'est une idée, merci pour la piste
martin_rotsey
G5 optimiseur
G5 optimiseur
Messages : 163
Enregistré le : 05 juin 2015, 10:56

Re: 2 OT en parallèle

Message non lu par martin_rotsey »

Hello,
J'ai revendu mon Viscount il y a quelques semaines.
L'impédance de sortie est de 4 ohms.
Il arrive que certains HP donnent des résultats très faibles en résistance DC. C'est le cas des EKO (les Dynacord aussi).
Le tone-stack est différent d'un canal à l'autre. en pontant le low du "I°canale" sur le high du "II°canale", ça permet d'avoir pas mal de possibilités.
La polarisation par courant grille permet d'avoir un gain plus important. À utiliser uniquement en V1. Et il faut avoir plusieurs tubes sous la main, parce qu'ils n’apprécient pas tous.
Avatar du membre
bilbo_moria
Don Bilbo de la Vega
Messages : 7460
Enregistré le : 15 déc. 2004, 1:00
Localisation : Tinteniac (35)

Re: 2 OT en parallèle

Message non lu par bilbo_moria »

En tout cas, très sympa ce Viscount ! J'ai eu un peu plus de mal à obtenir le son que je désirais sur le canal I (avec le potard middle/bass), sur le canal II c'était plus immédiat (enfin, à mon goût)

Ils ont un bon look, les HP :wink:
IMG_2995.jpg
Répondre