Vu l'alignement des planètes en ce moment, le truc a pété (je l'avais pourtant bien testé, et puis c'est un montage que j'utilise avec succès sur d'autres amplis, inquiétant).
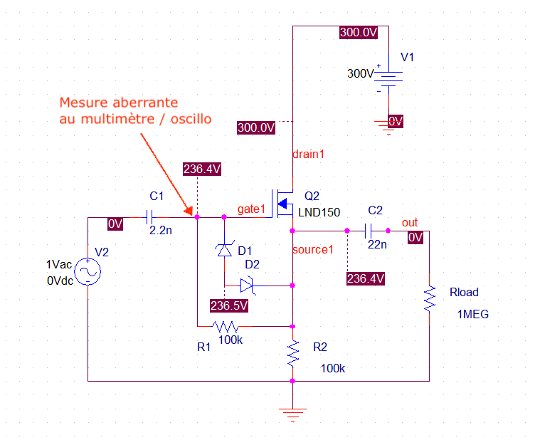
Bref, j'ai changé le LND150 , ça fonctionne et j'ai pris quelques mesures : horreur, sur la gate du LND150, je mesurais 55V DC au lieu d'une tension équivalente à celle mesurée sur la source !
Après un moment de réflexion intense, je me suis souvenu d'une mésaventure avec Pote Gui sur la mesure de tensions autour du cathodyne du 5E3 où, là également, le multimètre perturbe la polarisation du bidule ... toujours flippant ! (cela m'évoque l'excellent avatar de Pote Gui "Am I Stupid"
 )
 )(bon, à part ça, cela ne me dit pas pourquoi mon LND150 a pété, je pense qu'il ne se foule pas trop en source follower ... faut peut-être que je passe à un autre montage plus costaud genre IRF830 mais j'aimerais comprendre)







 J'ai ce type de montage dans 2 amplis (mon module spring reverb Solid state) sans problème.
 J'ai ce type de montage dans 2 amplis (mon module spring reverb Solid state) sans problème.