Les trucs qu'on aime : mesures aberrantes

Pour causer de choses et d'autres, c'est ici !
Avatar du membre
bilbo_moria
Don Bilbo de la Vega
Messages : 7460
Enregistré le : 15 déc. 2004, 1:00
Localisation : Tinteniac (35)

Les trucs qu'on aime : mesures aberrantes

Message par bilbo_moria »

J'ai implémenté un CF (ou plutôt Source Follower) à base de LND150 en sortie d'une réverb type 6G15 pour un client.

Vu l'alignement des planètes en ce moment, le truc a pété (je l'avais pourtant bien testé, et puis c'est un montage que j'utilise avec succès sur d'autres amplis, inquiétant).

Bref, j'ai changé le LND150 , ça fonctionne et j'ai pris quelques mesures : horreur, sur la gate du LND150, je mesurais 55V DC au lieu d'une tension équivalente à celle mesurée sur la source !

Après un moment de réflexion intense, je me suis souvenu d'une mésaventure avec Pote Gui sur la mesure de tensions autour du cathodyne du 5E3 où, là également, le multimètre perturbe la polarisation du bidule ... toujours flippant ! (cela m'évoque l'excellent avatar de Pote Gui "Am I Stupid" ;-) )
CF-LND150.png

(bon, à part ça, cela ne me dit pas pourquoi mon LND150 a pété, je pense qu'il ne se foule pas trop en source follower ... faut peut-être que je passe à un autre montage plus costaud genre IRF830 mais j'aimerais comprendre)
Avatar du membre
Pote Gui
G5 Team
G5 Team
Messages : 4469
Enregistré le : 15 mai 2012, 11:07
Localisation : Lyon (69)

Re: Les trucs qu'on aime : mesures aberrantes

Message par Pote Gui »

Bon, soyons prosaïque : si ton LND a cramé, c'est que tu as outrageusement dépassé les limites à ne pas dépasser ! Tension ? Courant ? Dissipation ?
Avatar du membre
chanmix51
G5 optimiseur
G5 optimiseur
Messages : 462
Enregistré le : 14 févr. 2013, 12:46
Localisation : Nantes (44)

Re: Les trucs qu'on aime : mesures aberrantes

Message par chanmix51 »

Hello Bilbo,

Si le multi peut parfois créer des surprises, l'oscillo avec ses 1meg en entrée ne devrait pas mentir à ce point. Est ce que ton condo de 2,2n ne fuirait pas ?

Amicalement,
Grégoire
Avatar du membre
bilbo_moria
Don Bilbo de la Vega
Messages : 7460
Enregistré le : 15 déc. 2004, 1:00
Localisation : Tinteniac (35)

Re: Les trucs qu'on aime : mesures aberrantes

Message par bilbo_moria »

Pote Gui a écrit : 17 nov. 2020, 21:31 Bon, soyons prosaïque : si ton LND a cramé, c'est que tu as outrageusement dépassé les limites à ne pas dépasser ! Tension ? Courant ? Dissipation ?
Cela semble frappé au coin du bon sens, mais tu as environ 2mA qui traversent le LND150 et si je multiplie ça par la chute de tension entre drain et source (env. 64V), ça donne une puissance dissipée à 128mW ... Le LND150 en TO92 tient 0,74W (bon à 25°C certes, et avec les tubes ça chauffe un peu ... ou alors 2mA ce serait trop ? Ch'us tellement une buse pour lire les datasheets de ces bidules ... )



chanmix51 a écrit : 17 nov. 2020, 21:35 Hello Bilbo,

Si le multi peut parfois créer des surprises, l'oscillo avec ses 1meg en entrée ne devrait pas mentir à ce point. Est ce que ton condo de 2,2n ne fuirait pas ?

Amicalement,
Grégoire
Non non, même en simul Spice, tu rajoutes une résistance de 10MΩ pour simuler ton multimètre et ça fout en l'air la polarisation du bidule. Et dans la vraie vie, le Fluke comme l'oscillo mesurent n'importe quoi en tension DC ;-)
Avatar du membre
Pote Gui
G5 Team
G5 Team
Messages : 4469
Enregistré le : 15 mai 2012, 11:07
Localisation : Lyon (69)

Re: Les trucs qu'on aime : mesures aberrantes

Message par Pote Gui »

Oscillo ou multi même combat : l'impédance d'entrée d'un CF est si élevée qu'il faudrait un multi de plusieurs dizaines de méga pour des mesures fiables à cet endroit.

Le LND peut passer 30mA max du moment où l'on reste en dessous des 0,74W de dissipation. Il a cramé en statique ou en dynamique ?

Et en mettant R1 à la masse plutôt ? Parce que c'est pas habituel de voir cette résistance placée ainsi avec les FET (avec les tubes ok si tu as une polarisation auto, mais là...)
Rimlock
G5 guru
G5 guru
Messages : 1172
Enregistré le : 17 juil. 2018, 19:48
Localisation : pas trop loin de l'Océan

Re: Les trucs qu'on aime : mesures aberrantes

Message par Rimlock »

Ou mettre 2.2M à la gate... ou un IRF830 !
Et de deux ! Merci les Bleus :lol:
Avatar du membre
bilbo_moria
Don Bilbo de la Vega
Messages : 7460
Enregistré le : 15 déc. 2004, 1:00
Localisation : Tinteniac (35)

Re: Les trucs qu'on aime : mesures aberrantes

Message par bilbo_moria »

Pote Gui a écrit : 18 nov. 2020, 8:05 Oscillo ou multi même combat : l'impédance d'entrée d'un CF est si élevée qu'il faudrait un multi de plusieurs dizaines de méga pour des mesures fiables à cet endroit.

Le LND peut passer 30mA max du moment où l'on reste en dessous des 0,74W de dissipation. Il a cramé en statique ou en dynamique ?

Et en mettant R1 à la masse plutôt ? Parce que c'est pas habituel de voir cette résistance placée ainsi avec les FET (avec les tubes ok si tu as une polarisation auto, mais là...)
Aucune idée : il a pas mal fonctionné chez moi (puisque j'ai testé, évidemment, j'ai fait une vidéo etc. donc il a quand même un peu tourné).
Je l'ai expédié au client qui l'a testé, ça a un peu fonctionné puis pété ... bizarre

J'ai changé le LND et laissé tourner plusieurs heures hier, sans prob. Mesures normales, fonctionnement normal (idem ce matin).

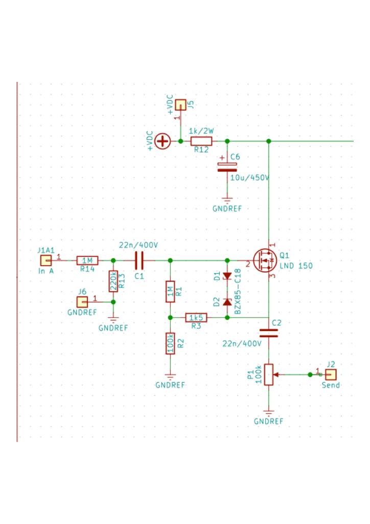
Quant au schéma, à ma grande honte, c'est un truc que j'ai piqué et qu'on retrouve à plein d'endroit donc j'ai fait confiance :mrgreen: J'ai ce type de montage dans 2 amplis (mon module spring reverb Solid state) sans problème.

Cela dit, ça n'est peut-être pas la meilleure façon de faire le CF / Source Follower ... j'ai regardé pour ma boucle d'effet, j'ai un schéma un poil différent (encore des trucs piqués à droite à gauche puis simulés sous SPICE pour voir un peu / adapter éventuellement), c'est peut être mieux ?
CF-FX-Loop.png
De toute, j'ai fabriqué un autre source follower à base de IRF830 et installé ça aujourd'hui, plus "classique" (bias imposé par un pont diviseur avec des résistance), ça fonctionne et c'est en test (et quand on mesure la tension à la gate, ça donne la bonne tension ;-) )
Rimlock
G5 guru
G5 guru
Messages : 1172
Enregistré le : 17 juil. 2018, 19:48
Localisation : pas trop loin de l'Océan

Re: Les trucs qu'on aime : mesures aberrantes

Message par Rimlock »

Ce dernier schéma je le sens mieux avec la 1M dans la gate... Moi je mets 2.2M+2.2M entre HT et masse pour biaser les gates d'IRF820/830. Ensuite, une 100k en source ou en drain suivant l'utilisation. Et toi ? En fait j'ai appris (dites moi si c'est faux !) que drain et source c'est réversible ! ! !
Et de deux ! Merci les Bleus :lol:
Avatar du membre
bilbo_moria
Don Bilbo de la Vega
Messages : 7460
Enregistré le : 15 déc. 2004, 1:00
Localisation : Tinteniac (35)

Re: Les trucs qu'on aime : mesures aberrantes

Message par bilbo_moria »

Le bidule que j'ai fabriqué aujourd'hui est comme ça.

En cours de test et pour le moment il n'a pas cramé ;-)
CF-IRF.jpg
Avatar du membre
Pote Gui
G5 Team
G5 Team
Messages : 4469
Enregistré le : 15 mai 2012, 11:07
Localisation : Lyon (69)

Re: Les trucs qu'on aime : mesures aberrantes

Message par Pote Gui »

c'est peut être mieux ?
Ben c'est polarisé via la 1k5 comme pour une triode en cathode commune. Ça polarise plus froid que sans, forcément, et ça évite peut-être d'avoir des courants de drain trop élevés en dynamique.
drain et source c'est réversible
De ce que j'en ai compris, ce n'est pas toujours le cas. Mais je ne sais pas ce qui est discriminant pour ce caractère. Pour les JFET c'est fréquent, pour les mosfet, moins je pense.

Ton dernier montage est tout ce qu'il y a de plus classique.
quand on mesure la tension à la gate, ça donne la bonne tension
Normal puisque Zin est ramenée à des choses plus mesurables par le pont diviseur à l'entrée.
Avatar du membre
bilbo_moria
Don Bilbo de la Vega
Messages : 7460
Enregistré le : 15 déc. 2004, 1:00
Localisation : Tinteniac (35)

Re: Les trucs qu'on aime : mesures aberrantes

Message par bilbo_moria »

Pote Gui a écrit : 18 nov. 2020, 20:32 Ben c'est polarisé via la 1k5 comme pour une triode en cathode commune. Ça polarise plus froid que sans, forcément, et ça évite peut-être d'avoir des courants de drain trop élevés en dynamique.
Ouille, là, je crois bien que je n'ai pas compris la subtilité ...
Avatar du membre
Pote Gui
G5 Team
G5 Team
Messages : 4469
Enregistré le : 15 mai 2012, 11:07
Localisation : Lyon (69)

Re: Les trucs qu'on aime : mesures aberrantes

Message par Pote Gui »

Bah, comme pour une triode quoi. Pour un signal entrant 1Vpp, le courant peak-peak sera plus important si tu polarises chaud que froid.
Avatar du membre
bilbo_moria
Don Bilbo de la Vega
Messages : 7460
Enregistré le : 15 déc. 2004, 1:00
Localisation : Tinteniac (35)

Re: Les trucs qu'on aime : mesures aberrantes

Message par bilbo_moria »

Pote Gui a écrit : 18 nov. 2020, 21:32 Bah, comme pour une triode quoi. Pour un signal entrant 1Vpp, le courant peak-peak sera plus important si tu polarises chaud que froid.
Avant de lancer SPICE, on est bien d'accord que sur le schéma "alternatif" (celui sous Kicad, pour repérer), la LND150 est polarisé à sa cathode/source par R3 et R2, n'est ce pas, soit 1k5 + 100k ?
(alors que sur le schéma initial, celui SPICE avec les tensions indiquées, le LND150 est polarisé avec une 100k ...)
Avatar du membre
Pote Gui
G5 Team
G5 Team
Messages : 4469
Enregistré le : 15 mai 2012, 11:07
Localisation : Lyon (69)

Re: Les trucs qu'on aime : mesures aberrantes

Message par Pote Gui »

Ben je me disais que la tension de polarisation était la tension Vgs, l'équivalent de notre Vgk habituelle. Et que dans ce montage R1 arrivant à la jonction de R2 et R3, c'était R3 qui polarisait. Après, c'est sûr que R2+R3 détermine le courant qui traverse le transistor, R2 plus que R3 d'ailleurs... Mais si la polarisation est bien la tension Vgs, alors dans ce montage, c'est R3 qui en est responsable. Si R1 était à la masse, ce serait différent.
Mais je me trompe peut-être...
Avatar du membre
bilbo_moria
Don Bilbo de la Vega
Messages : 7460
Enregistré le : 15 déc. 2004, 1:00
Localisation : Tinteniac (35)

Re: Les trucs qu'on aime : mesures aberrantes

Message par bilbo_moria »

Pote Gui a écrit : 19 nov. 2020, 9:19 Ben je me disais que la tension de polarisation était la tension Vgs, l'équivalent de notre Vgk habituelle. Et que dans ce montage R1 arrivant à la jonction de R2 et R3, c'était R3 qui polarisait. Après, c'est sûr que R2+R3 détermine le courant qui traverse le transistor, R2 plus que R3 d'ailleurs... Mais si la polarisation est bien la tension Vgs, alors dans ce montage, c'est R3 qui en est responsable. Si R1 était à la masse, ce serait différent.
Mais je me trompe peut-être...
Oui, il faudrait que je fasse un coup de SPICE pour voir ce que ça donne.

Retour sur le buffer présenté plus haut à IRF830 : j'ai terminé un soir un peu tard et j'ai trouvé que ça bouffait un poil de son. J'ai testé à l'oscillo et génébf de 80 à 10kHz : tout plat, gain très très proche de 1, donc je me suis dit que je me faisais des idées.
J'ai envoyé à mon client qui s'est plaint d'un manque de dynamique (et donc, même si je suis pressé, la prochaine fois que j'ai un doute, je creuserai !)

A noter que mon buffer avec LND150 ne présentait pas ce défaut, étonnant ... peut-être une polarisation pas optimale sur la tentative à IRF830

(bref, avec mon client, on va virer le buffer qui était la cerise sur le gâteau et qui nous fait ch* depuis 3 semaines :mrgreen: )
Répondre