Hier le facteur m'a déposé un grand carton entre les bras et ma femme et ma fille m'ont demandé c'est quoi ça ? ( mon fils sait qu'il s'agit forcément d'un truc de l'atelier que papa va lui en parler tôt ou tard ).
Question : qu'est ce qu'on fait avec tout ça ? Éléments de réponse: J'ai longuement hésité à le faire et vous en parler une fois qu'il y a quelque chose d'écoutable histoire de ne pas mourir de honte si je n'y arrive pas mais l'adage dit « peu importe la destination, seul le voyage compte » alors je me suis dit que c'était sympa de faire le voyage avec vous
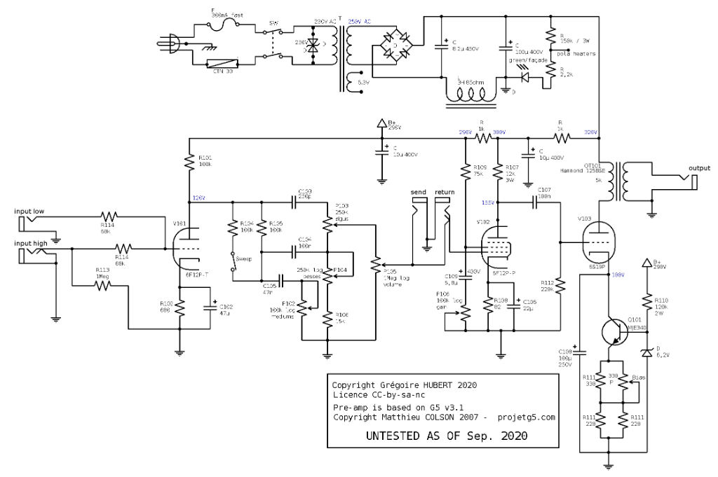
La genèse de ce truc là c'est que ça fait quand même quelques années que je vous lis et j'ai une silent guitare à la maison, je fais plutôt du classique dessus mais je veux un truc un peu polyvalent qui va du son clair à une saturation agréable et surtout extensible. Comme j'aime bien comprendre ce que je fais j'ai lu avec attention quelques schémas d'ici et d'ailleurs et sur le papier, ça donne la chose suivante :
Pour le son clair et précis, idéalement facilement embellissable à coup d'harmoniques 2 j'ai penché pour une triode en SE et notamment la 6S19P, c'est une triode prévue pour les régulations d'alimentation, c'est la cadette de la famille 6S41S et 6S33S, le schéma devrait en l'état fonctionner avec ces autres tubes plus puissants ( modulo un TS plus conséquent ). Elles ont toutes la particularité d'avoir une résistance interne faible et un gain anémique. Il va falloir un bon driver capable de délivrer près de 200Vcac
Pour aider cette belle triode à créer une compression agréable, on va l'auto-biaser … mais très sérieusement … environ 35 kOhm dans la cathode. Comme cela nécessiterait une alim négative THT on va utiliser un transistor en puits de courant, de cette façon le tube va se mettre tout seul au recul de grille ( env. -100V ) que lui impose la consigne en courant ce qui est avantageux avec ces tubes dont la disparité de caractéristiques est souvent un problème. Avec une telle impédance dans la cathode, c'est le condensateur de découplage qui va moduler le signal mais il se trouve que les condensateurs ça n'est pas parfait et qu'ils ne se chargent pas aussi vite qu'ils se déchargent créant ainsi de la compression automatique
Pour le driver capable de saturer notre triode c'est une pentode. C'est là qu'intervient la 6F12P qui est un tube que j'aime beaucoup. Un combo pentode / triode avec une bonne pente 12mA/V et µ=100. Avec ça on peut saturer la 6S19P tout en l'attaquant avec une impédance relativement faible. Le souci c'est que c'est limite too much, l'idée est de pouvoir régler le gain de la pentode de façon à trouver le son qui va bien. Dans le bouquin de Blencowe il y a un montage qui utilise la G2 pour modifier l'impédance interne de la pentode et ainsi modifier son gain, c'est une première pour moi ( j'ai hâte de tester ça ). Le faible filtrage de la HT entre le driver et la finale est volontaire aussi de façon à ré-injecter un peu de ripple sur la grille de la triode et contrer le bruit sur son anode. Par contre bon filtrage sur la G2 de la pentode.
Pour l'étage pré-ampli, j'avais pas mal potassé les expériences de Hotamp avec un combo triode / pentode mais j'ai préféré le coté passe-partout du G5. Rien de bien nouveau de ce coté là à part la triode de la 6F12P à la place de l'ECC83, même µ mais pas même pente, la partie égalisation devrait être attaquée à plus basse impédance ce qui amha est avantageux … au pire pas pire.
Pour l'alim, c'est un SE de triode, donc un filtrage énergique avec un presqu'L en tête pour sortir environ 330V on voit ci dessus la tête de la tension après la self au démarrage puis avec une brusque consommation de courant, il est important que ça n'oscille pas pour ne pas créer d'intermodulation peu agréable.
Un petit mot sur les licences, parce même quand on travaille en open source, c'est très important de s'assurer que ce que nous partageons reste accessible. Le schéma est en Creative Common avec les options SA ( le projet ne peut pas changer de licence ) BY ( mentionner l'auteur ) et NC ( non commercial ). J'ai mentionné la licence du projet G5 puisque le pré-ampli est une copie de celui du G5 notamment pour les valeurs du filtre … j'ai jamais fait d'ampli de gratte, je fais confiance au G5 sur cette partie importante
Voila … yapluka !
Première étape, le setup sur la plaque, c'est la première fois que j'utilise des transfo sur étrier c'est quoi le setup type ? TRA - SLF - tubes - TS ?
Amicalement,
Grégoire





..:: 