Bonjour,
j'ai réalisé cet ampli à partir d'une caisse d'une ancienne radio. Il fait environ 10W, une 6L6GC en lampe de puissance et une 6N2P-EV en pré-amp. Le haut-parleur est un 12 pouces Celestion Seventy 80.
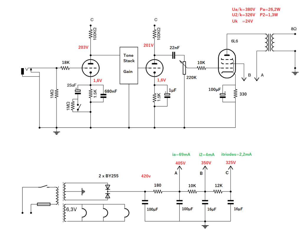
Le schéma :
J'aimerai savoir l'utilité de mettre une résistance en série avec la G2 de la lampe de puissance ? Je sais qu'en ajustant le condensateur de découplage de la G2 on peut booster + ou - les aigus. Mais souvent cette résistance n'est pas découplée comme sur les différents schémas du projet G5. Est ce une protection ? Qu'est ce que cette contre-réaction apporte ? Cette Rg2 est souvent comprise entre 100 ohms à 1 Kohms. Voilà pour ma question du moment !...
Merci !
Les photos de l'amplis :
Ampli SE 10W 6L6 + question sur la résistance G2
-
pierre-alexandre
- G5 bidouilleur

- Messages : 21
- Enregistré le : 11 juin 2020, 16:06
Re: Ampli SE 10W 6L6 + question sur la résistance G2
C'est une protection qui limite le courant dans la grille écran si tu es du genre à pousser l'ampli à mort. En effet, la chute de tension aux bornes de cette résistance affectera la tension Ug2 ce qui va avoir tendance à écraser les courbes caractéristiques et donc de limiter le courant de g2 qui sinon peut s'envoler gravement à Vg1=0V.
