Je bosse sur un Selmer TnB MKii avec une alim dégueu (j'ai changé capas et résistances, c'était le bord*l !
Sur ce genre d'alim, le secondaire a un point milieu relié à la masse par un fusible 500mA, assez classiquement.
Je pensais naïvement qu'en cas de surconsommation dans l'ampli (ou tout autre problème), le fusible cramait et c'est tout. En voyant plusieurs GZ34 faire des étincelles (sans toutefois péter) quand le fusible crame, je me suis posé des questions (les GZ34, testées ensuite au lampe-mètre, semblent encore bonnes mais j'ai l'impression qu'elles ont pris un petit coup dans le nez).
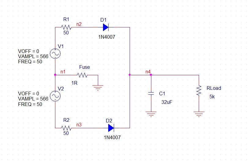
Bref, j'ai simulé sous SPICE un redressement très rustique avec une conso de 100mA (je n'ai pas le modèle GZ34 sous SPICE, j'ai mis 2 diodes 1N4007
 )
 )(566V, c'est crête, ça correspond à un PT 400-0-400V)
Quand tout roule, voici les tensions observées : ... et les courants : 100mA "utiles" dans la charge, 200mA dans le fusible, 500 à 600mA dans chaque diode :
Si le fusible pète
Voici les courants : dans la charge, courant = zéro, c'est bien cool, par contre les courants dans les diodes sont loin d'être à zéro (500mA RMS) Et voici les tensions : certes la tension dans la charge est nulle, mais sinon ça barde ! (ça, c'est théorique : sur le Selmer dont je m'occupe, j'avais 150V sur les EL34, donc loin de zéro)
Ensuite, quand on me parle de tension et de courant, perso je pense "puissance" ... Wow, pas négligeable la puissance !!!
Bref, je suis un peu paumé sur ce coup là : mes simulations sont foireuses ou bien ça vous semble normal, tout ça ?


