ampli guitare EL84 et 12AX7 sur base Pathé Marconi 355A

Pour la conception et la réalisation de vos amplis.
Avatar du membre
helloraph
G5 constructeur
G5 constructeur
Messages : 69
Enregistré le : 05 juil. 2010, 2:00
Localisation : between Sea and Alps
Contact :

ampli guitare EL84 et 12AX7 sur base Pathé Marconi 355A

Message non lu par helloraph »

Nouveau projet pas cher : :groupe:
Un électrophone Pathé Marconi présentant des transfos paraissant en tres bon état dans une malette qui peut devenir un cab bien sympa avec son sky gris.
Pas beaucoup d'électronique dedans, une lampe sur le 6.3V (qui vire direct).EZ80 ; EF41 ; EL84

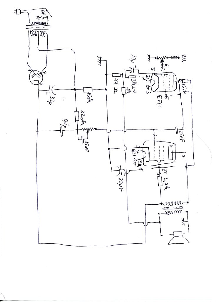
Voici le schéma rapide de l'ampli de l'électrophone,EDIT Le bon schema un peu plus bas, car il y avait des erreurs de recopie dans celui de ce post.
DSL :
- j'ai pas écrit que à gauche le préampli est l'EF41 et à droite lEL84
- les tensions sont inconnues mais je n'ai pas encore branché la bête à la vue des composants je vais m'abstenir...Et pour les bias, ben je serais obligé d'attendre d'avoir reconstruit la bête pour savoir ...
- le pot de tonalité (en bas) est de 200k lin : le pot de volume doit être un 1M A je suppose.

Je devrais virer l'EF41 qui n'est apparemment pas du tout adaptée en guitare -> bonne vieille 12AX7 de JJ en version courte pour peu de microphonie.

Je remarque plusieurs petites astuces :
1 la capa de tête de l'alim en sortie de redresseuse comme le point milieu du transfo ne sont pas directement à la masse ... astuce pour avoir un voltage de référence négatif sur la broche 3 de l'EL 84 ?
2 Je compte raccorder le préampli d'un schéma trouvé sur le site de Christian (sepelliere44) peut on directement virer la partie filtre RIAA et tonalité (220k + pot+ 15nF + 0.1µ à droite de la capa de 32µ) et attaquer entrer le signal au Pin 2 de l'EL84 ?
Merci Christian TSF Sepelliere44
Merci Christian TSF Sepelliere44
3 Si oui, est ce que je branche le drain de la 12AX7 à la masse comme la broche 3 de lEL84 ?
4 Si j'ai trop de ronflette quel serait le redressement que vous pourriez me suggérer ?

Les condos seront des neufs rassurez vous je n'ai malgré leur aspect tout a fait convenable aucune envie de brûler vif :non: .
Merci pour l'aide.

La biz (mais de loin comme l'a dit Manu) aux membres toujours là pour aider. :good:
Modifié en dernier par helloraph le 17 mars 2020, 20:24, modifié 1 fois.
Avatar du membre
bilbo_moria
Don Bilbo de la Vega
Messages : 7492
Enregistré le : 15 déc. 2004, 1:00
Localisation : Tinteniac (35)

Re: ampli guitare EL84 et 12AX7 sur base Pathé Marconi 355A

Message non lu par bilbo_moria »

Le EL84 est polarisée bizarrement (ou alors, il y a une astuce que je ne vois pas, peut-être le point que tu soulèves au niveau de l'alim et de la masse ...

Par ailleurs, le filtrage est réduit à sa plus simple expression (une capa de 32uF qui se tape tout le boulot), ça doit ronfler quand même ...

Mais ça peut être un projet sympa à remettre en route (peut-être avec une EF86, un peu genre Vox AC4 sans le tremolo ...)
Avatar du membre
ChopSauce
G5 guru
G5 guru
Messages : 592
Enregistré le : 17 juin 2013, 22:05
Localisation : So Paris

Re: ampli guitare EL84 et 12AX7 sur base Pathé Marconi 355A

Message non lu par ChopSauce »

C'est un projet sympathique que tu as là. Comme suggéré par Bilbo, c'est intéressant de copier un schéma connu. Tu sais où tu vas, tu peux écouter des vidéos pour te faire ton idée. Après, je ne connais pas le schéma que tu montres et je ne suis pas compétent pour savoir si ça "tient la route". A voir les limites du transfo de sortie aussi.
Rimlock
G5 guru
G5 guru
Messages : 1205
Enregistré le : 17 juil. 2018, 19:48
Localisation : pas trop loin de l'Océan

Re: ampli guitare EL84 et 12AX7 sur base Pathé Marconi 355A

Message non lu par Rimlock »

Le schéma relevé au crayon est tout faux ! Le 25 nF va à la HT au lieu de l'anode de l'EF40 par exemple. Il manque certainement une 1M à la G2 (EF40) avec un condo de 100 nF à la masse. Il y a un 1er condo de filtrage (10 µF 450V) sur l'EZ80. La résistance de pied de cathode (EF40) semble être 47R pas 470.
pathe3552.jpg
pathe3553.jpg
Et de deux ! Merci les Bleus :lol:
Avatar du membre
Pote Gui
G5 Team
G5 Team
Messages : 4472
Enregistré le : 15 mai 2012, 11:07
Localisation : Lyon (69)

Re: ampli guitare EL84 et 12AX7 sur base Pathé Marconi 355A

Message non lu par Pote Gui »

Il me semblait bien louche ce schéma au crayon aussi...
Avatar du membre
helloraph
G5 constructeur
G5 constructeur
Messages : 69
Enregistré le : 05 juil. 2010, 2:00
Localisation : between Sea and Alps
Contact :

Re: ampli guitare EL84 et 12AX7 sur base Pathé Marconi 355A

Message non lu par helloraph »

:salut:
Merci les gars,
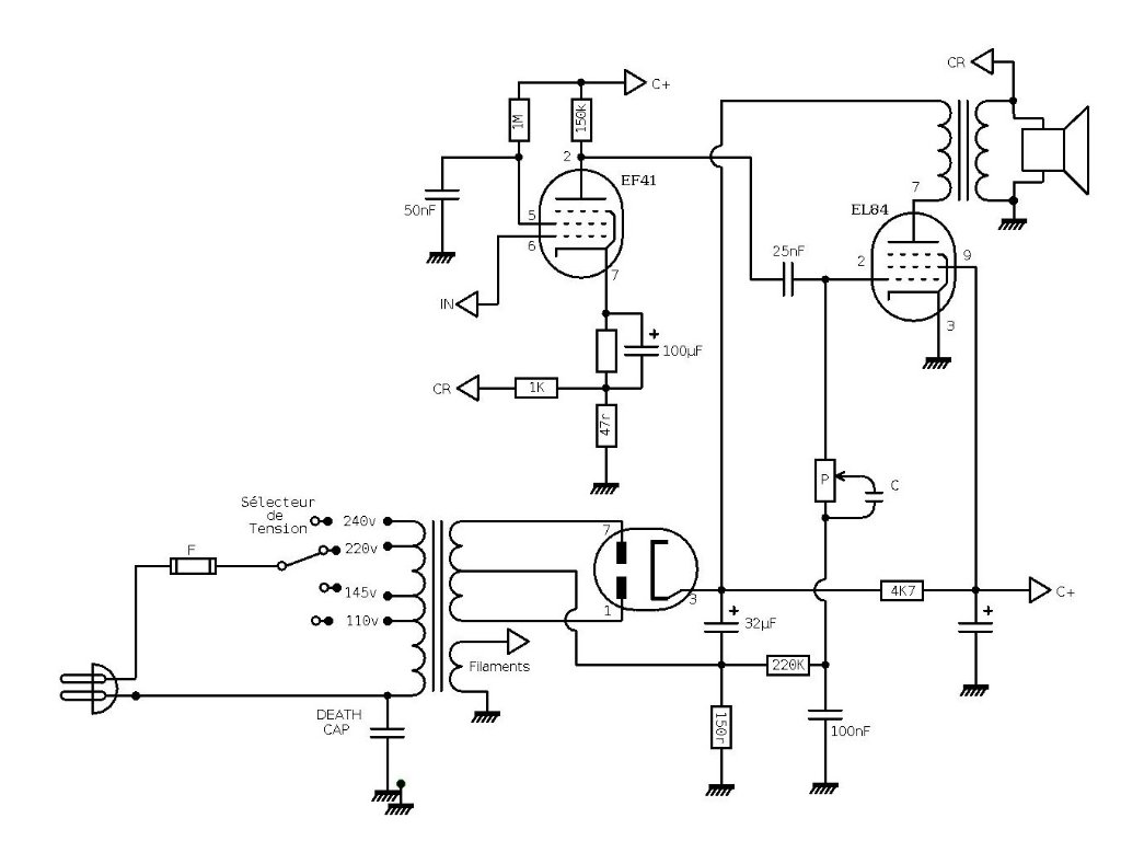
J'avais regardé mon relevé ... il était plus juste que le schéma par contre merci 10 puissance zero c'est pas 10... Voici le schéma corrigé. :lol:
J'espère que j'en ai pas 50 comme ça.
Donc
question 1 : si je branche je prends feu (y a meme pas de fusible) alors comment connaitre le voltage à la sortie de l'EL80 ? à part en demandant à quelqu'un qui fait de belles photos ? :biggrin: j'aimerais savoir si tu peux me donner le votage en sortie redresseuse et juste après la 1ere resistance stp ?
Question 2 : vaut il mieux garder l'EL84 avec cette alim ou reprendre celle du schéma de TSF Sepelliere ? ?
Bise de confiné.
Fichiers joints
Pathe Marconi 355A.jpeg
martin_rotsey
G5 optimiseur
G5 optimiseur
Messages : 163
Enregistré le : 05 juin 2015, 10:56

Re: ampli guitare EL84 et 12AX7 sur base Pathé Marconi 355A

Message non lu par martin_rotsey »

:salut:

Il était courant à l'époque chez Marconi, mais pas que, de polariser l'EL84 par la grille (-7v) en intercalant une R de 150 Ω entre le point milieu de la HT et la masse du circuit (le 1er condo de filtrage étant relié au point milieu = réservoir).


http://s1.e-monsite.com/2008/12/21/8766 ... 53-png.png


Donc, la R de polarisation sur ton schéma devrait être de 150 Ω et non 150K
Peux-tu vérifier à l'ohmmètre la valeur de cette résistance ?

Il manque une capa de filtrage également sur ton schéma.

Pour savoir si l'EF41 est montée en triode (j'en doute) ou en pentode, tu peux vérifier s'il y a continuité entre la pin-2 et la pin-5 du support Rimlock.
S'il y a une résistance > 1M entre les deux, alors c'est un montage pentode.
Peux-tu vérifier la continuité entre ces deux Pins ?

helloraph a écrit : 15 mars 2020, 13:27 y a meme pas de fusible
Souvent le fusible était sur le sélecteur de tension (ou proche, sur les électrophones)


Par contre, quel intérêt de relever le schéma (si ce n'est d'aider les futurs propriétaires de 355a) si tu veux le modifier intégralement ?
Fichiers joints
355a-schema.jpg
Rimlock
G5 guru
G5 guru
Messages : 1205
Enregistré le : 17 juil. 2018, 19:48
Localisation : pas trop loin de l'Océan

Re: ampli guitare EL84 et 12AX7 sur base Pathé Marconi 355A

Message non lu par Rimlock »

martin_rotsey a écrit : 22 mars 2020, 13:29 :salut:
tu peux vérifier s'il y a continuité entre la pin-2 et la pin-5 du support Rimlock.
Martin, stp, laisse mes pins tranquilles :groupe:
Et de deux ! Merci les Bleus :lol:
Avatar du membre
helloraph
G5 constructeur
G5 constructeur
Messages : 69
Enregistré le : 05 juil. 2010, 2:00
Localisation : between Sea and Alps
Contact :

Re: ampli guitare EL84 et 12AX7 sur base Pathé Marconi 355A

Message non lu par helloraph »

Bonsoir Martin et rimlock , merci alors c’est bien 150R pas k... les couleurs la nuit avec une lampe pour vieux sinon ...
Pour l’a pin 2 et 5 elles sont bien connectées ensemble. Ton schéma est plus clair que le mien tu le dessine avec quoi ? Le pot d’entree et de tonalité sont de 270k et 200kL.
Quel est le gain d’entree ? j’ai vu qu’il était réglable ? Si j’attaque avec une guitare et que je met un correcteur de tonalité type g5 ou terror avant la grille du tube de puissance j’ai la possibilité de régler le gain de l’ef ? Si je vire le pot de tonalité y aura plus de RIAA ? Mais alors il faut une résistance 1M à la place pour référencer à la (fausse) masse la grille el84?et une résistance de grille de 100k ?
Modifié en dernier par helloraph le 22 mars 2020, 23:24, modifié 1 fois.
martin_rotsey
G5 optimiseur
G5 optimiseur
Messages : 163
Enregistré le : 05 juin 2015, 10:56

Re: ampli guitare EL84 et 12AX7 sur base Pathé Marconi 355A

Message non lu par martin_rotsey »

helloraph a écrit : 22 mars 2020, 21:35 merci alors c’est bien 150R pas k...
:good:
Pour l’a pin 2 et 5 elles sont bien connectées ensemble.
Donc, c'est bien un montage triode. C'est ton schéma qui est bon sur ce point.
Mais d'origine, en référence à ce site c'est normalement un montage pentode.
Variante ou modif d'un précédent utilisateur ?
Ton schéma est plus clair que le mien tu le dessine avec quoi ?
Sur JSchem. Si tu veux, je peux t'envoyer le fichier en MP, ce sera plus simple que de le retaper entièrement.
Si j’attaque avec une guitare [...]
Il faudrait peut-être d'abord s'assurer du bon fonctionnement de la bête. Surtout si c'est rempli de vieux condos

Capture du 2020-03-22 23-15-36.png

Si je vire le pot de tonalité y aura plus de RIAA ?
Je pense que cet électrophone est antérieur à l'apparition des filtres RIAA.




En fait, le plus simple serait déjà de tester les transfos (hors circuit)


Et ensuite de savoir vers quoi tu t'orientes.

L'el84 en polarisation auto (R de cathode), c'est plus simple et plus safe.

L'idée d'une ECC83 est aussi plus adaptée pour un ampli guitare. L'ef41 sera insuffisante (sauf à partir sur l'idée d'un vox AC4)
Avatar du membre
helloraph
G5 constructeur
G5 constructeur
Messages : 69
Enregistré le : 05 juil. 2010, 2:00
Localisation : between Sea and Alps
Contact :

Re: ampli guitare EL84 et 12AX7 sur base Pathé Marconi 355A

Message non lu par helloraph »

Ok je jette un œil et je regarde... merde t’as raison : j’ai pas la 1M mais ça n’a pas l’air bidouillé ! Si je fais un test de transfo c’est que j’ai remplacé ces condos dont je me méfie tkt. Par contre si je met une 12ax7 alors je reprendrais le schéma de Christian (Tiny terror). D’ailleurs il a une résistance en l’air c’est bien une CR qui va au transfo de sortie ?
Si je garde l’ez80 je dois mettre Max 50 mf.
Est-ce que j’ai intérêt à mettre 2 fil torsadés pour alimenter les tubes où est ce que un à la masse et l’autre collé le long du châssis c’est suffisant ?
Du coup ça sera plus un projet de cab 😂
martin_rotsey
G5 optimiseur
G5 optimiseur
Messages : 163
Enregistré le : 05 juin 2015, 10:56

Re: ampli guitare EL84 et 12AX7 sur base Pathé Marconi 355A

Message non lu par martin_rotsey »

helloraph a écrit : 22 mars 2020, 23:41 une résistance en l’air c’est bien une CR qui va au transfo de sortie ?
Si c'est la 2K7, oui.
Si je fais un test de transfo c’est que j’ai remplacé ces condos
Pas besoin.
Pour le transfo d'alim, il faut dessouder tous les fils du secondaire et s'assurer que le sélecteur de tension est au max (245-240 ou 220v, mais pas moins)
Le mieux est de le tester avec une ampoule à filament 230v/100w en série, au cas où

Pour le transfo de sortie, déconnecter le HP et envoyer une tension alternative au primaire (une 20aine de volts, c'est bien) et relever la tension au secondaire.
K=Vp/Vs
Zp=K² x Zs
où K est le rapport des enroulements, Vp la tension au primaire, Vs la tension au secondaire, Zp l'impédance au primaire et Zs....
Également tester les enroulements au multimètre. =< à 1 ohm au secondaire. Souvent entre 250 et 600 ohms au primaire sur ces vieilles machines.


Est-ce que j’ai intérêt à mettre 2 fil torsadés [...]
Oui, avec 2 R pour former un point milieu virtuel, comme sur le schéma
Avatar du membre
helloraph
G5 constructeur
G5 constructeur
Messages : 69
Enregistré le : 05 juil. 2010, 2:00
Localisation : between Sea and Alps
Contact :

Re: ampli guitare EL84 et 12AX7 sur base Pathé Marconi 355A

Message non lu par helloraph »

Salut Martin et merci ! Mais tu ne dors jamais ?Ok c’est dans mes cordes merci bcp. Mais je pensais que sans débiter le transfo m’indiquerait un voltage faux ? Je range le garage actuellement (je ne rentre plus) puis j’attaque si il pleut. Confinement oblige...
Bonne journee !
martin_rotsey
G5 optimiseur
G5 optimiseur
Messages : 163
Enregistré le : 05 juin 2015, 10:56

Re: ampli guitare EL84 et 12AX7 sur base Pathé Marconi 355A

Message non lu par martin_rotsey »

Un léger déphasage... :siffle:

Tu n'auras pas des tensions "fausses", mais à vide.

Ça permet de donner un ordre d'idée de la tension en charge. (sur ce type de matériel, on retrouvait souvent les mêmes transfos)

Mais l'intérêt est surtout de savoir si le transfo peut se trouver en court-circuit.
D'où l'usage de l'ampoule à filament en série.
Ton transfo ne débite pas, donc l'ampoule reste éteinte.
Si l'ampoule éclaire légèrement ou très fortement, ça donne une indication sur l'état du transfo.

Pour éviter de dessouder toutes les cosses au transfo, pour l'enroulement filament, tu dessoudes juste le fil qui va aux tubes. Pour l'enroulement HT, tu retires l'EZ80 par précaution.

Pour le transfo de sortie, connaître le rapport (K) pour adapter à ton projet et s'assurer qu'il fonctionne correctement.
Attention, les amplis à lampes "lambda" des appareils d'époque étaient souvent prévus pour tourner sous 5 ohms (bien) ou 2,5 ohms (pas bien)
Avatar du membre
helloraph
G5 constructeur
G5 constructeur
Messages : 69
Enregistré le : 05 juil. 2010, 2:00
Localisation : between Sea and Alps
Contact :

Re: ampli guitare EL84 et 12AX7 sur base Pathé Marconi 355A

Message non lu par helloraph »

Oui le truc pour vérifier le transfo je connaissais mais pour en tirer la tension quand il débite ...
Pour le ts soit je garde ce hp soit je le change car j’en ai un d’avance pas de pb merci encore

EDIT 07/04
j'ai commencé par débrancher quelques condos pour les vérifier a l'ohm metre puis les ressouder, mais apparemment y a des fuites quand meme. Transfo d'alim 280 0 280 et sortie de EZ80 : 260 V 6.3V OK.
J'ai vite coupé le jus. Au moins je connais la tension au secondaire…
Par contre je regarde la datasheet et je vois des résistances de protection … Jamais vu sur un ampli ces Res de quoi s'agit il ?
Fichiers joints
EZ80-Philips.pdf
(31.19 Kio) Téléchargé 373 fois
Modifié en dernier par helloraph le 07 avr. 2020, 16:48, modifié 1 fois.
Répondre