Je retravaille actuellement mon ampli basse et j'ai décidé (en pompant honteusement sur A-Wai) d'implanter un étage d'entrée à base d'ef86 avec un switch pentode triode pour proposer deux niveau de gain et venir saturer ou non les étages suivants.
Blencowe parle de cette option dans son bouquin également, je sais que quelques personnes ont déjà monté ça dans leurs amplis respectifs.
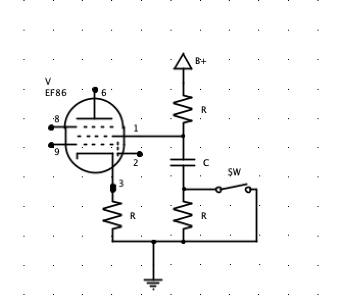
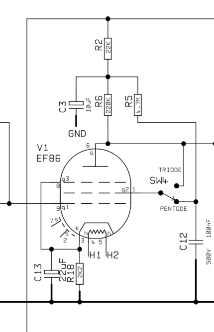
Petit rappel schéma dans le bouquin de Merlin Arnaud avait fait ça sur le bass 200 : D'ailleurs j'étais étonné de la position de la résistance 100R, connectée après le condo de liaison?
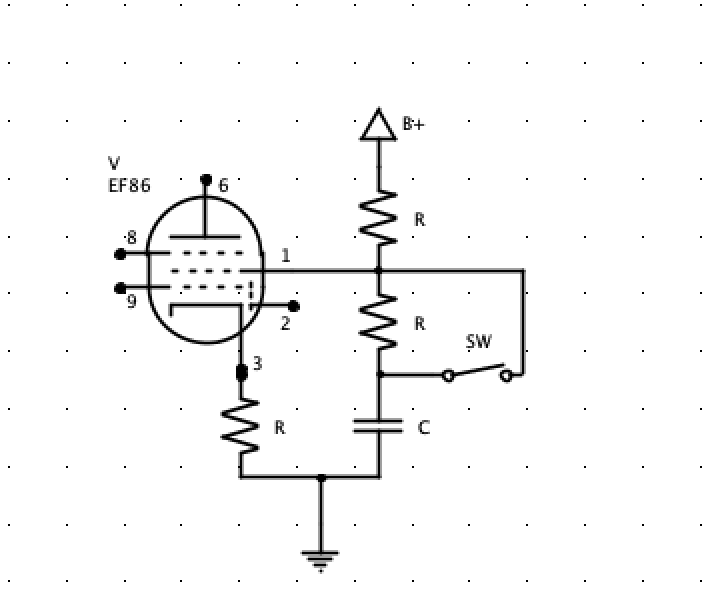
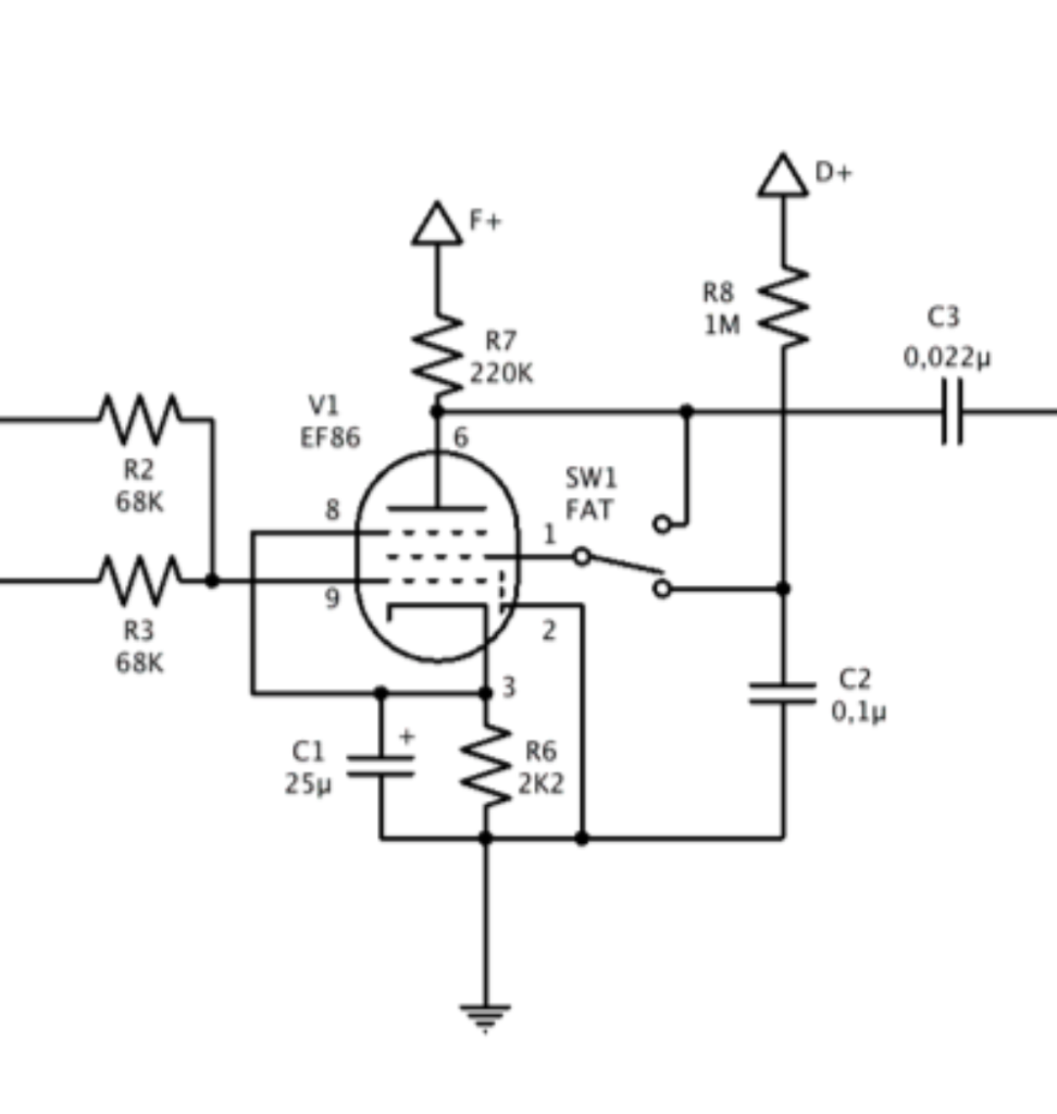
Et sur le white jack : Vox avait fait ça sur la réédition du AC15H1TV Question : comment éviter le ploc de changement de mode!!! vu que quand la G2 est connectée à l'anode la tension au point entre la Rg2 et le condo remonte haut en tension (120V contre 60V dans mon cas)
J'ai essayé en switchant la capa entre la cathode et l'anode mais le problème est le m^me.
Avez vous déjà eu le souci? Qu'est ce que vous avez fait, accepté le pot/plop/bruit chiant, ou trouvé une solution?
Merci pour les astuces !






 ..::
 ..:: 

