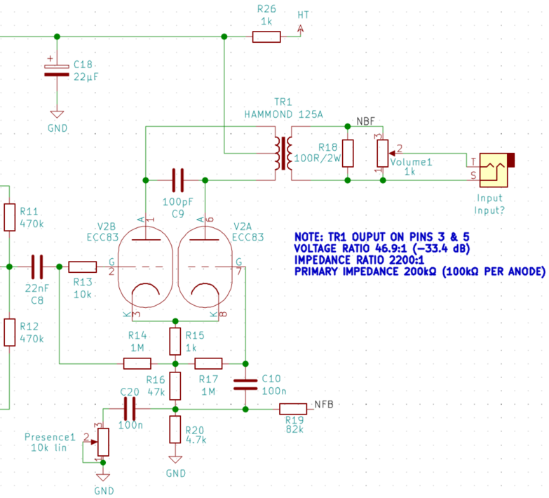
Je suis en train de monter la NFB sur le proto du préampli G5.
J'ai utilisé ce schéma : Evidemment, je me suis douté que des valeurs standards ne pourrait fonctionner correctement et qu'il faudrait passer par quelques calculs.
Bon j'ai quand même testé comme sur le schéma... la présence n'a aucun effet ...
Alors j'ai sorti Merlin Blencowe, p.188 pour essayer de calculer la valeur correcte des résistances R19/R20 histoire d'avoir une base.
1ere équation il te fait calculer le gain pour une triode (anode) :
A = -µ x(Ra/2(Ra+ra))
µ étant le mu de la 12AX7 : 100
Ra : Résistance d'anode : ici c'est le primaire du transfo... euh du coup j'ai pris 100k (pour une anode)
ra c'est la résistance interne du tube je pense soit 62.5k, lui à pris 65k.
Si je calcul j'ai un gain de : -30.7
Ensuite, il fait calculer le gain en voltage d'un PP d'EL34.
Il indique que le gain en voltage de l'étage est : A=-gm x Zprimaire/2 soit pour nous avec une 12AX7 :
A = - 0.0016 x 220k/2 = -176
Il nous fait ensuite calculer le turn ratio de l'OT : rac(220k/100)= 46.9
Donc le gain en voltage du transfo est de 1/46.9 = 0.021
Le total open-loop voltage gain est :
Ao = 30.7 x 176 x0.021 = 113.46
Là je commence à me poser des question car ensuite il choisit le 'feedback factor' à 10dB... sans savoir d'où ça vient... Dans l'équation apparait le voltage gain en closed-loop (Acl) mais il n'est pas défini non plus...
On comprend que le feedback fraction (noté B) correspond à 1/10... soit pour 1V en sortie, y'a 0.1V de réappliqué via la contre-réaction.
Je me dis que c'est peut-être une bonne base et que je vais me baser la dessus pour mes calculs....
On a ensuite la formule pour calculer la R de contre réaction (Rf soit R19 dans mon schéma) :
Rf = (Rk/B) - Rs
Rk étant R cathode mais pareil ça tombe un peu du ciel vu la valeur dans son exemple qui est de 4.7k... Rk = Rs ?!! Alors que sur mon schéma Rk serait R15 ou R15+R16... j'ai un doute...
Rs étant la Résistance R20 dans mon schéma et de valeur 4.7k dans son exemple.
Si on transpose pour nous, ça donnerait
Rf = (R15/B) - Rs = (1k/0.1)-4.7k = 5.3k
ou
Rf = ((R15+R16) / B) -Rs = (48k/0.1) - 4.7k = 475k
J'avais mis une 82k pour Rf (R19), ça ne marchait pas... j'ai câblé en série un potar de 500k linéaire pour voir (soit 582k variable de 82k à 582k), même effet... la contre réaction est néante.
Demain j'essayerais un pot de 10k tout seul pour voir... si la présence se met à fonctionner....
Vous avez des idées pour les calculs ?! Allo jptrol !!!



 ..::
 ..:: 




 )
  )

