Combiner les signaux post PI sans transfo
- Lemontheo
- G5 Team

- Messages : 1810
- Enregistré le : 21 janv. 2011, 1:00
- Localisation : Rouen
- Contact :
Combiner les signaux post PI sans transfo
Salut à tous !
Comme certains d'entre vous l'ont déjà expérimenté, la saturation du PI dans un ampli Push Pull est une constituante très importante du son de l'étage de sortie. C'est pourquoi un ampli PP avec un master post PI donne déjà d'excellents résultats, même à faible volume.
L'idée est d'avoir un PI dans un ampli SE, uniquement pour ses qualités sonores.
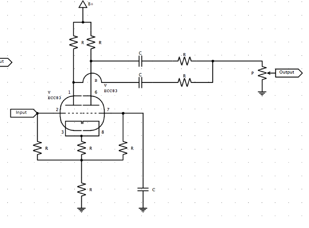
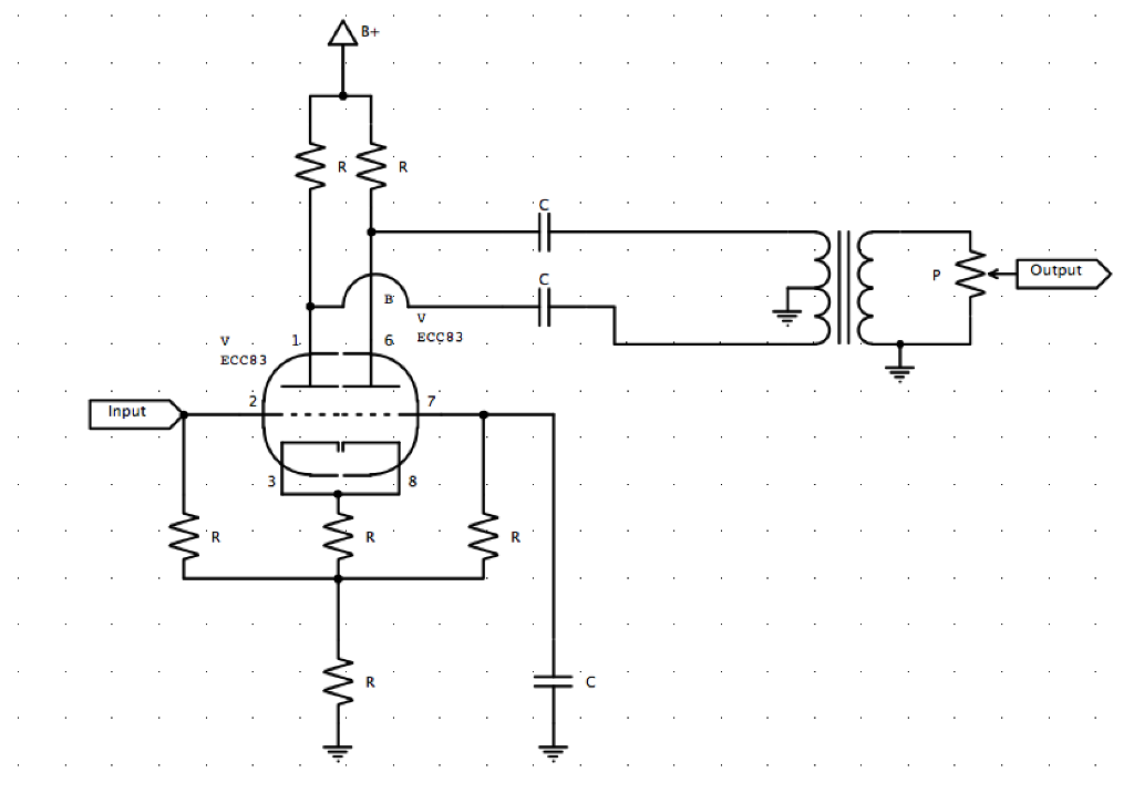
je m'interroge donc sur la possibilité de combiner les signaux en opposition de phase en sortie de PI (long tail pair en l’occurrence) sans avoir recours à un transfo.
Je me demandais si l'ajout de 2 résistances de valeurs légèrement différentes ne suffiraient pas. La plus forte valeur retardant légèrement plus que l'autre, les signaux ne seraient plus en parfaite opposition de phase. Suffisant?
Voici 2 schémas pour illustrer mon propos.
Comme certains d'entre vous l'ont déjà expérimenté, la saturation du PI dans un ampli Push Pull est une constituante très importante du son de l'étage de sortie. C'est pourquoi un ampli PP avec un master post PI donne déjà d'excellents résultats, même à faible volume.
L'idée est d'avoir un PI dans un ampli SE, uniquement pour ses qualités sonores.
je m'interroge donc sur la possibilité de combiner les signaux en opposition de phase en sortie de PI (long tail pair en l’occurrence) sans avoir recours à un transfo.
Je me demandais si l'ajout de 2 résistances de valeurs légèrement différentes ne suffiraient pas. La plus forte valeur retardant légèrement plus que l'autre, les signaux ne seraient plus en parfaite opposition de phase. Suffisant?
Voici 2 schémas pour illustrer mon propos.
Re: Combiner les signaux post PI sans transfo
Bonjour,
Pourquoi ne pas réinverser la phase de l'un des signaux avec une triode supplémentaire? Pas besoin de beaucoup de gain, et ça évite des trucs un peu bizarres dus aux déphasages progressifs d'une solution passive non?
Manque l'adaptation d'impédance à voir également.
Mais je dis peut être une bêtises.
A bientôt!
Pourquoi ne pas réinverser la phase de l'un des signaux avec une triode supplémentaire? Pas besoin de beaucoup de gain, et ça évite des trucs un peu bizarres dus aux déphasages progressifs d'une solution passive non?
Manque l'adaptation d'impédance à voir également.
Mais je dis peut être une bêtises.
A bientôt!
François
Re: Combiner les signaux post PI sans transfo
Et pourquoi ne pas tout simplement récupérer le signal sur l'une des sorties et abandonner l'autre à son triste sort? Où est-ce qu'il est absolument nécessaire d'exploiter le signal sortant sur les deux sorties pour jouir de la saturation du PI?
Re: Combiner les signaux post PI sans transfo
Il faut combiner les 2 signaux oui, l'important dans la saturation du PI étant son caractère "symétrique" une fois les signaux recombinés.
Le minimum serait donc d'inverser l'un des signaux avec un buffer inverseur (par exemple un "cathodyne") avant de faire la sommation - un sommateur inverseur à AOP serait particulièrement adapté, mais bon, c'est du silicium
Compter sur la différence de "retard" (j'imagine que tu fais référence au déphasage du filtre RC) ne me parait pas fiable, on ne peut pas reproduire un déphasage de 180° de cette façon (et un déphasage inférieur risque de bien pourrir le son)
Donc je vote pour le transfo, ça me parait encore le plus sur et simple pour un tel montage (qui revient à faire un dé-symétriseur au fond, tu devrais regarder les montages existants pour ça)
Le minimum serait donc d'inverser l'un des signaux avec un buffer inverseur (par exemple un "cathodyne") avant de faire la sommation - un sommateur inverseur à AOP serait particulièrement adapté, mais bon, c'est du silicium
Compter sur la différence de "retard" (j'imagine que tu fais référence au déphasage du filtre RC) ne me parait pas fiable, on ne peut pas reproduire un déphasage de 180° de cette façon (et un déphasage inférieur risque de bien pourrir le son)
Donc je vote pour le transfo, ça me parait encore le plus sur et simple pour un tel montage (qui revient à faire un dé-symétriseur au fond, tu devrais regarder les montages existants pour ça)
Re: Combiner les signaux post PI sans transfo
Oui, d'autant qu'un AOP capable de gérer l'amplitude du signal en sortie de PI, ça doit pas être très commun...
-
Rimlock
- G5 guru

- Messages : 1172
- Enregistré le : 17 juil. 2018, 19:48
- Localisation : pas trop loin de l'Océan
Re: Combiner les signaux post PI sans transfo
Un déphasage à partir de cellules RC n'est pas possible car dépendant trop fortement de la fréquence !
D'un point de vue purement théorique, introduire un déphasage de 180° supplémentaire dans une seule branche ne permettra pas de combiner exactement les deux signaux d'origine, car il y aura décalage d'une demi période entre eux. Ça ne se verra pas en sinus, mais ça peut changer la composition harmonique de la somme de signaux complexes.
Pourquoi ne pas garder la symétrie en attaquant un push pull polarisé en pure classe A pour rester proche du SE ?
D'un point de vue purement théorique, introduire un déphasage de 180° supplémentaire dans une seule branche ne permettra pas de combiner exactement les deux signaux d'origine, car il y aura décalage d'une demi période entre eux. Ça ne se verra pas en sinus, mais ça peut changer la composition harmonique de la somme de signaux complexes.
Pourquoi ne pas garder la symétrie en attaquant un push pull polarisé en pure classe A pour rester proche du SE ?
Et de deux ! Merci les Bleus 
- Lemontheo
- G5 Team

- Messages : 1810
- Enregistré le : 21 janv. 2011, 1:00
- Localisation : Rouen
- Contact :
Re: Combiner les signaux post PI sans transfo
Merci à tous pour vos réponses.
J'abandonne l'idée des résistances... En même temps, ça paraissait trop simple!
Ça fait longtemps que ce genre de montage me trotte dans la tête, et après recherches, j'avais déjà arrêté mon choix sur un transfo. Mais pour des histoires de coût et de place, je m'était dit qu'il y avait sans doute une autre solution.
J'avais pensé aussi au desymétriseur silicium (comme le INA134 ), mais ça complexifiait sacrément le montage (je n'ai pas de soucis avec le silicium, si bien utilisé).
Je vais me pencher à nouveau sur les transfos utilisables...
Merci encore! (j'adore ce forum....
)
J'abandonne l'idée des résistances... En même temps, ça paraissait trop simple!
Ça fait longtemps que ce genre de montage me trotte dans la tête, et après recherches, j'avais déjà arrêté mon choix sur un transfo. Mais pour des histoires de coût et de place, je m'était dit qu'il y avait sans doute une autre solution.
J'avais pensé aussi au desymétriseur silicium (comme le INA134 ), mais ça complexifiait sacrément le montage (je n'ai pas de soucis avec le silicium, si bien utilisé).
Je vais me pencher à nouveau sur les transfos utilisables...
Merci encore! (j'adore ce forum....
Re: Combiner les signaux post PI sans transfo
Effectivement, le INA fonctionne très bien dans cette application, mais il faut gérer toute l'alim, et s'assurer qu'on ne lui envoie pas un trop gros niveau dan les dents (en sortie de préamp autonome ça marche très bien, mais dans un ampli, c'est une autre paire de manches)
Pour les transfos tu devrais regarder chez Lundahl (voire Edcor ou Jensen) si ce n'est déjà fait
Pour les transfos tu devrais regarder chez Lundahl (voire Edcor ou Jensen) si ce n'est déjà fait
- chanmix51
- G5 optimiseur

- Messages : 462
- Enregistré le : 14 févr. 2013, 12:46
- Localisation : Nantes (44)
Re: Combiner les signaux post PI sans transfo
Bonjour,
Question stupide :
Pourquoi mettre un inverseur si on n’en a pas besoin ? Un bête étage d’amplification avec le master après suffirait non ?
Amicalement,
Grégoire
Question stupide :
Pourquoi mettre un inverseur si on n’en a pas besoin ? Un bête étage d’amplification avec le master après suffirait non ?
Amicalement,
Grégoire
-
Rimlock
- G5 guru

- Messages : 1172
- Enregistré le : 17 juil. 2018, 19:48
- Localisation : pas trop loin de l'Océan
Re: Combiner les signaux post PI sans transfo
Le pourquoi est dans le 1er post !chanmix51 a écrit : 21 août 2018, 19:54 Bonjour,
Question stupide :
Pourquoi mettre un inverseur si on n’en a pas besoin ? Un bête étage d’amplification avec le master après suffirait non ?
Amicalement,
Grégoire
Mais c'est vrai qu'on n'est pas loin d'un projet ShadockL'idée est d'avoir un PI dans un ampli SE, uniquement pour ses qualités sonores.
Et de deux ! Merci les Bleus 
- bilbo_moria
- Don Bilbo de la Vega
- Messages : 7460
- Enregistré le : 15 déc. 2004, 1:00
- Localisation : Tinteniac (35)
Re: Combiner les signaux post PI sans transfo
En plus, tu ajoutes le son du transfo, ça peut être sympa !Lemontheo a écrit : 21 août 2018, 19:23 Je vais me pencher à nouveau sur les transfos utilisables...
Re: Combiner les signaux post PI sans transfo
Comme Pote Gui l'avait suggéré ( c'est aussi la première idée qui m'était venue ), je m'enquiquinerais pas et n'exploiterais qu'une seule sortie du PI, ce qui ne l'empêcherait en rien de le faire saturer . Comme ça, pas de soucis de "re-symétrisation" ... A mes yeux, ce serait la solution la plus simple, et peut-être la plus efficace ... Après, vrai aussi qu'un transfo pourrait altérer ( en bien ou en mal ) le son ...
- bilbo_moria
- Don Bilbo de la Vega
- Messages : 7460
- Enregistré le : 15 déc. 2004, 1:00
- Localisation : Tinteniac (35)
Re: Combiner les signaux post PI sans transfo
Idée stupide : si c'est pour faire un ampli SE, tu n'as pas forcément besoin de toute la patate (l'amplitude du signal) apportée par le PI (classiquement, un gain x 25 ou trente par "branche" du PI, soit un gain total de 50 à 60 en différentiel)
Si tu considères ta sommation par résistances (schéma posté plus haut), il est clair qu'en théorie, tu recueilles un signal nul (en sommant les 2 signaux hors phases issus du PI) avec 2 résistances de valeur identique.
Par contre, si tu utilises 2 résistances de valeur différentes (voire carrément un potard), tu peux avoir un signal non nul et d'amplitude suffisante pour attaquer un tube de puissance, je pense ... (bon, si ça se trouve, autant n'utiliser que le signal issu d'une seule sortie du PI ...)
Si tu considères ta sommation par résistances (schéma posté plus haut), il est clair qu'en théorie, tu recueilles un signal nul (en sommant les 2 signaux hors phases issus du PI) avec 2 résistances de valeur identique.
Par contre, si tu utilises 2 résistances de valeur différentes (voire carrément un potard), tu peux avoir un signal non nul et d'amplitude suffisante pour attaquer un tube de puissance, je pense ... (bon, si ça se trouve, autant n'utiliser que le signal issu d'une seule sortie du PI ...)
Re: Combiner les signaux post PI sans transfo
Petit point théorie : un transfo, comme sur un PP classique, fonctionne par soustraction, ce qui fait que les 2 signaux hors-phase vont, en valeur absolue, s'additionner.
Par contre, la sommation ne va pas du tout fonctionner de la même manière, et complètement déformer le signal en sortie, même si les 2 signaux ont des amplitudes différentes.
(et n'utiliser qu'une seule sortie du PI revient à mettre un étage de gain standard, mais ça n'a rien à voir avec la saturation d'un PI : ce n'est pas le PI en tant que tel qui donne ce son, mais bien la recombinaison des signaux par le transfo de sortie)
Par contre, la sommation ne va pas du tout fonctionner de la même manière, et complètement déformer le signal en sortie, même si les 2 signaux ont des amplitudes différentes.
(et n'utiliser qu'une seule sortie du PI revient à mettre un étage de gain standard, mais ça n'a rien à voir avec la saturation d'un PI : ce n'est pas le PI en tant que tel qui donne ce son, mais bien la recombinaison des signaux par le transfo de sortie)
Re: Combiner les signaux post PI sans transfo
Dans ce cas, on pourrait envisager un étage de puissance à transistor pour éviter d'avoir deux transfos, et puisque le signal aura déjà été recombiné par le transfo à la sortie du PI, non?
