Suite aux expériences réalisées avec un montage prototype - http://www.projetg5.com/phpbb3/viewtopic.php?f=9&t=5553 - et à la lecture du forum ampgarage, j'ai pas mal révisé le plan initial.
Ci-dessous la version du jour

L'idée m'est venue assez naturellement de faire cette synthèse, sachant que je n'étais pas le premier à vouloir utiliser une EF86 pour ajouter une section d'overdrive à la Dumble, le résultat étant appelé '86 Special, et curieusement ce sont généralement des SE avec une EL84 comme lampe de puissance.
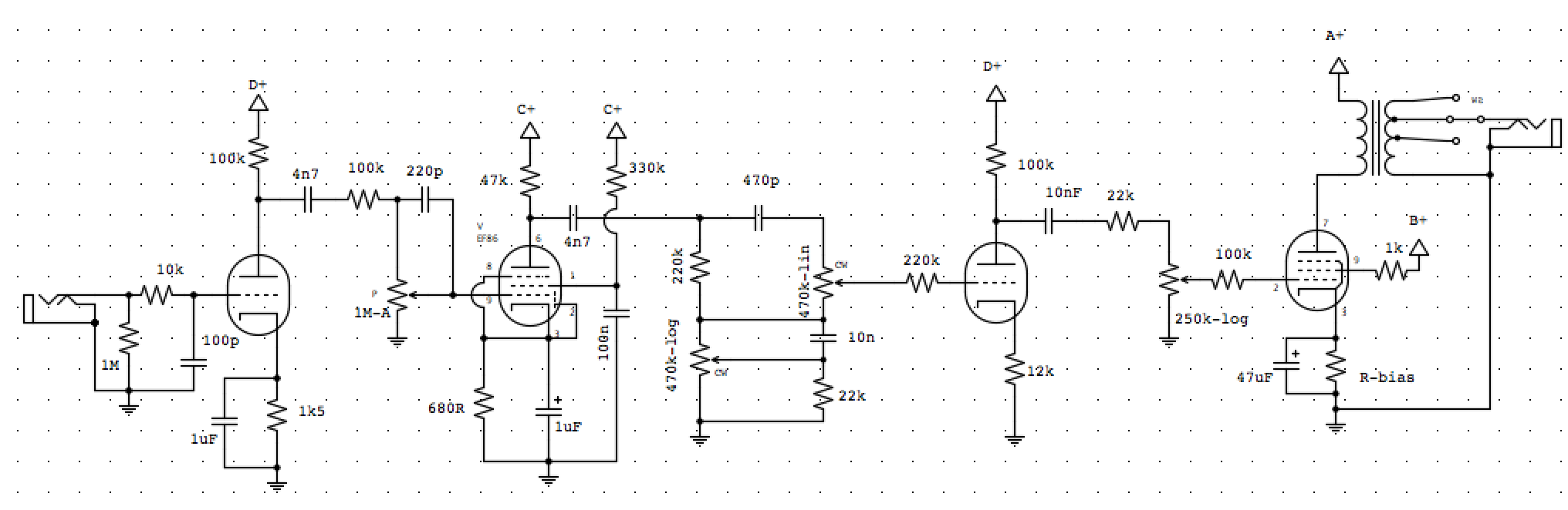
Comme on parle de Dumble de façon générique, il y a en fait pléthore de détails qui changent sur ses circuits et celui-là est directement inspiré d'un célèbre modèle des années 70. Le numéro 040, de mémoire. Sur le circuit pas mal de "trimmers", comme je ne sais pas encore trop où je vais et un peu comme les vrais d'ailleurs.
Comme suggéré sur ce forum - et expérimenté par d'autres - une triode additionelle est implémentée en forme de demi/pseudo inverseur de phase et pour faire plaisir à aWai/contenir le nombre de boutons sur la (petite) façade, le tone stack est un Big Muff - avec un contrôle de présence, tout de même - en espérant que je ne me sois pas trop "quiché" dans l'adaptation des impédances au cas présent ... et le reste !
J'ai indiqué les tensions "cibles" aussi. A voir les valeurs des résistances pour arriver à mes fins.
NB : Fichiers sujets à modifications, toutes valeurs de composants données à titre d'illustration & sans garantie.
Au total 5 boutons et tout ça rentré ...
... dans un chassis prévu initialement pour monter un énième AC4. J'ai eu envie de changer ...
Pour ceux qui auraient raté le début, l'objectif initial était de monter un petit ampli dans l'esprit du Vox AC4, mais selon les recommandations de Merlin Blencowe - Cf. http://www.valvewizard.co.uk - et avec une double entrée Aux./Gtr, comme le Fender "Pawn Shop" / Greta.
Dans les posts suivants, la génèse ...




