Bassman '59 RI
Bassman '59 RI
Bonjour tout le monde,
Je souhaites baisser les tensions d'alim sur un Bassman RI. J'ai pensé à plusieurs options :
1. Le variac; mouais, c'est lourd à transporter...
2. Le variac light; un pont diviseur sur le secteur en amont du primaire du PT. Je sens que c'est pas une bonne idée...
3. Le pont diviseur en sortie de redressement; ça me semble jouable.
4. Un VVR en sortie de pont; le problème c'est qu'on a près de 500Vdc. J'aime pas trop surfer aux limites des composants... De plus, si en statique le montage devrait tenir, est-ce qu'en dynamique ça ne risque pas de chauffer bcp (PP de 6L6GC inside)?
Bref, si vous avez un conseil...
Je souhaites baisser les tensions d'alim sur un Bassman RI. J'ai pensé à plusieurs options :
1. Le variac; mouais, c'est lourd à transporter...
2. Le variac light; un pont diviseur sur le secteur en amont du primaire du PT. Je sens que c'est pas une bonne idée...
3. Le pont diviseur en sortie de redressement; ça me semble jouable.
4. Un VVR en sortie de pont; le problème c'est qu'on a près de 500Vdc. J'aime pas trop surfer aux limites des composants... De plus, si en statique le montage devrait tenir, est-ce qu'en dynamique ça ne risque pas de chauffer bcp (PP de 6L6GC inside)?
Bref, si vous avez un conseil...
Re: Bassman '59 RI
Tu veux les baisser de combien ?
Re: Bassman '59 RI
Environ 60 pions, mais si je peux avoir une fenêtre plus large pour faire des tests et voir ce qui rend le mieux, c'est pas plus mal.
- bilbo_moria
- Don Bilbo de la Vega
- Messages : 7460
- Enregistré le : 15 déc. 2004, 1:00
- Localisation : Tinteniac (35)
Re: Bassman '59 RI
Je crois me souvenir que le TP est à point milieu (PM) ... as-tu envisagé une zener sur le PM ?
Re: Bassman '59 RI
Ah? oui pas con. Il va falloir en mettre plusieurs de faible valeur en série pour pouvoir tenir en puissance parce que sinon, avec une 100v/5w, je n'ai que 50mA de courant dispo... Avec 4 de 15v/5w, je peux tenir plus de 300mA, ça devrait être bon!
Ce que je ne comprends pas bien avec le coup des zeners, c'est qu'au final, si on mesure la tension par rapport à la masse, il n'y aura aucun changement, si (j'ai du mal avec la gestion des tensions au niveau des transfos)? Il faudrait déplacer la référence des tensions au niveau des zeners pour qu'on perçoive la baisse de tension, non?
Ce que je ne comprends pas bien avec le coup des zeners, c'est qu'au final, si on mesure la tension par rapport à la masse, il n'y aura aucun changement, si (j'ai du mal avec la gestion des tensions au niveau des transfos)? Il faudrait déplacer la référence des tensions au niveau des zeners pour qu'on perçoive la baisse de tension, non?
Re: Bassman '59 RI
Pour éviter de dissiper thermiquement, tu peux rajouter une self en tête, avant la première capa, ça devrait faire l'affaire et voire un peu plus qu'espéré, avec un gain en filtrage connu.
Cela sans dissipation thermique
Cela sans dissipation thermique
Si tu veux voir des bleus gagner, regardes Avatar 
Re: Bassman '59 RI
En fait, le filtrage est déjà assuré par un CLC. Donc, à la limite je peux essayer de dessouder le condo de tête, histoire de voir ce que ça donne comme chute de tension. Bonne idée Jojo!
- bilbo_moria
- Don Bilbo de la Vega
- Messages : 7460
- Enregistré le : 15 déc. 2004, 1:00
- Localisation : Tinteniac (35)
Re: Bassman '59 RI
En virant la 1ère capa, la tension DC va se prendre une bonne claque, c'est sûr (perso, je dirais trop, mais tout dépend de l'effet recherché)
Sinon, si tu veux creuser l'aspect Zener (j'avoue que moi-même, j'en ai profité pour réviser et simuler, je ne suis pas très à l'aise avec ces bébêtes) :
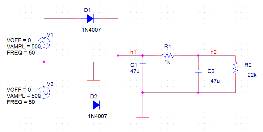
Schéma sans Zener, 2 enroulements simulés, VAMPL=500V, c'est du peak, pas du RMS (dans mon PSPICE, c'est comme ça ...), soit 355V RMS environ : Tension aux bornes de R2 (simulant l'utilisation de l'alim, fallait bien mettre quelque chose) : Et avec une zener de 50V : Et la tension aux bornes de R2 : Pour la puissance de la zener : on "tire" environ 20mA de l'alim (via R2), et la zener se prend 110mA RMS dans les dents (là, je ne suis pas assez fortiche en alim pour expliquer pourquoi, si ce n'est le satané PT avec point milieu, mais bon) : et la puissance un poil au dessus de 3W : En espérant qu'elle tienne le choc pendant une seconde, parce que pendant la première seconde (de l'Univers), la zener s'en prend plein les dents ...
Sinon, si tu veux creuser l'aspect Zener (j'avoue que moi-même, j'en ai profité pour réviser et simuler, je ne suis pas très à l'aise avec ces bébêtes) :
Schéma sans Zener, 2 enroulements simulés, VAMPL=500V, c'est du peak, pas du RMS (dans mon PSPICE, c'est comme ça ...), soit 355V RMS environ : Tension aux bornes de R2 (simulant l'utilisation de l'alim, fallait bien mettre quelque chose) : Et avec une zener de 50V : Et la tension aux bornes de R2 : Pour la puissance de la zener : on "tire" environ 20mA de l'alim (via R2), et la zener se prend 110mA RMS dans les dents (là, je ne suis pas assez fortiche en alim pour expliquer pourquoi, si ce n'est le satané PT avec point milieu, mais bon) : et la puissance un poil au dessus de 3W : En espérant qu'elle tienne le choc pendant une seconde, parce que pendant la première seconde (de l'Univers), la zener s'en prend plein les dents ...
- bilbo_moria
- Don Bilbo de la Vega
- Messages : 7460
- Enregistré le : 15 déc. 2004, 1:00
- Localisation : Tinteniac (35)
Re: Bassman '59 RI
La puissance pendant une seconde dans la zener :
Aucune idée de savoir si une zener bien dimensionnée (10W) saurait tenir la 1ère seconde ...
Aucune idée de savoir si une zener bien dimensionnée (10W) saurait tenir la 1ère seconde ...
- Glomet
- G5 optimiseur

- Messages : 485
- Enregistré le : 12 mai 2011, 2:00
- Localisation : st thual (35)/ Rennes (35)
Re: Bassman '59 RI
Pas besoin non plus de s'amuser à aligner les zener pouvant coûter et mal assumer les pics
L'idéal serait d'utiliser un montage amplificateur de zener avec un transistor bipolaire (vais essayer de te trouver un schéma)
L'idéal serait d'utiliser un montage amplificateur de zener avec un transistor bipolaire (vais essayer de te trouver un schéma)
Re: Bassman '59 RI
Merci Bilbo pour ces simulations dont tu as le secret!
Alors primo, je ne peux décemment pas virer le condo de tête puisque c'est de la que part l'alim des 6L6. Je sais bien qu'un PP permet de diminuer grandement l'ondulation résiduelle, mais là, ce serait exagéré.
Secundo, passé 5W, on est sur de la zener de puissance à visser au châssis il me semble, donc pas hyper discret et facile à mettre en œuvre dans un ampli qui n'est pas maison... On pourrait peut-être lui coller une R en série afin de diminuer la force du courant d'appel? Par contre, il y a un truc qui m'étonne dans ton schéma, c'est le sens de la zéner. Je l'aurais mise dans l'autre sens perso...
Merci Glomet parce que je n'ai jamais entendu parler de montage "amplificateur de zener"! Je vais aller faire un tour sur Google de suite.
Alors primo, je ne peux décemment pas virer le condo de tête puisque c'est de la que part l'alim des 6L6. Je sais bien qu'un PP permet de diminuer grandement l'ondulation résiduelle, mais là, ce serait exagéré.
Secundo, passé 5W, on est sur de la zener de puissance à visser au châssis il me semble, donc pas hyper discret et facile à mettre en œuvre dans un ampli qui n'est pas maison... On pourrait peut-être lui coller une R en série afin de diminuer la force du courant d'appel? Par contre, il y a un truc qui m'étonne dans ton schéma, c'est le sens de la zéner. Je l'aurais mise dans l'autre sens perso...
Merci Glomet parce que je n'ai jamais entendu parler de montage "amplificateur de zener"! Je vais aller faire un tour sur Google de suite.
- bilbo_moria
- Don Bilbo de la Vega
- Messages : 7460
- Enregistré le : 15 déc. 2004, 1:00
- Localisation : Tinteniac (35)
Re: Bassman '59 RI
Ah ah pareil : je suis peu familier de ces zener et me souvenant vaguement de ce type de schéma, j'avais placé la zener dans l'autre sens au début (comme ton idée, quoi) : et là, nibe, pas de baisse de tension. Du coup (google étant mon ami), j'ai cherché et vu un schéma comme ça et j'ai simulé comme ça et là, ça remplit son office ... (en gros, le CT devient négatif de 50V par rapport à la masse, le transfo délivrant toujours sa tension nominale - Du coup comme les capas d'alim sont, elles, référencées à la masse, il leur manque les 50V ...) Bref, à méditer un peu avant de se lancer !Pote Gui a écrit : Par contre, il y a un truc qui m'étonne dans ton schéma, c'est le sens de la zéner. Je l'aurais mise dans l'autre sens perso...
Par curiosité, pourquoi veux-tu baisser la tension ? Moins de watts et du crunch plus rapidement ?
Re: Bassman '59 RI
Pour essayer de calmer un poil la puissance et perdre en dynamique; et why not du crunch. Ces reissue sont extrêmement agressifs à mon goût et à celui de son proprio! Si le schéma est exact, ils ont même mis un potard de gain linéaire, histoire de bien envoyer la sauce dès le départ! Bref, le but est de perdre en agressivité et de gagner en rondeur. J'essaye de lui épargner l'achat de 4 gamelles Al & Nico, parce que ça douille vite ces trucs-là!
C'est normal ton double post où tu te cites toi-même (t'es en pleine crise mégalo ou quoi!)?
C'est normal ton double post où tu te cites toi-même (t'es en pleine crise mégalo ou quoi!)?
- bilbo_moria
- Don Bilbo de la Vega
- Messages : 7460
- Enregistré le : 15 déc. 2004, 1:00
- Localisation : Tinteniac (35)
Re: Bassman '59 RI
OK, je vois !Pote Gui a écrit :Pour essayer de calmer un poil la puissance et perdre en dynamique; et why not du crunch. Ces reissue sont extrêmement agressifs à mon goût et à celui de son proprio! Si le schéma est exact, ils ont même mis un potard de gain linéaire, histoire de bien envoyer la sauce dès le départ! Bref, le but est de perdre en agressivité et de gagner en rondeur. J'essaye de lui épargner l'achat de 4 gamelles Al & Nico, parce que ça douille vite ces trucs-là!
C'est normal ton double post où tu te cites toi-même (t'es en pleine crise mégalo ou quoi!)?
Pour le double post où je me cite, j'ai vu ce matin et corrigé, je ne devais plus avoir les yeux en face des trous hier soir
- Glomet
- G5 optimiseur

- Messages : 485
- Enregistré le : 12 mai 2011, 2:00
- Localisation : st thual (35)/ Rennes (35)
Re: Bassman '59 RI
Tiens pote gui : 
Tu branche le PM au collecteur, la masse à l'émetteur.
Pour R, juste assez pour polariser la zener, a voir pour les valeurs (courant et tension de zener)
Le potard permet de réguler ta baisse de courant, l'ensemble R2/R3 (un potard standard 1/4W suffit) (potard en bonus, pas obligatoire)
Le transistor est un npn darlington à tension moyenne (100W) et puissance forte (genre TIP 14X)
Voila, techniquement ça devrait réduire assez fortement la tension au sein du circuit.
Après, un VVR permet un meilleur résultat en terme de dissipation dans le transistor
Tu branche le PM au collecteur, la masse à l'émetteur.
Pour R, juste assez pour polariser la zener, a voir pour les valeurs (courant et tension de zener)
Le potard permet de réguler ta baisse de courant, l'ensemble R2/R3 (un potard standard 1/4W suffit) (potard en bonus, pas obligatoire)
Le transistor est un npn darlington à tension moyenne (100W) et puissance forte (genre TIP 14X)
Voila, techniquement ça devrait réduire assez fortement la tension au sein du circuit.
Après, un VVR permet un meilleur résultat en terme de dissipation dans le transistor

