le G1 est un super petit ampli pour l'apprentissage, mais aussi pour le son.
Cependant, certains trouvent que le sont d'un PP de triodes n'a rien à voir avec le son de pentodes (ce qui est vrai), et ils en sont déçu...
En relisant une énième fois les bouquins de Blencowe, j'ai eu une idée que je n'ai pas retrouvé ensuite sur la toile, soit parce qu'elle est foireuse
 , soit parce que je suis le premier 8)
 , soit parce que je suis le premier 8) Pourquoi ne pas faire un montage de push pull de cascodes? on aurait un son de pentodes, avec peu de watts, et ce serait une première mondiale !
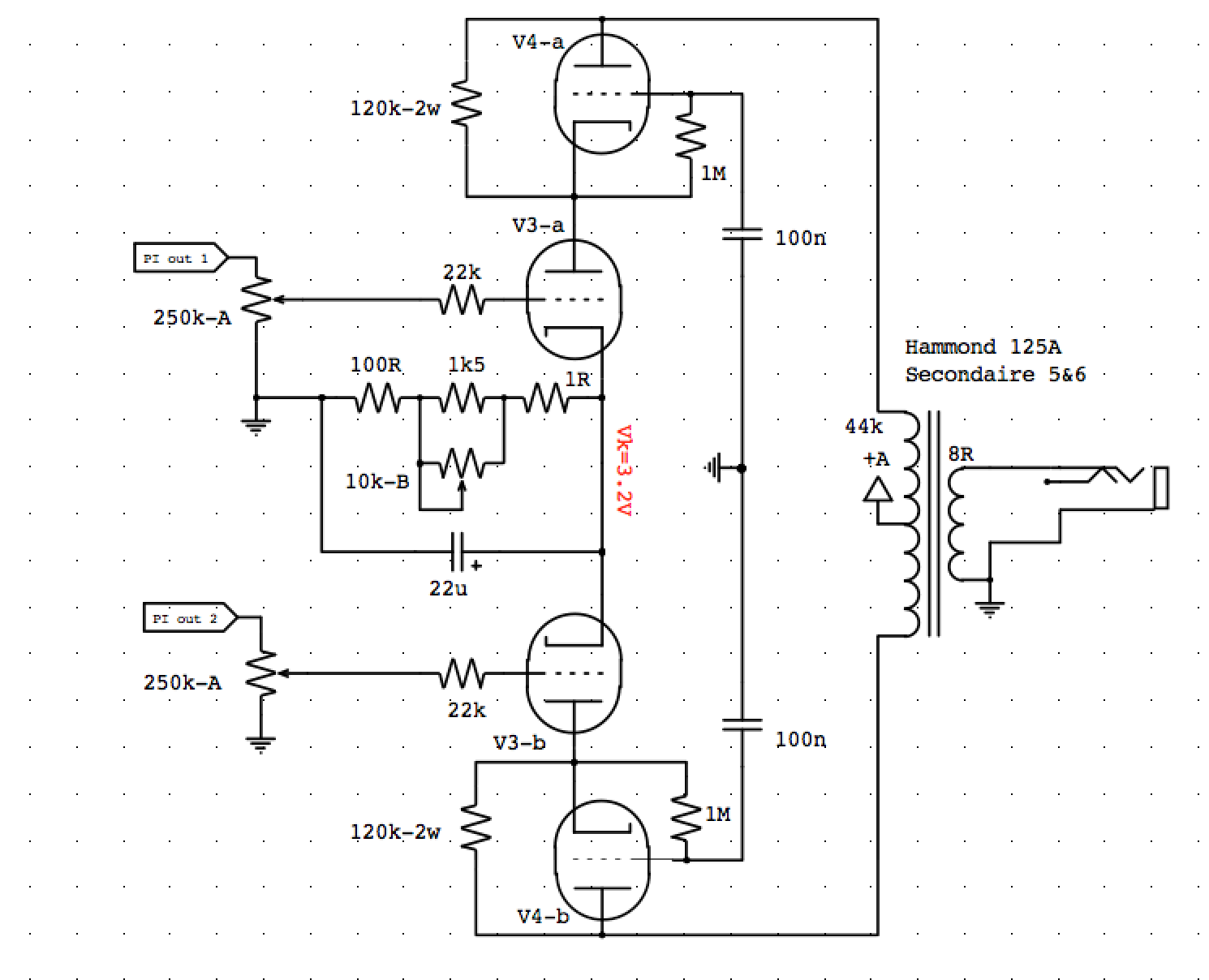
Voici un schéma rapide pour mieux comprendre de quoi je parle. C'est une extension du montage "High Current Cascode" tiré du 1er livre de Merlin Blencowe sur le préamp (p155). Bien sûr, les valeurs seront à ajuster. Pour le transfo de sortie, en utilisant la série 125 de Hammond, en extrapolant le tableau de branchements, j'en arrive à Zaa=44k pour Zout=8R avec les broches 5&6.
Qu'en pensez vous? Jouable? Intéressant?
J'ai déjà 2 12AU7 appairées, un transfo d'alim, me manque plus que le transfo de sortie et quelques pièces pour tester tout ça... Sauf si l'un d'entre vous m'en dissuade fortement....
Théophile










 
  !
 !
 Je pense que je vais me réincarner en signal carré.
 Je pense que je vais me réincarner en signal carré.

 ..::
 ..:: 
