Mais v’la-t-y pas que j’entends parler de mods SAP (Special All Purpose ou Switching All Purpose, j’ai pas bien compris si c’est l’un ou l’autre), proche cousin d’une mod demandée par le gratteux de Led Zep fin ‘60s / début ‘70s ... et voilà ce que ça donne comme grain, j’avoue que j’aime beaucoup : https://www.youtube.com/watch?v=3JVGjonKABQ
(une autre vidéo, mais bien moins sexy à mon avis, ampli Hi-Tone : https://www.youtube.com/watch?v=QJPxBPTNa1E ... perso, je trouve ça assez moche, mais bon, y a du gain, c’est clair).
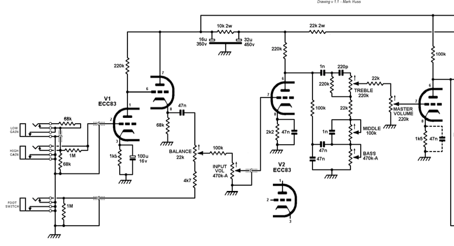
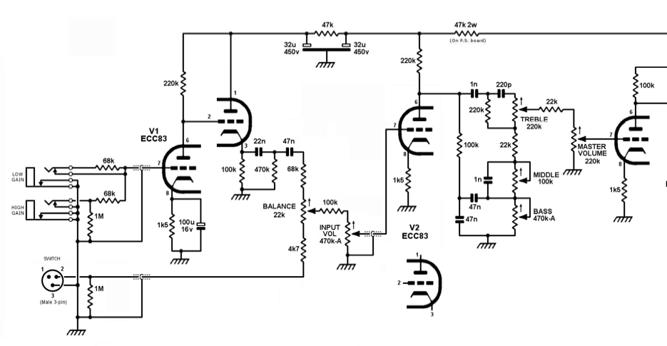
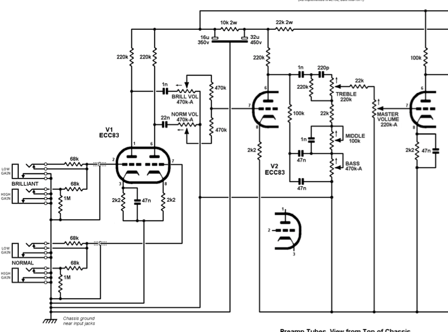
Si on regarde les rares schémas (ceux de Mark Huss), on voit qu’un cathode follower est rajouté ... j’veux bien, mais comme étage supplémentaire de gain, un CF, heu ...
Bref, voilà un des schémas de DR103 comme base de réflexion (préamp, tronqué avant le PI) : Le préamp SAP : Le préamp JP : Selon un forum, M Huss aurait écrit : "When there's no cable inserted or the cable/footswitch is inserted but closed, the signal is somewhat shunted to ground, based on the BALANCE setting. When you open the footswitch, there's no ground and the signal goes straight through for a big boost. This is vaguely similar to the "tone stack lift" switches some (non-Hiwatt) amps have that disconnect the bottom of the tone stack from ground. » (je ne retrouve pas trace de ceci sur le site de M Huss, il s’est peut-être dit que c’était faux et l’a viré ?)
Bref, je ne vois pas bien comment cet étage CF jouerait un rôle de boost (apparemment, c’est un boost assez mineur, genre 6dB, pas un étage où on balance +30dB)
Ou alors, le CF n’a pas grand chose à voir là dedans et c’est « simplement » la disparition du mélangeur passif entre les 2 canaux du DR103 classique (potards gain 470k + R 470k) qui booste le signal arrivant à la triode pré-tone stack ?
On avait eu cette discussion sur un vieux post de fjgaston (cf viewtopic.php?f=25&t=2256) mais on n’avait pas tellement trouvé d’explication claire ...
Des idées ?





..::