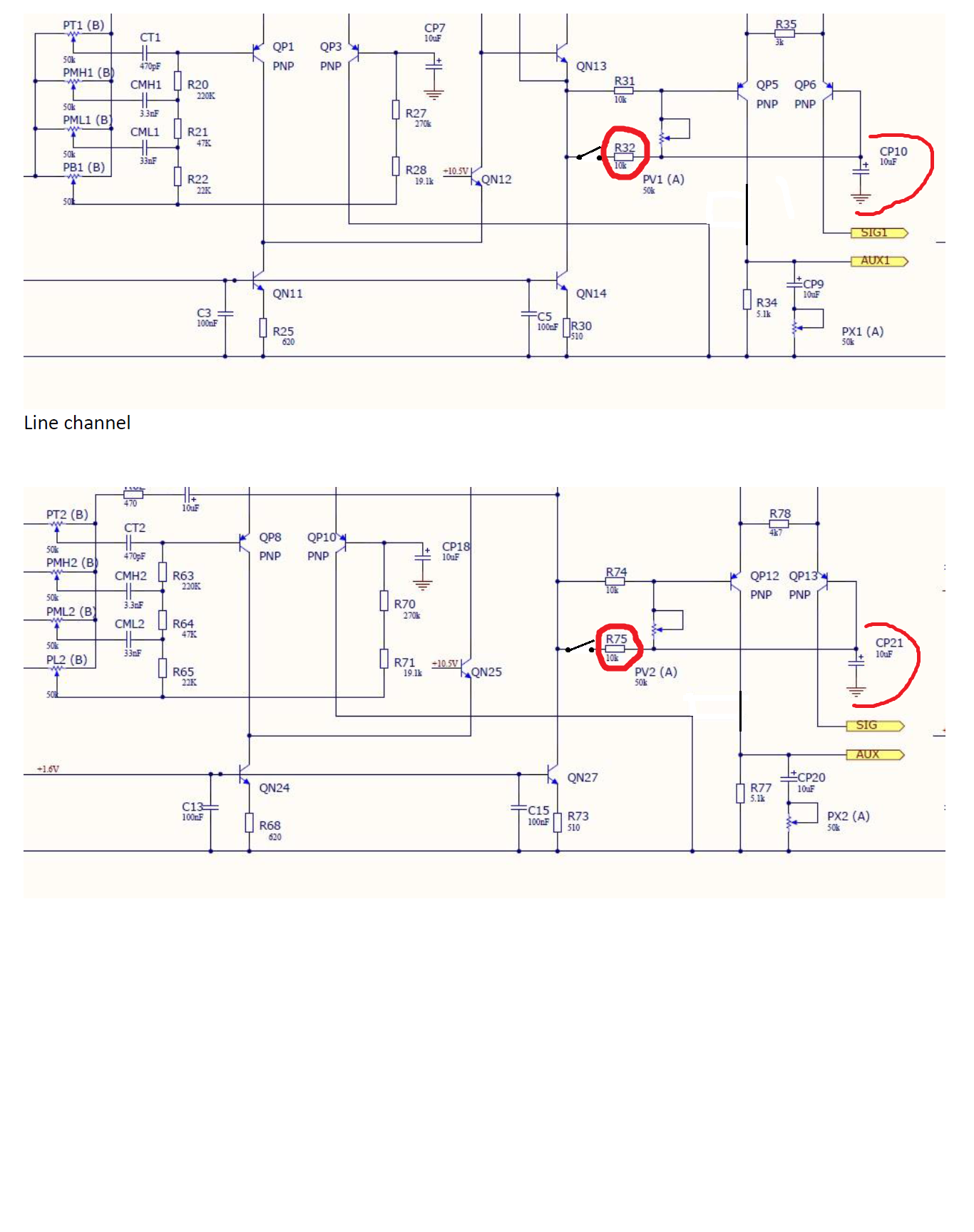
J'ai récupéré des bouts de schémas chez Schertler (bien sympas les gars de chez eux soit dit en passant), et je voulais avoir votre avis sur la modif que je pense pouvoir effectuer. Cette modif se veut simple et consisterait en un interrupteur qui remplirait l'office d'un "Mute" sur le chemin du signal allant vers les sorties "Master".
Sur le schéma, il s'agit des résistances R32 pour le canal "Mic" et R75 pour le canal "Line". Je me proposais d'insérer un interrupteur en amont de ces résistances afin d'ouvrir le circuit entre la jonction avec les transistors NPN (QN13 et QN14) et la résistance.
Autre solution envisagée, ouvrir le circuit au niveau du retour à la masse du condensateur CP10 (ou CP21 dans le cas du canal "Line").
J'attends vos avis éclairés sur la question.
Merci!
edit :
Mes solutions proposées plus haut étaient foireuses. Je crois que je n'ai pas bien saisi le montage...
Je ne comprends pas le fonctionnement de la paire de transistorQP5/QP6 ou QP12/QP13 (je suis nul en transistor)




..::