Je viens vous présenter mon dernier ampli conçus en partie grâce au infos disponible sur votre forum.
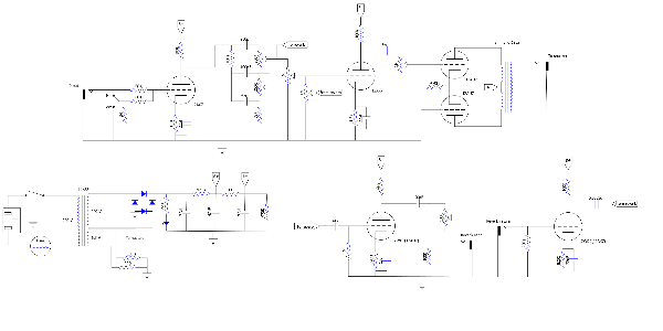
- preamp: Fender-ish
- Reverb: C'est la partie sympa
- Power: une 12AU7 en push-pull self-split, copié sur le FireFly de ax84.com
Le tout avec une reverb accutronics et un HP Jensen CH-8/35 dans un combo le plus petit possible.
Malheureusement je n'ai pas de samples, mais croyez-moi sur paroles le son est plutôt bon
Plus de photos sur mon blog: https://fireverb.wordpress.com



