petit marshall rechapé

Pour la conception et la réalisation de vos amplis.
Avatar du membre
Miko667
G5 optimiseur
G5 optimiseur
Messages : 362
Enregistré le : 30 janv. 2012, 1:00
Localisation : Sud Toulousain

petit marshall rechapé

Message non lu par Miko667 »

Salut à tous,
on m'a donné un Marshall MG15 FX en panne, et comme a-wai il y a déjà quelque temps, je l'ai rechapé:
fini1reduit.jpg
Evidemment, plus d'effets embarqués, juste un potar de volume...
Les entrailles de la bêêête:
chassis2_reduit2.jpg
Ayant suivi vos conseils, zero ronflette!!!!

Le schema est celui d'un Class 5 (?) modifié, je le poste dès que possible... et des samples, si j'ai pas trop honte de m'enregistrer. :roll:

miko
Avatar du membre
Pote Gui
G5 Team
G5 Team
Messages : 4469
Enregistré le : 15 mai 2012, 11:07
Localisation : Lyon (69)

Re: petit marshall rechapé

Message non lu par Pote Gui »

Bravo Miko, chouette réalisation. Dis-moi, tu ne plierais pas tes châssis toi-même par hasard?
Avatar du membre
Miko667
G5 optimiseur
G5 optimiseur
Messages : 362
Enregistré le : 30 janv. 2012, 1:00
Localisation : Sud Toulousain

Re: petit marshall rechapé

Message non lu par Miko667 »

Dis-moi, tu ne plierais pas tes châssis toi-même par hasard?
Heu... ça se voit un peu... :oops:
J'avais essayé avec un autre type d'alu, avec plus de succès...La , j'ai un peu galéré pour le plier (j'ai même sorti la massette :mrgreen: ) il faut vraiment pas le regarder de près.
D'un autre côté, je pouvais pas vraiment faire autrement, le chassis du MG15 était trop dur à adapter.

miko
Avatar du membre
Pote Gui
G5 Team
G5 Team
Messages : 4469
Enregistré le : 15 mai 2012, 11:07
Localisation : Lyon (69)

Re: petit marshall rechapé

Message non lu par Pote Gui »

Non, non, c'est très bien! Mais ça m'intéresse beaucoup de savoir comment tu t'y prends, quel type d'alu, quelle épaisseur, etc... Si tu as le temps de me faire un petit topo en passant, ce serait bien cool.
Avatar du membre
Miko667
G5 optimiseur
G5 optimiseur
Messages : 362
Enregistré le : 30 janv. 2012, 1:00
Localisation : Sud Toulousain

Re: petit marshall rechapé

Message non lu par Miko667 »

Topo:
je serre la plaque d'alu (à la main, je ne pense pas qu'on puisse dépasser 1,5mm) dans un étau, entre deux planches...et la partie libre peut être serrée également entre deux planches avec des serre-joint qui peuvent servir de poignées pour demarrer le pli
Seule "astuce", comme je n'arrive pas à faire vraiment un angle, je compte un arrondi de quelques millimètres en + dans mes côtes (je ne sais pas si je suis très clair, là...)
Comme tu peux le voir, je me limite à deux plis quoique sur un autre projet, avec un autre type d'alu (trouvé chez conrad, mais pas plus de 20x40cm) j'avais été plus entreprenant.

miko
Avatar du membre
bilbo_moria
Don Bilbo de la Vega
Messages : 7460
Enregistré le : 15 déc. 2004, 1:00
Localisation : Tinteniac (35)

Re: petit marshall rechapé

Message non lu par bilbo_moria »

Intéressant. Comment fixes-tu le châssis dans le cab ?
Avatar du membre
Miko667
G5 optimiseur
G5 optimiseur
Messages : 362
Enregistré le : 30 janv. 2012, 1:00
Localisation : Sud Toulousain

Re: petit marshall rechapé

Message non lu par Miko667 »

Comment fixes-tu le châssis dans le cab ?
Petit curieux.... :wink:
Je vais faire deux trous à chaque extremité et y passer deux vis à bois de 70mm, ça devrait le faire pile poil...
Avatar du membre
bilbo_moria
Don Bilbo de la Vega
Messages : 7460
Enregistré le : 15 déc. 2004, 1:00
Localisation : Tinteniac (35)

Re: petit marshall rechapé

Message non lu par bilbo_moria »

;-)
Avatar du membre
Lemontheo
G5 Team
G5 Team
Messages : 1810
Enregistré le : 21 janv. 2011, 1:00
Localisation : Rouen
Contact :

Re: petit marshall rechapé

Message non lu par Lemontheo »

Bravo Miko :good:

J'adore l'idée de "frankensteiner" des amplis transos du commerce en panne.
Tu l'achètes où l'alu?

J'ai hˆate de voir le schéma :wink:

Théophile
Avatar du membre
Miko667
G5 optimiseur
G5 optimiseur
Messages : 362
Enregistré le : 30 janv. 2012, 1:00
Localisation : Sud Toulousain

Re: petit marshall rechapé

Message non lu par Miko667 »

Merci!
L'alu vient d'une GSB locale.
...pour le schéma, pas de VVR pour le moment :wink: Je voulais tester le volume, et comme les voisins ne sont pas ch...ts, il va peut-être rester comme ça.
Le 8' d'origine n'a pas un mauvais son (j'ai comparé avec un cab ouvert equipé d'un 10' greenback évidemment, c'est mieux) par contre, à fond pas trop de saturation mais c'est pas mal du tout.
le schéma et les samples arrivent (là faut que j'aille au jardin aider ma copine à récolter les légumes...
[Edit]
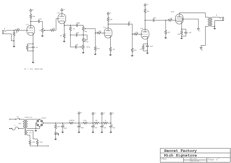
Les épinards étant cueillis, voici le schéma:
schema8x6.png
Rien de révolutionnaire,
Les R de 100 ohms sont câblées directement à la cathode de la EL84, et les doubles triodes sont des 6N2P-EV

miko
Modifié en dernier par Miko667 le 16 juin 2014, 20:21, modifié 1 fois.
Avatar du membre
Lemontheo
G5 Team
G5 Team
Messages : 1810
Enregistré le : 21 janv. 2011, 1:00
Localisation : Rouen
Contact :

Re: petit marshall rechapé

Message non lu par Lemontheo »

J'ai du mal à comprendre ton second étage (le CF). Tu le biases comme s'il était couplé en DC alors qu'il l'est en AC, avec le référencement à la masse du gain...
Avatar du membre
Miko667
G5 optimiseur
G5 optimiseur
Messages : 362
Enregistré le : 30 janv. 2012, 1:00
Localisation : Sud Toulousain

Re: petit marshall rechapé

Message non lu par Miko667 »

en fait, si, mais révolutionnaire à l'insu de mon plein gré...
j'ai tusté le schéma là: http://www.mylespaul.com/forums/squawk- ... -a-31.html
Et adapté à la rache, pour changer... :oops:

On ne se refait pas... je crois que je vais me faire une nouvelle signure: "Soude, miko, tu réfléchiras après..."


miko
Avatar du membre
Pote Gui
G5 Team
G5 Team
Messages : 4469
Enregistré le : 15 mai 2012, 11:07
Localisation : Lyon (69)

Re: petit marshall rechapé

Message non lu par Pote Gui »

"Soude, miko, tu réfléchiras après..."
Oui, un peu comme Montaigne qui avait fait graver sur les poutres de sa bibliothèque les phrases en latins et grecs qui lui étaient chères...
Avatar du membre
Miko667
G5 optimiseur
G5 optimiseur
Messages : 362
Enregistré le : 30 janv. 2012, 1:00
Localisation : Sud Toulousain

Re: petit marshall rechapé

Message non lu par Miko667 »

D'ailleurs, puisque je vois que des modérateurs suivent ce post, je vais demander à repasser "G5 bidouilleur", ça me correspond mieux :lol:


miko
Avatar du membre
Pote Gui
G5 Team
G5 Team
Messages : 4469
Enregistré le : 15 mai 2012, 11:07
Localisation : Lyon (69)

Re: petit marshall rechapé

Message non lu par Pote Gui »

Oui, l'humilité est la voie, petit scarabée.
Répondre