ampli guitare PSE
- jmd_91
- G5 optimiseur

- Messages : 365
- Enregistré le : 04 juil. 2013, 19:56
- Localisation : 91 Nord Essonne
ampli guitare PSE
hello ,
etude d un ampl PSE sur base ECL 82 .
etude d un ampl PSE sur base ECL 82 .
Modifié en dernier par jmd_91 le 18 mars 2014, 20:05, modifié 1 fois.
- Dagda
- FAQueur
- Messages : 1103
- Enregistré le : 05 mars 2008, 1:00
- Localisation : La terre de Fangh
- Contact :
Re: ampli guitare PSE
Salut 
Boomer de 250mm ........ c'est trèèèèèès vague ... une marque et référence peut être?
Edit
Ok vu ... donc à la question:
Non
Simplement parce que ton "boomer" est prévu pour de la Hifi et pas de l'instrumentale, la suspension est trop souple il va très très vite mourir!
Accessoirement, le HP ne se monte pas en parallèle de la lampe de puissance, mais il est une charge pour la dite lampe.
D.
Boomer de 250mm ........ c'est trèèèèèès vague ... une marque et référence peut être?
Edit
Ok vu ... donc à la question:
Je peux répondre.jmd_91 a écrit :... est il possible d utiliser un boomer de 250 mm pour un SE en parallèle de PCL 805
Non
Simplement parce que ton "boomer" est prévu pour de la Hifi et pas de l'instrumentale, la suspension est trop souple il va très très vite mourir!
Accessoirement, le HP ne se monte pas en parallèle de la lampe de puissance, mais il est une charge pour la dite lampe.
D.
Rien pour le moment ...
- Miko667
- G5 optimiseur

- Messages : 362
- Enregistré le : 30 janv. 2012, 1:00
- Localisation : Sud Toulousain
Re: ampli guitare PSE
D'après ce que tu dis, les hp en question sont fatigués, donc tu ne risques rien à essayer... Quand l'ampli fonctionnera, tu pourras toujours trouver un hp un peu mieux. 
et le chauffage en 17,5V (ou 35V, puisque c'est conçu pour être branché en série) c'est pas ordinaire...
J'ai aussi des pcl805, il faudra que j'en fasse quelque chose un jour... (peut-être les donner
)
miko
et le chauffage en 17,5V (ou 35V, puisque c'est conçu pour être branché en série) c'est pas ordinaire...
J'ai aussi des pcl805, il faudra que j'en fasse quelque chose un jour... (peut-être les donner
miko
Re: ampli guitare PSE
Bonjour,
Petit point tout de même: dissiper de la puissance ne veut pas dire en débiter dans les HP, on en revient aux droites de charges
D'ailleurs, quitte à avoir plusieurs tubes à utiliser, à mon humble avis, ça vaudrait peut être plus le coup de partir sur un montage en push pull. Le transfo de sortie ne nécessitera pas d'entrefer, ne saturera pas, et l'alimentation peut être moins difficile à fabriquer. Ce qui est un petit plus tout de même avec un ampli guitare, car les signaux de l'instrument sont vraiment très faibles.
L'inconvénient est qu'il faut un déphaseur. Bof une double triode et c'est parti hein
Dernière chose: les haut parleur utilisés sur les amplis guitare ne vont que rarement au dessus de 5kHz. Et en dessous de 100Hz il n'y a plus grand chose, donc il vaut peut être mieux utiliser un autre transfo qu'un ayant des performances plus "audio".
Pour le montage des 12AT7, ben, le montage est celui que tu veux. Pour amplifier, ça sera sans doute un montage à cathode commune, pour adapter en impédance, un cathode follower, etc etc...
La structure de base est souvent composée d'une pré amplification plus ou moins importante, un cathode follower pour attaquer un étage de tonalité, un déphaseur, et enfin l'étage de puissance.
La grosse différence avec un ampli audio est qu'il y a un étage de tonalité, et rarement de contre réaction (vu que le but est de faire de la distorsion tout le temps...).
A bientôt
François
EDIT
Re,
Je ne sais pas ce que signifie "mode hybride", mais les tubes dont tu parles supportent 8W, ça ne veut pas dire qu'ils débiteront 8W dans les HP.
Droites de charges
Si c'est pour parler sur les enceintes, pars sur un ampli audio, pas sur un guitoune
A bientôt
François
Petit point tout de même: dissiper de la puissance ne veut pas dire en débiter dans les HP, on en revient aux droites de charges
L'inconvénient est qu'il faut un déphaseur. Bof une double triode et c'est parti hein
Dernière chose: les haut parleur utilisés sur les amplis guitare ne vont que rarement au dessus de 5kHz. Et en dessous de 100Hz il n'y a plus grand chose, donc il vaut peut être mieux utiliser un autre transfo qu'un ayant des performances plus "audio".
Pour le montage des 12AT7, ben, le montage est celui que tu veux. Pour amplifier, ça sera sans doute un montage à cathode commune, pour adapter en impédance, un cathode follower, etc etc...
La structure de base est souvent composée d'une pré amplification plus ou moins importante, un cathode follower pour attaquer un étage de tonalité, un déphaseur, et enfin l'étage de puissance.
La grosse différence avec un ampli audio est qu'il y a un étage de tonalité, et rarement de contre réaction (vu que le but est de faire de la distorsion tout le temps...).
A bientôt
François
EDIT
Re,
les PCL805 comme ces Jumelles ECL 805 sorte 8 W max ( pas dans le mode hybride )
Je ne sais pas ce que signifie "mode hybride", mais les tubes dont tu parles supportent 8W, ça ne veut pas dire qu'ils débiteront 8W dans les HP.
Pour le coup des pièces de récup je comprends, mais dans ce cas pourquoi ne pas te faire un autre ampli audio vu que le transfo est, je pense, plus adapté à cet usage, dans le cas bien sur où une charge réfléchie de 7k conviendrait aux tubes envisagés.si j utilise 1 OPT de 7 K , c est par ce que je veut partir de pièces de récup ( a + de 80% si possible )
No comprendo señor. Un ampli guitare est fait pour déformer le son en permanence, et les niveaux et impédances de sortie ne sont pas les mêmes, de même que le spectre de fréquences à travailler.est je le droit d utiliser un microphone dynamique a la place sur la source audio
Si c'est pour parler sur les enceintes, pars sur un ampli audio, pas sur un guitoune
A bientôt
François
François
- jmd_91
- G5 optimiseur

- Messages : 365
- Enregistré le : 04 juil. 2013, 19:56
- Localisation : 91 Nord Essonne
Re: ampli guitare PSE
hello ,
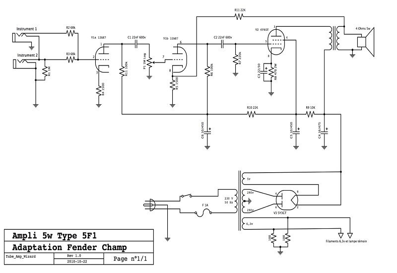
plan de référence pour débuter , je partais sur cette base revu & corriger en version PSE

plan de référence pour débuter , je partais sur cette base revu & corriger en version PSE
Modifié en dernier par jmd_91 le 18 mars 2014, 20:12, modifié 1 fois.
Re: ampli guitare PSE
Re,
Faut voir ce que tu veux faire avec ton ampli, mais si c'est pour jouer de l'instrument à la maison, 5W c'est déjà gros sur un HP comme celui que tu as choisi. Un simple SE suffirait à mon avis. Pour info, j'ai monté le G1, qui débite donc 1W. Sur un HP avec à peine 90dB de rendement, ma copine me demande déjà de baisser le volume
Pour le schéma, c'est un principe assez simple du coup, mais ils ont utilisé des 12AX7, donc avec beaucoup plus de gain. Il faut voir comme d'habitude, droite de charge, dimensionnement de l'étage de puissance, définition des besoin en drive pour dimensionner le préampli, puis dimensionnement final de l'alimentation.
Enfin, un transformateur de sortie qui pourrait être utilisé dans ton application, c'est à dire, un ampli guitare de faible puissance, c'est une quarantaine d'euros. (Genre https://www.tube-town.net/ttstore/produ ... ersal.html pour un SE de 3W max). Ce n'est pas pour insister, mais c'est parce qu'utiliser un transfo audio pour un ampli guitare, c'est comme utiliser une Ferrari pour tracter de la paille
D'autant plus que le transfo de sortie joue sur le son au même titre que le reste du montage, ça peut donc valoir le coup d'économiser tranquillement le temps du design 
A bientôt
François
Faut voir ce que tu veux faire avec ton ampli, mais si c'est pour jouer de l'instrument à la maison, 5W c'est déjà gros sur un HP comme celui que tu as choisi. Un simple SE suffirait à mon avis. Pour info, j'ai monté le G1, qui débite donc 1W. Sur un HP avec à peine 90dB de rendement, ma copine me demande déjà de baisser le volume
Pour le schéma, c'est un principe assez simple du coup, mais ils ont utilisé des 12AX7, donc avec beaucoup plus de gain. Il faut voir comme d'habitude, droite de charge, dimensionnement de l'étage de puissance, définition des besoin en drive pour dimensionner le préampli, puis dimensionnement final de l'alimentation.
Enfin, un transformateur de sortie qui pourrait être utilisé dans ton application, c'est à dire, un ampli guitare de faible puissance, c'est une quarantaine d'euros. (Genre https://www.tube-town.net/ttstore/produ ... ersal.html pour un SE de 3W max). Ce n'est pas pour insister, mais c'est parce qu'utiliser un transfo audio pour un ampli guitare, c'est comme utiliser une Ferrari pour tracter de la paille
A bientôt
François
François
- Miko667
- G5 optimiseur

- Messages : 362
- Enregistré le : 30 janv. 2012, 1:00
- Localisation : Sud Toulousain
Re: ampli guitare PSE
salut,
à cette adresse http://tsfsepelliere44.e-monsite.com/pa ... 8wcla.html tu as un exemple d'utilisation de Pcl86, je pense facilement transposable à des pcl/eclxxx
mais tu n'as que l'embarras du choix...
miko
à cette adresse http://tsfsepelliere44.e-monsite.com/pa ... 8wcla.html tu as un exemple d'utilisation de Pcl86, je pense facilement transposable à des pcl/eclxxx
mais tu n'as que l'embarras du choix...
miko
- jmd_91
- G5 optimiseur

- Messages : 365
- Enregistré le : 04 juil. 2013, 19:56
- Localisation : 91 Nord Essonne
Re: ampli guitare PSE
hello ,
bon , je fais vite fais sur le gaz
un mini Vox_boost ECL 82 
y as une petite erreur sur la partie Penthode / triode
je voulais savoir si le montage pouvait etre bien pour débuté
la platine alu ou sera disposé les transfo et les tubes
bon , je fais vite fais sur le gaz
y as une petite erreur sur la partie Penthode / triode
je voulais savoir si le montage pouvait etre bien pour débuté
la platine alu ou sera disposé les transfo et les tubes
Modifié en dernier par jmd_91 le 27 mars 2014, 16:52, modifié 1 fois.
- Miko667
- G5 optimiseur

- Messages : 362
- Enregistré le : 30 janv. 2012, 1:00
- Localisation : Sud Toulousain
Re: ampli guitare PSE
Bonsoir,
il me semble que la grille de la deuxième triode n'a pas de resistance reference à la masse.
A part ça, ça devrait fonctionner, ton switch pentode/triode ne me choque pas puisque c'est du PSE.
au boulot!
miko
il me semble que la grille de la deuxième triode n'a pas de resistance reference à la masse.
A part ça, ça devrait fonctionner, ton switch pentode/triode ne me choque pas puisque c'est du PSE.
au boulot!
miko
- jmd_91
- G5 optimiseur

- Messages : 365
- Enregistré le : 04 juil. 2013, 19:56
- Localisation : 91 Nord Essonne
Re: ampli guitare PSE
hello ,
merci , par contre j ai quelque doute par rapport au montage , sur tout sur le coté pré ampli , une 1/2 ECL 82 en triode va servir de pré ampli d attaque sur les 2 penthodes mais l autre 1/2 sert a quoi a juste
merci , par contre j ai quelque doute par rapport au montage , sur tout sur le coté pré ampli , une 1/2 ECL 82 en triode va servir de pré ampli d attaque sur les 2 penthodes mais l autre 1/2 sert a quoi a juste
- Miko667
- G5 optimiseur

- Messages : 362
- Enregistré le : 30 janv. 2012, 1:00
- Localisation : Sud Toulousain
Re: ampli guitare PSE
La première va remonter le niveau, la deuxième va finir d'amplifier le signal pour chatouiller les penthodes...
Le schéma n'est pas de toi?
Sinon, c'est assez classique d'avoir deux étage de préampli avant d'attaquer la puissance, c'est même le minimum syndical en ampli guitare.
Tu devrais avoir un son clair, et un peu de crunch à fond.
miko
Le schéma n'est pas de toi?
Sinon, c'est assez classique d'avoir deux étage de préampli avant d'attaquer la puissance, c'est même le minimum syndical en ampli guitare.
Tu devrais avoir un son clair, et un peu de crunch à fond.
miko
- jmd_91
- G5 optimiseur

- Messages : 365
- Enregistré le : 04 juil. 2013, 19:56
- Localisation : 91 Nord Essonne
Re: ampli guitare PSE
hello ,
ok , si le schéma est sur ma base mais j ai un peu triturer un VOX AC3 pour faire un pseudo clone en plus " boosté "
j ai 4 ECL 82 pour faire le montage
ok , si le schéma est sur ma base mais j ai un peu triturer un VOX AC3 pour faire un pseudo clone en plus " boosté "
j ai 4 ECL 82 pour faire le montage
- bilbo_moria
- Don Bilbo de la Vega
- Messages : 7460
- Enregistré le : 15 déc. 2004, 1:00
- Localisation : Tinteniac (35)
Re: ampli guitare PSE
Boaf, tente 100mV RMS en entrée, tu verras bien (une gratte a une dynamique telle que c’est souvent un casse tête de calculer le gain pour avoir du clean à forte puissance, par exemple). Une strat, ça doit bien partir de 0 et aller à 500mV sur les attaques (voire plus), une Les Paul, ça doit monter près de 1V RMS selon la puissance des micros ...
Pour un petit ampli, oui je pense que 15mm ça doit bien le faire !
Tiens-nous au courant de la suite
Pour un petit ampli, oui je pense que 15mm ça doit bien le faire !
Tiens-nous au courant de la suite
- jmd_91
- G5 optimiseur

- Messages : 365
- Enregistré le : 04 juil. 2013, 19:56
- Localisation : 91 Nord Essonne
Re: ampli guitare PSE
petit Maj ,
j ai mis la photo de la platine Alu pour les 2 ECL82 , l OPT de 5 K & le transfo 6.3 v - HT .
j ai tester vite faite mes tubes , avant saturation des signaux SE , j ai 2.25 W a 1 Khz sous 8 Ohms avec le générateur de fonction .
je pense pouvoir avoir au - 5 W
.
a suivre
j ai mis la photo de la platine Alu pour les 2 ECL82 , l OPT de 5 K & le transfo 6.3 v - HT .
j ai tester vite faite mes tubes , avant saturation des signaux SE , j ai 2.25 W a 1 Khz sous 8 Ohms avec le générateur de fonction .
je pense pouvoir avoir au - 5 W
a suivre
Re: ampli guitare PSE
Bonjour,
A plus
François
Avec quelle niveau en entrée? La saturation est utile voire nécessaire en amplification guitare. J'ai déjà regardé au scope ce que ça pouvait donner, et même une toute petite déformation, on ne l'entend pas des masses. Après question de gout, mais uns guitare sur un ampli audio, ça n'a jamais sorti quoi que ce soit de mon gout...j ai tester vite faite mes tubes , avant saturation des signaux SE , j ai 2.25 W a 1 Khz sous 8 Ohms avec le générateur de fonction .
Tu parlais de 2.25W non? Si ton idée est de mettre deux tubes de "puissance" en parallèle, tu ne gagneras pas forcément beaucoup en puissance tu sais. L'intérêt majeur sauf erreur de ma part est de diminuer la résistance interne des tubes, ce qui permet d'augmenter la bande passante de l'étage de sortie, et ça doit aussi aider au facteur d'amortissement.je pense pouvoir avoir au - 5 W.
A plus
François
François

