Cool pour ton schéma
bilbo_moria a écrit : 13 mars 2024, 9:34
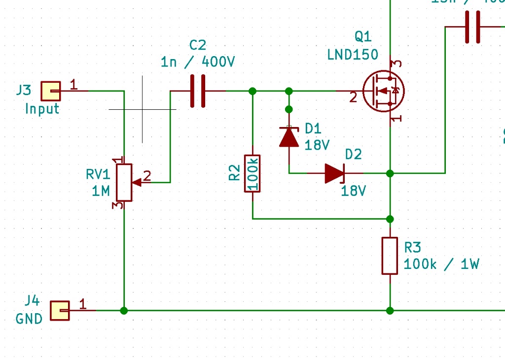
Le couple 500pF / 1M de tonton Léo, ça se tente car ça commence déjà à bien filtrer en amont du module
Merci Bilbo, je vais tenter ça
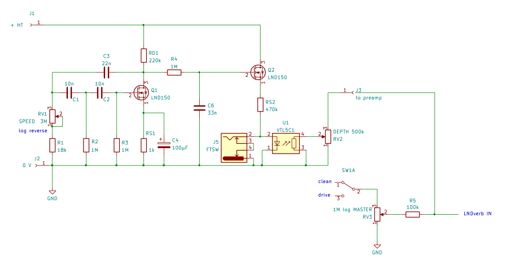
Après pas mal d'heures de tests de diverses configs, utilisation de l'entrée A de la LNDVerb en réduisant le gain, prise de l'entrée A à la sortie de V1A (mais en envoyant du clean dans la reverb en étant sur le canal drive... pas concluant) bref, retour à quelque chose de plus standard, je vous soumets le schéma mis à jour avec les meilleurs résultats obtenus.
Dans les grandes lignes :
- (re) passage du retour du canal drive avant la V1b, effectivement la polarité en saturation s'entend un peu et c'est mieux, même si cela pose un gros problème de différence de gain entre clean et drive (j'y reviendrai après).
- filtrage de l'entrée LNDVerb avec 2,2nf en sortie de V1B, (en // de la capa de filtrage de 22nf, directement sur l'anode)
- utilisation de l'entrée B de la LNDVerb (partie reverbe ajoutée au schéma) après différentes tentatives avec la A mais trop de gain donc saturation.
- Utilisation d'un volume de reverbe référencé à la masse -> mix dry/wet à la tonton léo (470k//10pf) cela convient le mieux à ce que j'attends de la reverbe avec un tank long.
On s'approche doucement de quelque chose de pas mal. Maintenant, le gros problème que je n'arrive pas à résoudre, c'est l'énorme différence de gain de sortie entre le canal clean et le canal drive. Pour égaliser les niveaux (style rythmique clean/drive) je dois positionner le volume du drive à 1 mm du 0. Ensuite... j'ai pas trop poussé, pas envie de cramer la LNDVerb... mais c'est inutilisable en l'état.
Ce que j'ai modifié et reporté sur le schéma v6.4 comme modifs sur le canal drive :
- retiré le pont diviseur (150k vers masse/220k en entrée du potard) autour du volume de sortie drive en attendant vos préconisations car pas satisfaisant. (c'est comme ça sur le schéma du Laney VC30 mais le retour drive se fait après la V1B)
- Changé le pont diviseur avant la V2B de 470k/470k pour 470k/1M
- Changé le pot de volume de sortie drive (1M log) par 100k -> ça ne change pas vraiment le problème par contre le son me plait plus.
Je suis preneur de toutes vos suggestions, je vais également chercher sur des schémas constructeurs avec la même architecture clean/drive pour voir comment c'est fichu
