Oui, je viens de le découvrir sur le site EL34 world, c'est gratuit, intuitif, assez sympa à utiliser, et sur PC et Mac. Avant j'utilisais LibreOffice draw, mais il fallait tout construire ! Le top serait qu'il y ait un outil de routing pour pouvoir créer des pistes PCB, à moins que je ne l'ai pas encore trouvé, je fais mes premiers pas dans DIYLAYOUT avec ce projet. Je n'ai pas encore essayé de créer un schéma, en tout cas, c'est plus moderne que mes outils habituels, CircuitMaker et Eagle 6.5Tu fais les layouts avec DIYLAYOUT?
Si tu connais une astuce pour importer une bibliothèque de composants un peu plus fournie, ça m'intéresserait.
Ok, merci pour l'info, une sur chaque branche comme ceci convient ou une seule sur la partie commune suffit ?Alors deux choses :
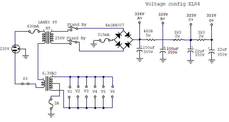
- tu vas devoir mettre des resistances (2m2 ou 10m) de référence à la masse autour de tes relais sinon POP garanti!
Aucune idée mais je suis parti du schéma des préamps du Laney VC30 où les deux préamps sont montés comme ça... mes connaissances théoriques ne vont pas jusque là et je te laisse en débattre avec Rimlock- quel est le problème d’avoir des canaux en oppositions de phase sachant qu’ils ne seront pas actifs en même temps?
Je me demande si les schémas de London Power ne sont pas comme le tien.
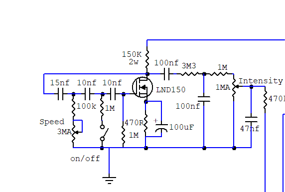
J'aurais besoin de votre avis sur mon placement de l'interrupteur du trémolo en série avec la résistance de 1M, entre les deux capas de 10nf et la masse, je ne sais pas si cela fonctionnera correctement, j'ai regardé sur un schéma fender, il n'y a pas cette résistance de 1M qui relie la masse entre les deux capa de 10n, l'interrupteur ouvre ou ferme directement la masse entre les deux capas, mais c'est certainement dû au fait que c'est une 12ax7 qui est utilisée... la R 1M doit certainement venir de l'adaptation du circuit au LND150 ?



