Question un peu désobligeante

: es-tu certain du sens de branchement des enroulements de sortie de l'OT ?
Non, ce n'est pas désobligeant du tout et c'est une excellente question
Coté secondaire de l'OT :
rouge : 8R
Bleu : 4R
Noir : masse -> chassis sur point étoile.
RAS de ce coté, connexions repiquées telles quelles du Laney et vérifiées sur le schéma.
Coté primaire de l'OT :
J'ai retrouvé une photo du branchement de l'OT sur les lampes de puissance :
Le noir est le point milieu qui se raccorde au A+.
Le bleu est raccordé à la première octale et à la première paire de novales
Le rouge est raccordé à la seconde octale et à la seconde paire de novales
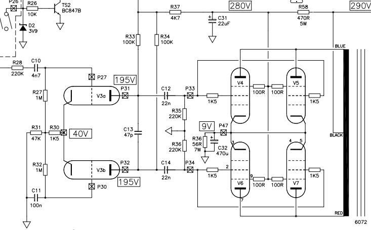
Sur le schéma Laney ci-dessous, le bleu raccorde l'anode V1 et l'enroulement supérieur de l'OT et le rouge raccorde l'enroulement inférieur à la V2 du PP, donc mon montage de l'OT semble conforme. Par contre, j'ai bien peur de m'être mélangé les pinceaux ensuite en raccordant le PI sur le PA en me figurant que le rouge représentait l'enroulement supérieur
Voici une photo de l'intérieur du laney (donc avant démontage) et
il n'y avait pas la carte PI/PA lorsque je l'ai récupéré, donc oui c'est possible que j'ai raccordé mes sorties PI en les inversant... sur cette photo, j'avais identifié les entrées sur les lampes de puissance entrées P1 et P2, cables gris et vert, mais sans repère / PI cela correspond aux connexions P33 et P34 sur le schéma Laney mais les couleurs n'y sont pas représentées.
J'ai donc un doute sur mon raccordement PI -> PA.
Je penche quand même pour l'OT branché à l'envers à cause du larsen, car la CR diminue toujours le signal de sortie...

Voici les docs pour essayer d'y voir plus clair :
Sur ma carte PI/PA, les cables jaunes (R 1k5 vers grilles) vont vers la V1 du PP (enroulement "bleu" de l'OT) et les cables verts vont sur la V2 du PP (enroulement "rouge" de l'OT).
Sur le schéma, l'anode V3a conduit à la partie "bleu" de l'OT et l'anode V3b à la partie "rouge".
Je viens de vérifier sur l'ampli, c'est conforme au schéma Laney et au croquis de montage... je suis largué là
Ou alors il faudrait chercher du coté de l'adaption de la CR avec l'ajout de la résistance de CR (tirée du schéma du deluxe reverbe) au schéma Laney ? sachant que la déphaseuse du deluxe est une 12AT7 et là c'est une 12AX7 ?
Corrige-moi si je dis une bétise mais en cas d'inversion, ne suffirait-il pas d'inverser le branchement des anodes de la déphaseuse bornes 1 et 6 (cf schéma Laney) pour rétablir la bonne polarité à l'OT ?