Ampli sur Pedalboard

Pour la conception et la réalisation de vos amplis.
Avatar du membre
McColson
Admin du site
Admin du site
Messages : 8070
Enregistré le : 07 nov. 2004, 1:00
Localisation : La Celle sur Morin
Contact :

Re: Ampli sur Pedalboard

Message non lu par McColson »

Tu peux enlever sw1, mais surtout mettre un condo de couplage à la sortie de la 12ax7 !
Donc C2 avant le potar, et tu passes le potar à 500k, et tu enlèves R5
Avatar du membre
litteul
G5 optimiseur
G5 optimiseur
Messages : 109
Enregistré le : 15 déc. 2010, 1:00
Localisation : Sevremoine (49)
Contact :

Re: Ampli sur Pedalboard

Message non lu par litteul »

Merci pour les conseils
McColson a écrit : 03 mai 2025, 13:09 Tu peux enlever sw1
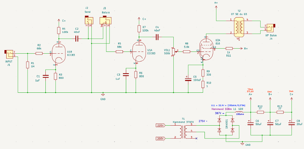
A vrai dire, je comptais câbler uniquement en "fixer biais" car je n'ai pas de R=330ohm sous le coude. Je suis parti de l'exemple sur le MI18 que j'ai tenté de décliner en SE... mais honnêtement je ne sais pas si c'est correct.
Capture d’écran 2025-05-03 à 17.54.15.png
Avatar du membre
McColson
Admin du site
Admin du site
Messages : 8070
Enregistré le : 07 nov. 2004, 1:00
Localisation : La Celle sur Morin
Contact :

Re: Ampli sur Pedalboard

Message non lu par McColson »

Ce n'est pas correct car il te faut une 330 ohms, pour être correctement polarisé en cathode bias (résistance sur la cathode).
En fixed bias, une tension négative est appliquée sur la grille de la 6L6GC, la cathode est mise à la masse dans ce cas là.
Là comment tu génères ta tension négative au niveau de l'alimentation ?
Il faut mieux que tu restes en cathode bias, c'est plus simple, tu commandes un R de 330 ohms et tu attends de la monter correctement.
Avatar du membre
litteul
G5 optimiseur
G5 optimiseur
Messages : 109
Enregistré le : 15 déc. 2010, 1:00
Localisation : Sevremoine (49)
Contact :

Re: Ampli sur Pedalboard

Message non lu par litteul »

McColson a écrit : 03 mai 2025, 18:32 En fixed bias, une tension négative est appliquée sur la grille de la 6L6GC, la cathode est mise à la masse dans ce cas là.
Donc mon schéma semble correct ?
McColson a écrit : 03 mai 2025, 18:32Là comment tu génères ta tension négative au niveau de l'alimentation ?
J'ai un transfo d'alim Hammond 370FX, il est doté d'une sortie 50V ~. Je ne l'ai pas mis sur le schéma mais je ferais un montage "alim biais" à l'image de celui du MI18.
Avatar du membre
jptrol
G5 Team
G5 Team
Messages : 1468
Enregistré le : 13 mars 2006, 1:00
Localisation : Nord
Contact :

Re: Ampli sur Pedalboard

Message non lu par jptrol »

Pour la partie puissance c'est presque ça. Mais attention à deux choses :
1. avec ton filtrage d'alim tu n'auras jamais 357 V sur UG2 ! UG2 consomme 5 mA environ ici mais entre A+ et B+ tu as aussi le courant du préampli ( 1 mA au moins) donc tes 5k ( en fait 4k7) vont donner en gros en B+ 360 - 30 V = 330 V . Les 5 mA qui traversent R9 vont donner un UG2 à 325 V et non 357 !
2. ton fixed bias doit être positif ( +1 V) si tu l'appliques sur la cathode ! ( EDIT : mon commentaire se rapporte à ton précédent schéma !)

Pour le préampli , ce n'est pas clair. D'où sortent les 300 V en C+ ? et d'ailleurs sur le schéma tu alimentes l'étage par B+ ( 357 V ? 330 V ?). La valeur normalisée pour 714 ohms est 820 ohms et non 800. De même pour l'alim les 5k deviennent 4k7.
jptrol
______________________________________________
Avatar du membre
a-wai
G5 guru
G5 guru
Messages : 2731
Enregistré le : 23 sept. 2006, 2:00
Localisation : Toulouse
Contact :

Re: Ampli sur Pedalboard

Message non lu par a-wai »

litteul a écrit : 03 mai 2025, 19:35Donc mon schéma semble correct ?
Non, car d'un côté tu références le signal à la masse (via le potar de volume), de l'autre tu le références à Vbias (via la 220k), donc ça va foirer tout le bias en fonction de la position du potar. Sans oublier que d'après les datas, une 6L6 accepte une R de référencement de 500k en cathode bias, mais 100k max en fixed bias !

Je suis de l'avis de Mc et te suggère très fortement de rester en cathode bias (avec une R de 5W de préférence, vu que 25V dans 330R ça fait déjà 1.9W, donc autant "derater" -- prononcer "déréïté" :wink: -- un peu), sans oublier de tenir compte des commentaires toujours pertinents de jptrol.

Bref, le fixed bias amène beaucoup de complications qui ne valent pas forcément le coup dans ton cas.
Avatar du membre
litteul
G5 optimiseur
G5 optimiseur
Messages : 109
Enregistré le : 15 déc. 2010, 1:00
Localisation : Sevremoine (49)
Contact :

Re: Ampli sur Pedalboard

Message non lu par litteul »

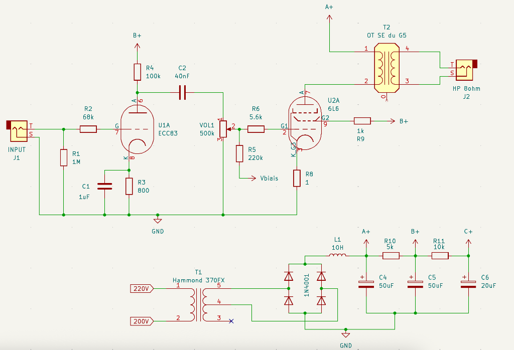
Merci à tous pour vos conseils. Je vais donc rester sur du cathode biais.

Et tant qu'à avoir une 12AX7 en préamp, j'ai profite pour refaire mon schéma avec 2 triode en préamp :
Capture d’écran 2025-05-05 à 21.03.48.png
Par contre, j'aimerais réussir à comprendre comment alimenter l'ensemble correctement :
- j'ai un transfo 370FX qui me donne 275V AC en sortie
- En sortie de redressement j'ai donc en théorie : 275 x racine(2) - Vredresseur (1,4V) = 387V
- l'ensemble de mon circuit consomme en théorie : 72mA (A+) + 5mA (B+) + 2mA (C+) = 79mA
- j'obtiens donc une U sur L1 = 15,4V, soit pour A+ = 371,6V

Pourquoi lors de mon premier schéma, j'avais mesuré 360V en pratique (je trouve la diff assez grande avec la théorie, d'autant plus que sur mon premier schéma, L1 était placé après A+) ?
Avatar du membre
a-wai
G5 guru
G5 guru
Messages : 2731
Enregistré le : 23 sept. 2006, 2:00
Localisation : Toulouse
Contact :

Re: Ampli sur Pedalboard

Message non lu par a-wai »

litteul a écrit : 05 mai 2025, 21:22Et tant qu'à avoir une 12AX7 en préamp, j'ai profite pour refaire mon schéma avec 2 triode en préamp :
Même si la démarche est compréhensible, il y a d'autres solutions pour "utiliser" la 2ème triode:
  • la mettre en cathode follower derrière l'étage d'entrée
  • la mettre en parallèle de la 1ère, comme sur les vieux Matchless (par exemple)
Dans l'état de ton schéma, tu as un gain d'environ 60 pour chaque étage, soit 60x60 = 3600 au total ! Avec un seul étage de gain, il te faut donc 25/60 = 0.42V d'amplitude (0.3V RMS) en entrée pour driver ta 6L6 à pleine puissance; avec les 2 triodes en cascade, tu satures la 6L6 avec seulement 0.007V ! (sans parler de la 2ème triode qui va rapidement saturer elle aussi)

Par ailleurs, dans ce genre de config une boucle d'effets est inutile, puisque tu fais un poweramp pour un préamp externe, et que ladite boucle est justement censée se trouver entre le préamp et le poweramp. Si tu tiens vraiment à te compliquer la tâche, oriente-toi plutôt vers une EF86 en étage d'entrée ;)
litteul a écrit : 05 mai 2025, 21:22Pourquoi lors de mon premier schéma, j'avais mesuré 360V en pratique (je trouve la diff assez grande avec la théorie, d'autant plus que sur mon premier schéma, L1 était placé après A+) ?
La "théorie" dont tu parles est un calcul extrêmement simplifié, qui ne tient pas compte de la résistance des enroulements du transfo, ni du fait que la tension secteur n'est que très rarement égale à sa valeur nominale (un écart de 10% est autorisé par la réglementation française).
Avatar du membre
litteul
G5 optimiseur
G5 optimiseur
Messages : 109
Enregistré le : 15 déc. 2010, 1:00
Localisation : Sevremoine (49)
Contact :

Re: Ampli sur Pedalboard

Message non lu par litteul »

a-wai a écrit : 06 mai 2025, 12:05
Même si la démarche est compréhensible, il y a d'autres solutions pour "utiliser" la 2ème triode:
  • la mettre en cathode follower derrière l'étage d'entrée
  • la mettre en parallèle de la 1ère, comme sur les vieux Matchless (par exemple)
OK merci, je vais chercher l'intérêt de l'un ou l'autre.
a-wai a écrit : 06 mai 2025, 12:05 Dans l'état de ton schéma, tu as un gain d'environ 60 pour chaque étage, soit 60x60 = 3600 au total ! Avec un seul étage de gain, il te faut donc 25/60 = 0.42V d'amplitude (0.3V RMS) en entrée pour driver ta 6L6 à pleine puissance; avec les 2 triodes en cascade, tu satures la 6L6 avec seulement 0.007V ! (sans parler de la 2ème triode qui va rapidement saturer elle aussi)
Je n'ai pas encore commencé à regarder de ce coté là, je voulais faire étape par étape en commençant par l'alimentation, mais cool pour ces remarques, la question serait forcement venue.
a-wai a écrit : 06 mai 2025, 12:05 Par ailleurs, dans ce genre de config une boucle d'effets est inutile, puisque tu fais un poweramp pour un préamp externe, et que ladite boucle est justement censée se trouver entre le préamp et le poweramp. Si tu tiens vraiment à te compliquer la tâche, oriente-toi plutôt vers une EF86 en étage d'entrée ;)
Ma nouvelle idée est de connecter le Two Notes Révolt en mode "4 CALBLE" et ainsi profiter des 3 préamp du Révolt + du préamp "Pedalboard" (dans cette config le Révolt peut passer en "by-pass") :
Capture d’écran 2025-05-06 à 21.09.15.png
a-wai a écrit : 06 mai 2025, 12:05 La "théorie" dont tu parles est un calcul extrêmement simplifié, qui ne tient pas compte de la résistance des enroulements du transfo, ni du fait que la tension secteur n'est que très rarement égale à sa valeur nominale (un écart de 10% est autorisé par la réglementation française).
Oulala.... ça se complique.... potentiellement au dessus de mes capacités... je vais tenter une autre approche : partir de l'alim du MI18 (doté d'un 370FX elle aussi) et de l'appliqué/modifier à mon projet.
NB : n'hésitez pas si vous voyez une méthode plus pertinente :D
Rimlock
G5 guru
G5 guru
Messages : 1205
Enregistré le : 17 juil. 2018, 19:48
Localisation : pas trop loin de l'Océan

Re: Ampli sur Pedalboard

Message non lu par Rimlock »

Il n'y a plus de condo après les diodes, devant la self ? Sur ton schéma il y a des 1N4001... Il faut bien sûr des 1N4007. Sinon, faut pas trop te turlupiner là-dessus. Et pourquoi ne pas utiliser les deux sorties 275V et point milieu à la masse, avec juste deux 1N4007 en redresseur double alternances ?
Par exemple, pour R12, elle est parcourue par environ 7 mA. Pour estimer sa valeur :
- tu mesures la résistance du primaire de ton transfo de sortie Rp, qui est parcouru par le courant d'anode Ia.
- tu calcules la chute de tension dans ce primaire Vp= Rp x Ia
- et sachant qu'en général on souhaite la tension de G2 en-dessous de celle d'anode ça te permet de calculer R12 < Vp/7

Grosso modo, avec Ia de 72 mA et le reste de 7 mA R12 est environ 10 fois la résistance du primaire... Tu prends la valeur normalisée supérieure à la valeur calculée. Pour R13, comme tu veux un excellent filtrage pour la 12AX7, un minimum de 22k est acceptable...

Une boucle ultra simpliste comme tu l'as dessinée fonctionnera mal : niveau de send trop élevé et impédance trop forte. Il faut mettre au minimum un potar de gain devant . Le mieux est d'utiliser une triode en cathode follower devant le send. Tu te retrouves à nouveau avec un nombre impaire de triodes ! Et donc tu mettras une 12AX7 en entrée avec ses deux triodes en // avec R2=33k, R3C1=820//100µF, R4=47k et C2=22nF (voire 10 nF)
Et de deux ! Merci les Bleus :lol:
Avatar du membre
litteul
G5 optimiseur
G5 optimiseur
Messages : 109
Enregistré le : 15 déc. 2010, 1:00
Localisation : Sevremoine (49)
Contact :

Re: Ampli sur Pedalboard

Message non lu par litteul »

Sniff.... la galère.... sniff....

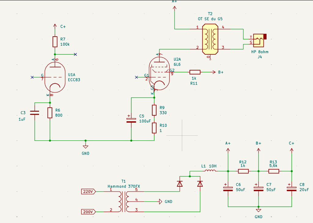
Pour avancer sur mon sujet (trouver la bonne alimentation), j'ai câbler ceci (simplifié par rapport aux schéma précédents) :
Capture d’écran 2025-05-10 à 10.45.18.png
J'obtiens les mesures suivantes :
Sans les tubes :
- A+ = 355V
Avec les tubes :
- A+ = 230V
- B+ = 224V
- C+ = 212V

Je pense que mon transfo d'alim n'est pas adapté (tension de sortie trop faible). Qu'en pensez-vous ?
Avatar du membre
a-wai
G5 guru
G5 guru
Messages : 2731
Enregistré le : 23 sept. 2006, 2:00
Localisation : Toulouse
Contact :

Re: Ampli sur Pedalboard

Message non lu par a-wai »

Avec une self en tête ces mesures sont logiques. Enlève L1, ça ira mieux.
Avatar du membre
litteul
G5 optimiseur
G5 optimiseur
Messages : 109
Enregistré le : 15 déc. 2010, 1:00
Localisation : Sevremoine (49)
Contact :

Re: Ampli sur Pedalboard

Message non lu par litteul »

a-wai a écrit : 10 mai 2025, 11:04 Avec une self en tête ces mesures sont logiques. Enlève L1, ça ira mieux.
En effet, je n'ai pas pris en compte la chute de tension dans la self.... pffff....

je l'ai câbler à la place de R12 et désormais j'ai des tension un peu plus adapté :
A+ = 360V
B+ = 357V
(comme mesuré précédement)

.... to be continued....
Rimlock
G5 guru
G5 guru
Messages : 1205
Enregistré le : 17 juil. 2018, 19:48
Localisation : pas trop loin de l'Océan

Re: Ampli sur Pedalboard

Message non lu par Rimlock »

Ou mets un 100µF juste après les diodes, devant L1 ! En SE il faut filtrer correctement avant la lampe !
Et de deux ! Merci les Bleus :lol:
Avatar du membre
litteul
G5 optimiseur
G5 optimiseur
Messages : 109
Enregistré le : 15 déc. 2010, 1:00
Localisation : Sevremoine (49)
Contact :

Re: Ampli sur Pedalboard

Message non lu par litteul »

Petit soucis : je n'arrive pas à stabiliser le biais j'ai mis une résistance de 470ohm en cathode (besoin calculé à 330ohm pour 360V en A+) mais l'intensité ne se stabilise pas. Elle augmente jusqu'à dépassé les 130mA (je coupe).

NB : je suis câbler comme sur le post du 2025-05-10, 09:50:17, avec L1 à la place de R12.
Répondre