Micro tweed deluxe
Re: Micro tweed deluxe
Il me manque au moins 5 vies pour pouvoir apprendre tout ce qui m'intéresse... Vivement la retraite!
			
			
									
						
										
						Re: Micro tweed deluxe
Pote Gui a écrit : 08 mars 2017, 22:00 Il me manque au moins 5 vies pour pouvoir apprendre tout ce qui m'intéresse... Vivement la retraite!
Hélas , même en retraite, on n'en a qu'une !
 
 Bon ceci dit on arrive quand même à en profiter. Je prépare un petit exposé sur ma réalisation de cet hiver : un clone de Princeton/Deluxe 65 avec un canal drive adapté du canal 2 du matchless DC30 avec EF86 optimisée pour un max de tonalités. 8)
A bientôt
JP
jptrol 
______________________________________________
			
						______________________________________________
- 
				franfranky
- G5 optimiseur 
- Messages : 369
- Enregistré le : 09 déc. 2013, 11:40
Re: Micro tweed deluxe
Tiens je viens de me rendre compte d'un truc: je trouvais que mon ampli manquait un peu de brillance, tona a fond, bright cap...rien n'y fesait!
Passage a l'oscilo et le je me rend compte d'un truc: l'implantaion du potard de volume du 5e3 fait un jolie passe bas! Le volume n'est pas monté en pont diviseur mais à l'envers. Le curseur du potard sert d'entrée et non de sortie. Du coup le coté de la piste qui conduit le signal s'additionne avec la resistance de grille (j'ai mis des 220k pour séparer les canaux) et bim! Effet de miller (potard de 1meg + 220k bonjour les dégats). A partir de 1kHz le signale est attenué de manière assez importante. Ce qui est bizare c'est que l'ajout d'une treble cap (500pf) sur le potard de gain n'y fait pas grand chose (toujours de la perte).
J'ai basculé sur le schema du 6G3 (deluxe brownface) et la ça change tout, je retrouve de la brillance.
Bref quand on crois que c'est terminé ça recommence...
			
			
									
						
										
						Passage a l'oscilo et le je me rend compte d'un truc: l'implantaion du potard de volume du 5e3 fait un jolie passe bas! Le volume n'est pas monté en pont diviseur mais à l'envers. Le curseur du potard sert d'entrée et non de sortie. Du coup le coté de la piste qui conduit le signal s'additionne avec la resistance de grille (j'ai mis des 220k pour séparer les canaux) et bim! Effet de miller (potard de 1meg + 220k bonjour les dégats). A partir de 1kHz le signale est attenué de manière assez importante. Ce qui est bizare c'est que l'ajout d'une treble cap (500pf) sur le potard de gain n'y fait pas grand chose (toujours de la perte).
J'ai basculé sur le schema du 6G3 (deluxe brownface) et la ça change tout, je retrouve de la brillance.
Bref quand on crois que c'est terminé ça recommence...
Re: Micro tweed deluxe
C'est curieux ton histoire. Je doute que l'effet Miller puisse expliquer le phénomène. À mon avis, il y a autre chose (erreur de câblage par exemple).
			
			
									
						
										
						- 
				franfranky
- G5 optimiseur 
- Messages : 369
- Enregistré le : 09 déc. 2013, 11:40
Re: Micro tweed deluxe
oué je vais remettre mon proto au propre (ça commence à devenir le carnage...) et refaire quelques mesures.
Concrètement pour 10V en sortie de ma lampe V1 (mesure prise sur le condo de liaison) j'avais 7V sur la grille de V2 entre 200Hz et 800Hz, 5.8V à 1kHz, 5.2 à 2kHz, 4v à 5 kHz, 2.8V à 10kHz... d'où mon questionnement.
En modifiant le volume sur le schéma du 6G3 je perd en gain pour 10V en sortie de V1 => 2,4V entre 200Hz et 10kHz. donc une réponse assez constante.
EDIT: grosse refonte du projet.
- suppression du double volume/tone pour un simple volume/tone commun
- ajout d'un rotocontacteur 3P pour avoir les combinaisons suivantes:
- IN => 12AU7 => volume/tone => 12AX7 => PI (son clean)
- IN => 12AX7 => volume/tone => 12AX7 => PI (son crunch/OD)
- IN =>12AU7=> 12AX7 => volume/tone => 12AX7 => PI (son Lead)
ça marche plutôt bien (je n'ai qu'un rotocontacteur 2 pôles sous la mains donc c'est un peu Olé Olé niveau cheminement du signal) mais ça part en oscillation sur la position lead quand je pousse le gain et la tona au delà du dernier quart des potards (je soupçonne ma déphaseuse...).
Au finale cette solution est la plus versatile:
- 3 positions de gain (du clean à la disto tranchantes)
- je conserve le grain du 5E3 en clean et crunch tout en ayant une belle disto bien propre en lead (condo de liaison abaissé à 500pF sur cette position pour limiter la bouillasse).
- je limite fortement les réglage (3 potards, un sélecteur et c'est tout)
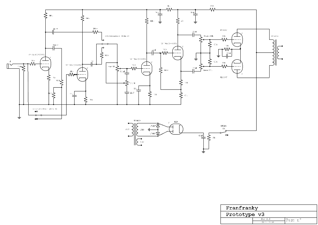
Ci -joint le schéma du montage. J'ai homis le circuit de chauffage (élévation de la tension de chauffage de ref à 15v et ajout de 2 résistances de 220R pour limiter le bruit). ça marche nickel!
Une idée me grattouille: ajouter un bout de réverb, toujours dans un optique minimaliste, sans transfo et sans devoir ajouter deux lampes (donc max deux triodes en plus). J'ai vue qu'il était possible de chopper le signal sur le secondaire du transfo de sortie pour alimenter directement un tank de reverb avant de réinjecter ça avant la déphaseuse avec un étage de gain (foldback reverb). je me demandais aussi si il n'était pas simplement possible de chopper le signal avant la déphaseuse, passer pas un montage cathodyne pour attaquer le tank de reverb en basse impédance, récupérer le signal en sortie via un étage de gain et rebalancer ça à l'entrée de la déphaseuse?
Sinon test hp effectué!
- eminence ragin cajun: grosse deception! C'est raide, trés medium et crincrin. Pas du tout fin, un son rapeux et agressif. Les 101db de sensibilité? Bof bof ça ne se sent pas des masses... les basses sont en retrait par rapport au medium et pas super precise (c'est boueux). niveau dynamique c'est assez plat, ça sonne stérile. Ça ne match pas et à 95€ ça fait mal aux fesses! Retour chez thomann hélico!
- jensen c10q: petit hp italien a 35 balles. Là ça colle! Sonorité trés cristalline, j'avais peur d'une maré d'aigu criard mais non. Certe c'est un hp trés brillant mais pas criard. Etrangement les basses sont mieux définit, rondes assez compressées mais bien presentes. La sensibilité donnée est de 94,5db mais face au ragin cajun la différence n'est pas si flagrante (un poil moins de volume mais c'est subtile).
Bref c'est limpide, equilibré et ça sonne et pour le prix c'est tout bon.
Je pense que le RC est un poil surestimé, surtout sur sa sensibilité, les 6db d'écart avec le jensen ne sont clairement pas là. J'ai un man o war (12 pouces 102db) et la difference est clairement audible au niveau de la puissance.
En tout cas bonne surprise côté jensen, surtout que le prix de leurs hp est super attractif. La serie MOD meriterait d'être testée.
			
			
									
						
										
						Concrètement pour 10V en sortie de ma lampe V1 (mesure prise sur le condo de liaison) j'avais 7V sur la grille de V2 entre 200Hz et 800Hz, 5.8V à 1kHz, 5.2 à 2kHz, 4v à 5 kHz, 2.8V à 10kHz... d'où mon questionnement.
En modifiant le volume sur le schéma du 6G3 je perd en gain pour 10V en sortie de V1 => 2,4V entre 200Hz et 10kHz. donc une réponse assez constante.
EDIT: grosse refonte du projet.
- suppression du double volume/tone pour un simple volume/tone commun
- ajout d'un rotocontacteur 3P pour avoir les combinaisons suivantes:
- IN => 12AU7 => volume/tone => 12AX7 => PI (son clean)
- IN => 12AX7 => volume/tone => 12AX7 => PI (son crunch/OD)
- IN =>12AU7=> 12AX7 => volume/tone => 12AX7 => PI (son Lead)
ça marche plutôt bien (je n'ai qu'un rotocontacteur 2 pôles sous la mains donc c'est un peu Olé Olé niveau cheminement du signal) mais ça part en oscillation sur la position lead quand je pousse le gain et la tona au delà du dernier quart des potards (je soupçonne ma déphaseuse...).
Au finale cette solution est la plus versatile:
- 3 positions de gain (du clean à la disto tranchantes)
- je conserve le grain du 5E3 en clean et crunch tout en ayant une belle disto bien propre en lead (condo de liaison abaissé à 500pF sur cette position pour limiter la bouillasse).
- je limite fortement les réglage (3 potards, un sélecteur et c'est tout)
Ci -joint le schéma du montage. J'ai homis le circuit de chauffage (élévation de la tension de chauffage de ref à 15v et ajout de 2 résistances de 220R pour limiter le bruit). ça marche nickel!
Une idée me grattouille: ajouter un bout de réverb, toujours dans un optique minimaliste, sans transfo et sans devoir ajouter deux lampes (donc max deux triodes en plus). J'ai vue qu'il était possible de chopper le signal sur le secondaire du transfo de sortie pour alimenter directement un tank de reverb avant de réinjecter ça avant la déphaseuse avec un étage de gain (foldback reverb). je me demandais aussi si il n'était pas simplement possible de chopper le signal avant la déphaseuse, passer pas un montage cathodyne pour attaquer le tank de reverb en basse impédance, récupérer le signal en sortie via un étage de gain et rebalancer ça à l'entrée de la déphaseuse?
Sinon test hp effectué!
- eminence ragin cajun: grosse deception! C'est raide, trés medium et crincrin. Pas du tout fin, un son rapeux et agressif. Les 101db de sensibilité? Bof bof ça ne se sent pas des masses... les basses sont en retrait par rapport au medium et pas super precise (c'est boueux). niveau dynamique c'est assez plat, ça sonne stérile. Ça ne match pas et à 95€ ça fait mal aux fesses! Retour chez thomann hélico!
- jensen c10q: petit hp italien a 35 balles. Là ça colle! Sonorité trés cristalline, j'avais peur d'une maré d'aigu criard mais non. Certe c'est un hp trés brillant mais pas criard. Etrangement les basses sont mieux définit, rondes assez compressées mais bien presentes. La sensibilité donnée est de 94,5db mais face au ragin cajun la différence n'est pas si flagrante (un poil moins de volume mais c'est subtile).
Bref c'est limpide, equilibré et ça sonne et pour le prix c'est tout bon.
Je pense que le RC est un poil surestimé, surtout sur sa sensibilité, les 6db d'écart avec le jensen ne sont clairement pas là. J'ai un man o war (12 pouces 102db) et la difference est clairement audible au niveau de la puissance.
En tout cas bonne surprise côté jensen, surtout que le prix de leurs hp est super attractif. La serie MOD meriterait d'être testée.
- Lemontheo
- G5 Team 
- Messages : 1810
- Enregistré le : 21 janv. 2011, 1:00
- Localisation : Rouen
- Contact :
Re: Micro tweed deluxe
ça a l'air vraiment cool la 6SN7 en PP...
Pour la réverb, j'ai déjà vu un montage avec CF pour driver le tank directement, avec une 12DW7 si je ne m'abuse....
			
			
									
						
										
						Pour la réverb, j'ai déjà vu un montage avec CF pour driver le tank directement, avec une 12DW7 si je ne m'abuse....
- 
				franfranky
- G5 optimiseur 
- Messages : 369
- Enregistré le : 09 déc. 2013, 11:40
Re: Micro tweed deluxe
Oui ça rends assez bien! Je revois l'étage de puissance, je sors actuellement 4w en clean ( mesuré a l'oscillo) avec 350v à l'anode, 22,5k en primaire et -13v de bias. Je vais tester un OT hammond 125C pour passer de 22,5k a 17,8k en primaire, je devrais avoisinner les 7w. En tout cas l'étage de puissance sature trés peu, ça laisse une belle reserve.
J'ai aussi un nouveau hp qui arrive: jensen falcon 10. Proche du c10q avec un cone different pour plus de basse et des aigus plus doux.
			
			
									
						
										
						J'ai aussi un nouveau hp qui arrive: jensen falcon 10. Proche du c10q avec un cone different pour plus de basse et des aigus plus doux.
Re: Micro tweed deluxe
7 Watts ? Pas mal...
... et à part ça, j'ai apprécié ton reportage sur les haut-parleurs. Pour l'Eminence, je pense il faudrait comparer avec un HP rodé. Je ne suis pas surpris que le HP soit très raide, sorti de caisse, du peu que je peux en entendre sur les vidéos de démo trouvées ici ou là. Une fois rodé, ça me parait tout de même assez convaincant, par contre. C'est le budget que je n'ai pas, en revanche. Du coup, je regarde chez les Jensen, et là...
... ton Jensen, tu es sûr que c'est un C10Q que tu as "eu" pour 35 ?
Parce qu'à moins qu'il soit tombé du camion, celui qui vaut 35 € c'est plutôt le C10R et si tu as une filière (fiable) pour acheter des C10Q à 35€, tu m'intéresses
			
			
									
						
										
						... et à part ça, j'ai apprécié ton reportage sur les haut-parleurs. Pour l'Eminence, je pense il faudrait comparer avec un HP rodé. Je ne suis pas surpris que le HP soit très raide, sorti de caisse, du peu que je peux en entendre sur les vidéos de démo trouvées ici ou là. Une fois rodé, ça me parait tout de même assez convaincant, par contre. C'est le budget que je n'ai pas, en revanche. Du coup, je regarde chez les Jensen, et là...
... ton Jensen, tu es sûr que c'est un C10Q que tu as "eu" pour 35 ?
Parce qu'à moins qu'il soit tombé du camion, celui qui vaut 35 € c'est plutôt le C10R et si tu as une filière (fiable) pour acheter des C10Q à 35€, tu m'intéresses

- 
				franfranky
- G5 optimiseur 
- Messages : 369
- Enregistré le : 09 déc. 2013, 11:40
Re: Micro tweed deluxe
37€50 exactement 
https://www.jukebox-revival.eu/staging/c10q.html
D'ailleurs leur c10r est au même prix
Oui le rodage doit jouer mais en comparant les 2 HP neufs le RC de chez eminence a un couleur trés particulière. Il n'est pas reputé pour être doux et fin, c'est plutot aggressif et medium. Pas mal d'utilisateurs sur des forum ne le recommande pas pour du clean typé fender en raison de ce manque de finesse. comparé au jensen y'a pas photo (les 2 hp sont neufs).
En tout cas le c10q s'améliore avec les heures de jeu qui s'accumulent, les basses ressortent de mieux en mieux et les aigus s'équilibrent. Le son s'ouvre peu a peu...Un bonheur en clean! les disto sortent aussi de mieux en mieux.
J'attend le falcon 10 avec impatience pour voir!
Sinon pour les 7 watts j'attends d'avoir le transfo hammond pour mesurer ce que ça donne mais ça serait une bonne surprise. La 6SN7 est donnée pour 5w par triode mais 7,5w pour les deux (dissipation limitée par la proximité des deux anodes). Vu la construction du tube de chez JJ (renfort sur les mica, verre aussi large que sur un el34) je me demande si on ne peut pas pousser un peux plus. Actuellement je sature au dela de 4w (9v de tension aux borne de ma dummy box de 9,7 ohms) mais mon OT fait 4w donc possible que le transfo arrive a saturation.
			
			
									
						
										
						https://www.jukebox-revival.eu/staging/c10q.html
D'ailleurs leur c10r est au même prix
Oui le rodage doit jouer mais en comparant les 2 HP neufs le RC de chez eminence a un couleur trés particulière. Il n'est pas reputé pour être doux et fin, c'est plutot aggressif et medium. Pas mal d'utilisateurs sur des forum ne le recommande pas pour du clean typé fender en raison de ce manque de finesse. comparé au jensen y'a pas photo (les 2 hp sont neufs).
En tout cas le c10q s'améliore avec les heures de jeu qui s'accumulent, les basses ressortent de mieux en mieux et les aigus s'équilibrent. Le son s'ouvre peu a peu...Un bonheur en clean! les disto sortent aussi de mieux en mieux.
J'attend le falcon 10 avec impatience pour voir!
Sinon pour les 7 watts j'attends d'avoir le transfo hammond pour mesurer ce que ça donne mais ça serait une bonne surprise. La 6SN7 est donnée pour 5w par triode mais 7,5w pour les deux (dissipation limitée par la proximité des deux anodes). Vu la construction du tube de chez JJ (renfort sur les mica, verre aussi large que sur un el34) je me demande si on ne peut pas pousser un peux plus. Actuellement je sature au dela de 4w (9v de tension aux borne de ma dummy box de 9,7 ohms) mais mon OT fait 4w donc possible que le transfo arrive a saturation.
Re: Micro tweed deluxe
Merci pour le lien   
 
J'ai un Jensen C8R sur un micro-ampli à base de LM386 et je dirai qu'il fait parfaitement la blague (à la limite de la caricature), mais il ne faut pas écouter les vidéos de haut parleur de ce type (R) un peu poussés dans leur retranchements 
 
A l'inverse, c'est assez flagrant sur les vidéos que l'Eminence est un HP très (très) solide, qui encaisse.
Après le Q, je ne sais pas, même si à ce prix là c'est assez tentant. Jusque-là, j'étais pas mal tenté par le Chigago/Mod 50W - pour 42€, environ, chez Banzai, mais là, du coup, j'hésite.
Surtout que du peu que j'en ai vu/entendu, le Falcon est très tentant, aussi - effectivement...
			
			
									
						
										
						 
 J'ai un Jensen C8R sur un micro-ampli à base de LM386 et je dirai qu'il fait parfaitement la blague (à la limite de la caricature), mais il ne faut pas écouter les vidéos de haut parleur de ce type (R) un peu poussés dans leur retranchements
 
 A l'inverse, c'est assez flagrant sur les vidéos que l'Eminence est un HP très (très) solide, qui encaisse.
Après le Q, je ne sais pas, même si à ce prix là c'est assez tentant. Jusque-là, j'étais pas mal tenté par le Chigago/Mod 50W - pour 42€, environ, chez Banzai, mais là, du coup, j'hésite.
Surtout que du peu que j'en ai vu/entendu, le Falcon est très tentant, aussi - effectivement...
- 
				franfranky
- G5 optimiseur 
- Messages : 369
- Enregistré le : 09 déc. 2013, 11:40
Re: Micro tweed deluxe
J'avais pensé au 8 pouces mais le rendement est plutot light.
La serie MOD (chicago outre atlantique) a plutot bonne presse sur les reviews du net. A priori c'est plutot polyvalent (passe bien en clean comme en disto) pour un prix on ne peux plus serré, puis ça reste du made in Italy (ce qui laisse a penser qu'un celestion chinois a 100€ doit dégager une sacrée marge sur le prix de vente).
Sinon entre le c10Q et le c10R c'est surtout la taille de l'aimant et la puissance admissible qui change. Pas sur que la différence entre les 2 hp soit flagrante.
J'avais egalement visée le legend 1058 ou le copperhead de chez Eminence pour mon combo mais les soundclips m'avaient moins convaincu.
EDIT: un petit soucis est apparu sur mon ampli depuis le debut de la semaine. Au 1er allumage chaque jours j'ai un plop accompagné d'un hum lorsque je bascule le standby pour allumer l'ampli. Il fonctionne mais j'ai du hum... j'éteind, je rallume et là ça roule, plus de plop plus de hum. , même en eteignant et rallumant. Le lendemain rebelote...
Une idée de ce type de syndrome?
			
			
									
						
										
						La serie MOD (chicago outre atlantique) a plutot bonne presse sur les reviews du net. A priori c'est plutot polyvalent (passe bien en clean comme en disto) pour un prix on ne peux plus serré, puis ça reste du made in Italy (ce qui laisse a penser qu'un celestion chinois a 100€ doit dégager une sacrée marge sur le prix de vente).
Sinon entre le c10Q et le c10R c'est surtout la taille de l'aimant et la puissance admissible qui change. Pas sur que la différence entre les 2 hp soit flagrante.
J'avais egalement visée le legend 1058 ou le copperhead de chez Eminence pour mon combo mais les soundclips m'avaient moins convaincu.
EDIT: un petit soucis est apparu sur mon ampli depuis le debut de la semaine. Au 1er allumage chaque jours j'ai un plop accompagné d'un hum lorsque je bascule le standby pour allumer l'ampli. Il fonctionne mais j'ai du hum... j'éteind, je rallume et là ça roule, plus de plop plus de hum. , même en eteignant et rallumant. Le lendemain rebelote...
Une idée de ce type de syndrome?
Re: Micro tweed deluxe
Alors là tu vois l'exemple type du gars qui n'y connait rien et qui veut ramener sa fraise -
(moi :) je dirais que tu as une instabilité qui se crée au chargement des condensateurs de filtrage. Quand tu rallumes ils sont chargés donc l'instabilité ne se re-installe pas. Pour ce qui est de la cause de l'instabilité là, par contre...
...ou là aussi, peut-être (je n'y connais rien ;-)
			
			
									
						
										
						(moi :) je dirais que tu as une instabilité qui se crée au chargement des condensateurs de filtrage. Quand tu rallumes ils sont chargés donc l'instabilité ne se re-installe pas. Pour ce qui est de la cause de l'instabilité là, par contre...
...ou là aussi, peut-être (je n'y connais rien ;-)
- 
				franfranky
- G5 optimiseur 
- Messages : 369
- Enregistré le : 09 déc. 2013, 11:40
Re: Micro tweed deluxe
le soucis provient certainement de l'alim ou du tube de puissance (le hum est indépendant de mon master volume qui est juste avant la résistance de grille de la 6SN7).
Soit une soudure foireuse, soit un condo ( bizarre car aucun soucis il y a quelque jour), soit la 6SN7 qui déconne.
Je vais tenter avec une 6SN7 Electro harmonix pour voir d'où vient le souci, je verrais les condo ensuite.
EDIT: problème résolu, une soudure pas bien belle qui devait merdouiller...
Sinon j'ai remplacé mes condo mkt1813 (polyester métallisé) par des 225P (polyester+ film alu) pour voir. Ouef, il y a une très légère différence dans les aigus j'ai l'impression mais je suppute un effet psychologique...en tout cas ça confirme le principe selon lequel je n'irais pas mettre 5€ dans un Sozo.
Le transfo hammond et le HP arrive ce soir, le cab est en cours de réalisation: Et le voila avec la finition
			
			
									
						
										
						Soit une soudure foireuse, soit un condo ( bizarre car aucun soucis il y a quelque jour), soit la 6SN7 qui déconne.
Je vais tenter avec une 6SN7 Electro harmonix pour voir d'où vient le souci, je verrais les condo ensuite.
EDIT: problème résolu, une soudure pas bien belle qui devait merdouiller...
Sinon j'ai remplacé mes condo mkt1813 (polyester métallisé) par des 225P (polyester+ film alu) pour voir. Ouef, il y a une très légère différence dans les aigus j'ai l'impression mais je suppute un effet psychologique...en tout cas ça confirme le principe selon lequel je n'irais pas mettre 5€ dans un Sozo.
Le transfo hammond et le HP arrive ce soir, le cab est en cours de réalisation: Et le voila avec la finition
- McColson
- Admin du site 
- Messages : 8030
- Enregistré le : 07 nov. 2004, 1:00
- Localisation : La Celle sur Morin
- Contact :
Re: Micro tweed deluxe
Wahoo ! Très joli le cabinet !
			
			
									
						
										
						- bilbo_moria
- Don Bilbo de la Vega
- Messages : 7460
- Enregistré le : 15 déc. 2004, 1:00
- Localisation : Tinteniac (35)
Re: Micro tweed deluxe
Yep joli le cab. Le CP semble de bonne qualité, la difficulté étant de ne pas en exploser des bouts quand on passe la défonceuse pour faire l'arrondi ...
			
			
									
						
										
						





 ..::
 ..:: 