Push-pull de cascodes
- bilbo_moria
- Don Bilbo de la Vega
- Messages : 7460
- Enregistré le : 15 déc. 2004, 1:00
- Localisation : Tinteniac (35)
Re: Push-pull de cascodes
Tiens, un peu comme un cheveu sur la soupe ... faudra pas oublier d'étudier le chauffage et voir s'il convient d'en élever le potentiel afin de ne pas faire péter les 12AU7 ...
- Lemontheo
- G5 Team

- Messages : 1810
- Enregistré le : 21 janv. 2011, 1:00
- Localisation : Rouen
- Contact :
Re: Push-pull de cascodes
Pas faux, je n'y avais pas encore pensé...
JJ donne 180V pour Uk/f, dpnc normalement, on est largement bon car le montage doit envoyer moins de 100V. Peut-être installer un "arc protection avec une R et une diode en série??
JJ donne 180V pour Uk/f, dpnc normalement, on est largement bon car le montage doit envoyer moins de 100V. Peut-être installer un "arc protection avec une R et une diode en série??
- chanmix51
- G5 optimiseur

- Messages : 462
- Enregistré le : 14 févr. 2013, 12:46
- Localisation : Nantes (44)
Re: Push-pull de cascodes
Hello,
Dans un montage cascode, la triode du dessus est fixée à un potentiel donné via la g1. Si tu es dans les spécifications de la DS concernant le chauffage, ça devrait passer car Vfk devrait peu bouger. Le problème n'est pas tant de créer des arcs mais de créer une diode entre le filament et la cathode ( ça fait bzzzz dans les enceintes
)
Amicalement,
Grégoire
Dans un montage cascode, la triode du dessus est fixée à un potentiel donné via la g1. Si tu es dans les spécifications de la DS concernant le chauffage, ça devrait passer car Vfk devrait peu bouger. Le problème n'est pas tant de créer des arcs mais de créer une diode entre le filament et la cathode ( ça fait bzzzz dans les enceintes
Amicalement,
Grégoire
- Lemontheo
- G5 Team

- Messages : 1810
- Enregistré le : 21 janv. 2011, 1:00
- Localisation : Rouen
- Contact :
Re: Push-pull de cascodes
Oui, merci, je viens de vérifier !

Je ne comprends pas ce que tu veux direchanmix51 a écrit :Le problème n'est pas tant de créer des arcs mais de créer une diode entre le filament et la cathode ( ça fait bzzzz dans les enceintes)
Re: Push-pull de cascodes
Eh bien je crois que l'idée c'est que du fait de l'importante tension présente à la cathode, et de par la proximité entre celle-ci et le filament - nécessaire par ailleurs au bon fonctionnement du tube -, la cathode se transforme du point de vue du filament en anode qui attire des électrons en provenance du filament chauffé (selon le même principe thermoïonique qui préside au fonctionnement du tube). On crée ainsi un courant entre filament et cathode selon le principe de la diode.
- Lemontheo
- G5 Team

- Messages : 1810
- Enregistré le : 21 janv. 2011, 1:00
- Localisation : Rouen
- Contact :
Re: Push-pull de cascodes
Merci Pote Gui pour la clarté de ton explication. Du coup je vois bien l'idée. Et en même temps, tout ça parait logique...
Donc d'après chanmix51, la tension alternative du chauffage risque de s'entendre
...
Quelle(s) précaution(s) dois-je prendre pour palier cet aspect négatif? Merci.
Donc d'après chanmix51, la tension alternative du chauffage risque de s'entendre
Quelle(s) précaution(s) dois-je prendre pour palier cet aspect négatif? Merci.
- Glomet
- G5 optimiseur

- Messages : 485
- Enregistré le : 12 mai 2011, 2:00
- Localisation : st thual (35)/ Rennes (35)
Re: Push-pull de cascodes
Très simple : au lieu de référencer tton chauffage à la masse, tu le référence à une haute tension, diminuant dès lors le problème de référencement et donc de la tension Vhk.
- Lemontheo
- G5 Team

- Messages : 1810
- Enregistré le : 21 janv. 2011, 1:00
- Localisation : Rouen
- Contact :
Re: Push-pull de cascodes
EDIT
Il y a des fois, je n'ai vraiment pas les neurones en face des synapses...
Re: Push-pull de cascodes
Ce n'est qu'une question d'habitude; perso, comme c'est devenu un état permanent, je m'y suis très bien habitué!Il y a des fois, je n'ai vraiment pas les neurones en face des synapses...
- Lemontheo
- G5 Team

- Messages : 1810
- Enregistré le : 21 janv. 2011, 1:00
- Localisation : Rouen
- Contact :
Re: Push-pull de cascodes
EDIT
Je viens de réaliser que dans les cathodes suiveuses de nos chers Marshall, la tension à la cathode était supérieure à 150V (ici moins de 100V) sans que ça pose de problème...
De plus, dans mon PP, je vais bénéficier de la CMRR, donc le moindre buzz d'une branche devrait s'annuler par le buzz de l'autre?
Donc je vais d'abord tester avec une référencement à la masse, et je verrais...
- bilbo_moria
- Don Bilbo de la Vega
- Messages : 7460
- Enregistré le : 15 déc. 2004, 1:00
- Localisation : Tinteniac (35)
Re: Push-pull de cascodes
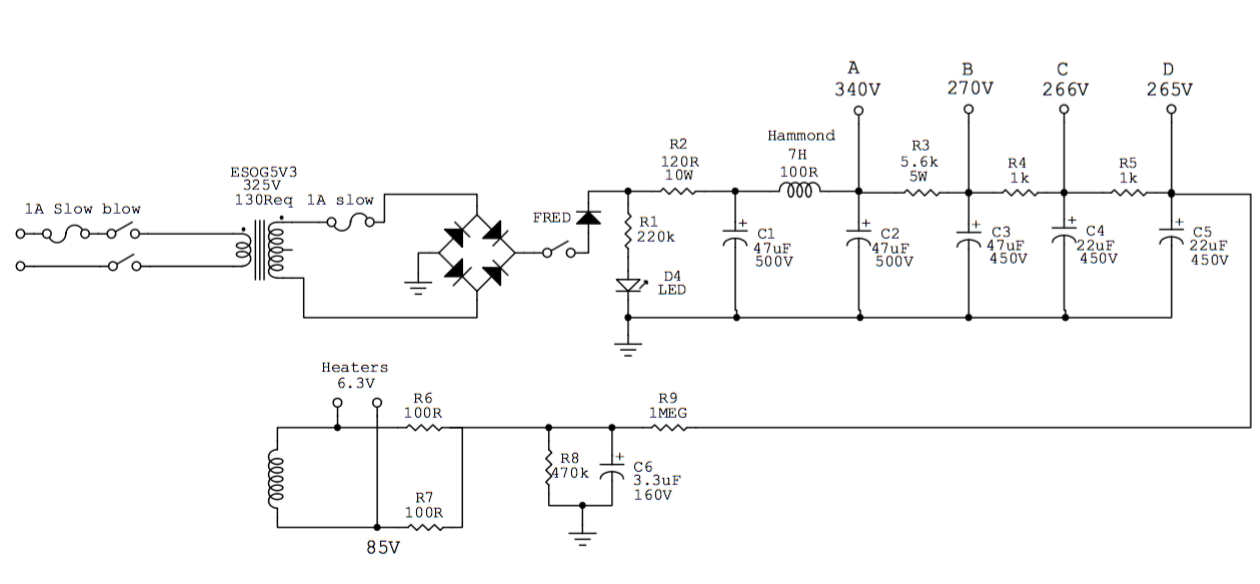
Théo, si tu changes d'avis concernant la tension de ref du chauffage : il suffit d'un pont diviseur et d'une capa, comme sur le schéma qui suit (pour illustrer ...) :
- bilbo_moria
- Don Bilbo de la Vega
- Messages : 7460
- Enregistré le : 15 déc. 2004, 1:00
- Localisation : Tinteniac (35)
Re: Push-pull de cascodes
Yep, complètement !!!
- Lemontheo
- G5 Team

- Messages : 1810
- Enregistré le : 21 janv. 2011, 1:00
- Localisation : Rouen
- Contact :
Re: Push-pull de cascodes
Salut,
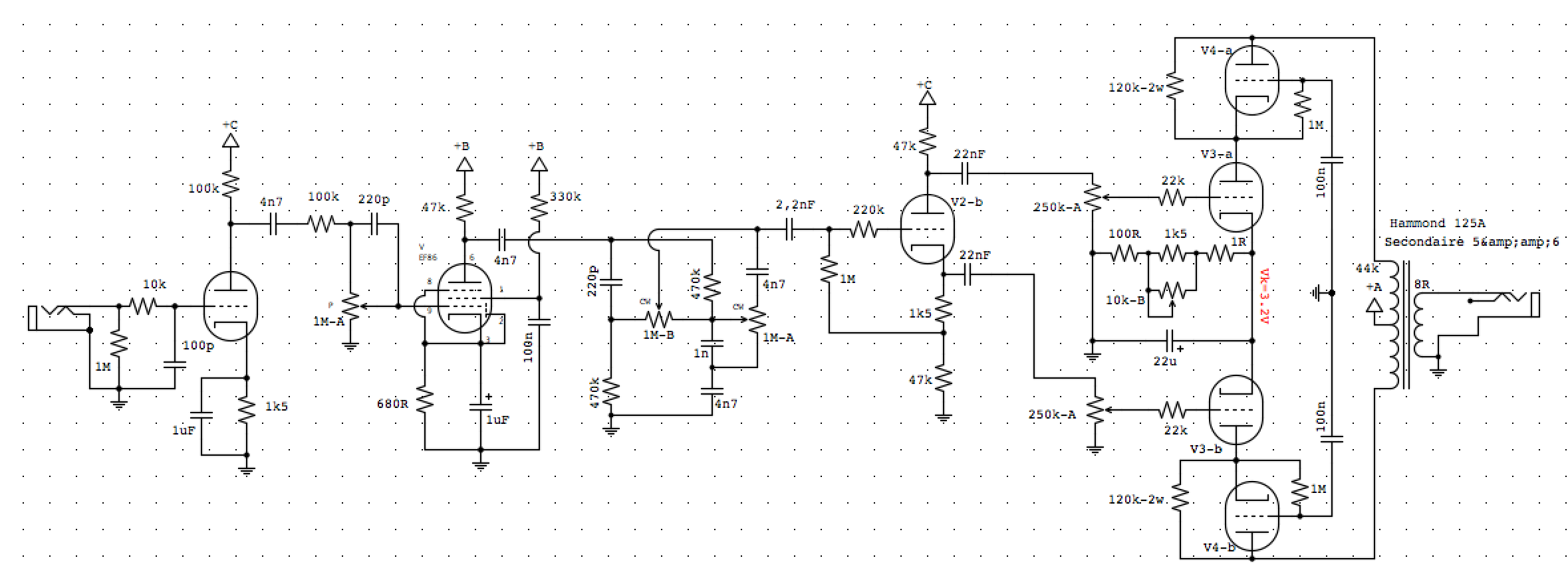
j'ai pondu un schéma de l'ampli au complet (l'alim n'y est pas représentée, mais est identique à celle du G1V3). Je reste donc sur une typologie avec EF86 (vous remarquerez que l'on est assez proche du schéma que j'ai fait pour ChopSauce), avec un Tone Stack (TS) façon tilt+Mid cut.
Je pense déjà baisser le condo de découplage de g2 de la EF86.
De plus, si le TS perd trop d'aigües de part l'impédance de sortie de 47k de la EF86, je mettrais un lnd150 en "DC cathode follower", pour tester tout ça (comme sur le JCM1 de Marshall !)
Je suis à vous pour les ajustements ou erreurs que j'ai laissé passé
j'ai pondu un schéma de l'ampli au complet (l'alim n'y est pas représentée, mais est identique à celle du G1V3). Je reste donc sur une typologie avec EF86 (vous remarquerez que l'on est assez proche du schéma que j'ai fait pour ChopSauce), avec un Tone Stack (TS) façon tilt+Mid cut.
Je pense déjà baisser le condo de découplage de g2 de la EF86.
De plus, si le TS perd trop d'aigües de part l'impédance de sortie de 47k de la EF86, je mettrais un lnd150 en "DC cathode follower", pour tester tout ça (comme sur le JCM1 de Marshall !)
Je suis à vous pour les ajustements ou erreurs que j'ai laissé passé
- Glomet
- G5 optimiseur

- Messages : 485
- Enregistré le : 12 mai 2011, 2:00
- Localisation : st thual (35)/ Rennes (35)
Re: Push-pull de cascodes
Si tu as du mal a trouver des lnd150, tu peux utiliser n'importe quel MOSFET (genre si t'as déjà des IRF en stock c'est bon)
Mais sinon, ça peut être une idée pour optimiser le système à pas cher
Mais sinon, ça peut être une idée pour optimiser le système à pas cher
