ampli push pull 100w basse (du mieux....prise de tension mais toujours pas de son)!!!!

Pour réparer ou rénover un ampli qui n'est pas issu du site.
Avatar du membre
garren28
G5 constructeur
G5 constructeur
Messages : 68
Enregistré le : 21 août 2009, 2:00
Localisation : chartres

Re: un doute sur le brochage des grilles d'une kt88

Message non lu par garren28 »

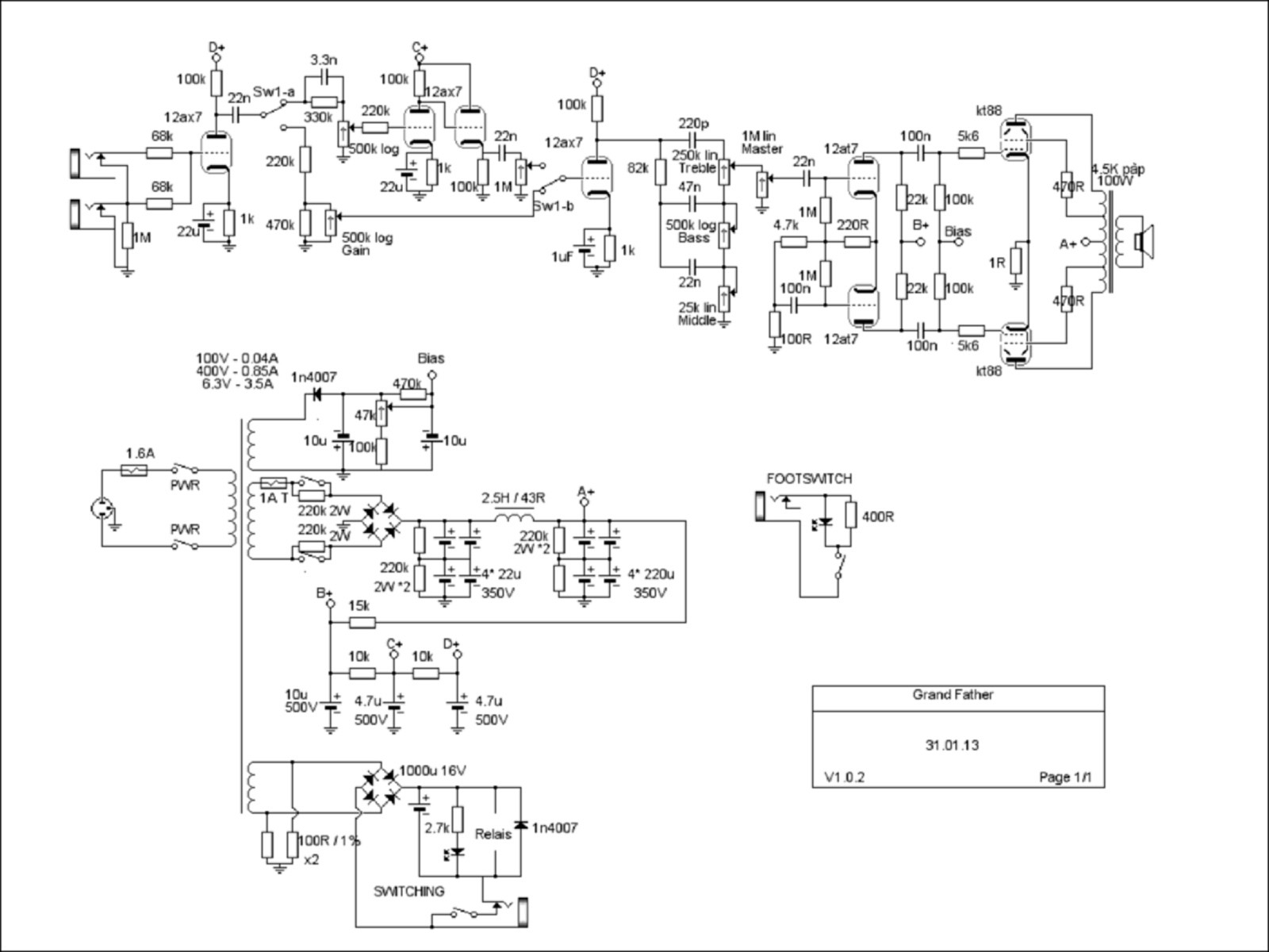
merci pour le coup de main
voici le schéma
file.php.jpg
Avatar du membre
garren28
G5 constructeur
G5 constructeur
Messages : 68
Enregistré le : 21 août 2009, 2:00
Localisation : chartres

Re: un doute sur le brochage des grilles d'une kt88

Message non lu par garren28 »

bilbo_moria a écrit :SI les tubes sont présents (et selon la position du standby dans le schéma), les condos d’alim se vident, c’est normal.
Vérifie le câblage, notamment autour de la self et si ça te paraît correct, tu peux tenter de mesurer les tensions sans les tubes ...
même si l'inductance à plus que chauffé ?
Avatar du membre
bilbo_moria
Don Bilbo de la Vega
Messages : 7492
Enregistré le : 15 déc. 2004, 1:00
Localisation : Tinteniac (35)

Re: un doute sur le brochage des grilles d'une kt88

Message non lu par bilbo_moria »

Elle est sensée tenir combien de mA, ta self (300mA, au pif ?) ?
Tu peux peut-être la dessouder et mesurer la résistance (voir si elle a fondue ou non ...)
Si elle semble correcte, il faudrait « désolidariser » la partie alim de la partie « audio » et mesurer les tensions (en gros, on va trouver la même tension partout sur le rail d’alim, sans consommation de tubes i.e. en A+, B+ etc).
Ensuite, faudrait reconnecter l’alim à la partie audio, sans tube, et mesurer à nouveau (des fois qu’il y ait une consommation anormale dans la partie audio, mauvaise liaison, pseudo court-jus etc.)
Avatar du membre
vitriol82
G5 Team
G5 Team
Messages : 7086
Enregistré le : 25 août 2005, 2:00
Contact :

Re: un doute sur le brochage des grilles d'une kt88

Message non lu par vitriol82 »

Je déconseille vivement le test sans lampes
Si en amont de l'alim on a un montage en série//parallèle de condos pour avoir 700Vdc de tension de service, celle ci peut nuire gravement à la santé des capas de 500Vdc montées en solos à partir de B+

C'est ce genre de montage que je trouve pénible, ce n'est pas "safe"

Il faudrait connaitre les caractéristiques de la self, du transfo d'alim et de la polarisation de l'étage de puissance, ensuite on peut voir ce qu'il ne va pas.
- Déjà 22µ en amont de la self, pas suffisamment de courant pouvant être fourni pour ce type d'étage (I ond dans les datasheets)
Si tu veux voir des bleus gagner, regardes Avatar :-)
Avatar du membre
garren28
G5 constructeur
G5 constructeur
Messages : 68
Enregistré le : 21 août 2009, 2:00
Localisation : chartres

Re: un doute sur le brochage des grilles d'une kt88

Message non lu par garren28 »

l inductance est une hammond 159t
2.5H
43 R
300 mA
je suis en train de vérifier la partie alim et je n'ai pas trouvé d'erreur de câblage ,ni de condo à l'envers(je l'aurai vite compris)...
j'ai mesuré l inductance elle fait 40 ohms.
après là ou j'ai un doute c'est que je n'avais pas mit l'enroulement secondaire à la masse donc le jus qui partait du A+ vers le primaire du transfo de sortie ne pouvait pas sortir quelque part ?
sinon quand j'ai essayé hier lorsque que j'ai enclenché le standby by les kt88 étaient rouge vives et impossible d'y toucher apparemment le verre pourrait monter à plus de 100 degrés.
Avatar du membre
bilbo_moria
Don Bilbo de la Vega
Messages : 7492
Enregistré le : 15 déc. 2004, 1:00
Localisation : Tinteniac (35)

Re: un doute sur le brochage des grilles d'une kt88

Message non lu par bilbo_moria »

Si les KT88 étaient rouges vives (à ne pas confondre avec le rougeoiement normal du filament de chauffage), c’est que le bias était réglé trop chaud (ou pas réglé). Ce n’est pas bon pour les tubes ni pour le transfo de sortie, et peut-être une consommation anormalement haute des KT88 a fait chauffer la self.
Faudrait donc régler le bias avant tout (quitte à le mettre super froid, i.e. une valeur importante de tension de bias (en négatif)
Avatar du membre
vitriol82
G5 Team
G5 Team
Messages : 7086
Enregistré le : 25 août 2005, 2:00
Contact :

Re: un doute sur le brochage des grilles d'une kt88

Message non lu par vitriol82 »

250°C sur la surface la plus chaude du bulbe cf datasheet.

C'est quoi la pola du montage? Classe A/B fixed bias à 560V UL à 40% Raa=7k pour cracher 100W?
Ia 0 signal = 2 x50 mA
Ia max signal = 2 x 157 mA, faut quand même Vg1 à 140V => bias à 50 mA par tube
Si tu veux voir des bleus gagner, regardes Avatar :-)
Avatar du membre
garren28
G5 constructeur
G5 constructeur
Messages : 68
Enregistré le : 21 août 2009, 2:00
Localisation : chartres

Re: un doute sur le brochage des grilles d'une kt88

Message non lu par garren28 »

bilbo_moria a écrit :Si les KT88 étaient rouges vives (à ne pas confondre avec le rougeoiement normal du filament de chauffage), c’est que le bias était réglé trop chaud (ou pas réglé). Ce n’est pas bon pour les tubes ni pour le transfo de sortie, et peut-être une consommation anormalement haute des KT88 a fait chauffer la self.
Faudrait donc régler le bias avant tout (quitte à le mettre super froid, i.e. une valeur importante de tension de bias (en négatif)
ok pour le bias mais je ne peux le régler que si l'ampli fonctionne?
Avatar du membre
garren28
G5 constructeur
G5 constructeur
Messages : 68
Enregistré le : 21 août 2009, 2:00
Localisation : chartres

Re: un doute sur le brochage des grilles d'une kt88

Message non lu par garren28 »

vitriol82 a écrit :250°C sur la surface la plus chaude du bulbe cf datasheet.

C'est quoi la pola du montage? Classe A/B fixed bias à 560V UL à 40% Raa=7k pour cracher 100W?
Ia 0 signal = 2 x50 mA
Ia max signal = 2 x 157 mA, faut quand même Vg1 à 140V => bias à 50 mA par tube
je ne pourrai pas te repondre je tente de copier l'ampli de yeeppe (le grand father)
par contre c'est un bias ajustable
Avatar du membre
vitriol82
G5 Team
G5 Team
Messages : 7086
Enregistré le : 25 août 2005, 2:00
Contact :

Re: un doute sur le brochage des grilles d'une kt88

Message non lu par vitriol82 »

Ben avec ça on est bien avancé

Quel est le transfo de sortie?
Si tu veux voir des bleus gagner, regardes Avatar :-)
Avatar du membre
garren28
G5 constructeur
G5 constructeur
Messages : 68
Enregistré le : 21 août 2009, 2:00
Localisation : chartres

Re: un doute sur le brochage des grilles d'une kt88

Message non lu par garren28 »

c'est un hammond 1650R
après verif du câblage je viens de faire un test quand j'enclenche le stanby je me retrouve avec 1.5A sur un des deux fils de l'inductance pas de son et le transfo de sortie grogne ( j'ai pas insisté)
il faudrait que je puisse prendre différentes tension dans l'ampli mais si je laisse le transfo grogner comme ça il va claquer.
t'as pas une méthode parce que la je suis à cours d'idée ?


EDIT
le datasheet du transfo
1650r.png
Avatar du membre
McColson
Admin du site
Admin du site
Messages : 8070
Enregistré le : 07 nov. 2004, 1:00
Localisation : La Celle sur Morin
Contact :

Re: un doute sur le brochage des grilles d'une kt88

Message non lu par McColson »

Faut que tu ouvres un post dans la section debuggage. Essaye d'y joindre quelques photos de l'ampli. Et n'oublies pas de remettre toutes les infos utiles (cf post it de la section)
Avatar du membre
bilbo_moria
Don Bilbo de la Vega
Messages : 7492
Enregistré le : 15 déc. 2004, 1:00
Localisation : Tinteniac (35)

Re: un doute sur le brochage des grilles d'une kt88

Message non lu par bilbo_moria »

Zou ! Déplacé dans la section debuggage !
garren28 a écrit :
bilbo_moria a écrit :Si les KT88 étaient rouges vives (à ne pas confondre avec le rougeoiement normal du filament de chauffage), c’est que le bias était réglé trop chaud (ou pas réglé). Ce n’est pas bon pour les tubes ni pour le transfo de sortie, et peut-être une consommation anormalement haute des KT88 a fait chauffer la self.
Faudrait donc régler le bias avant tout (quitte à le mettre super froid, i.e. une valeur importante de tension de bias (en négatif)
ok pour le bias mais je ne peux le régler que si l'ampli fonctionne?
Regarde bien ton schéma : même quand le standby est mis (i.e. pas de HT sur les tubes), le chauffage est actif (normal, c’est le principe du standby ;-) ) et le bias est actif également.

Donc, imaginons que ce soit uniquement un prob de bias non réglé (et pas une c* ailleurs dans le montage, on en a tous fait et on continue allègrement à en faire) : tu peux allumer ton ampli, laisser le standby actif (pas de HT), mesurer la tension de bias en sortie de l’alim (jonction 470k / 10uF / wiper du potard de bias), régler comme un porc sur la plus grande valeur en tension du bias (en valeur absolue), i.e. -100V ou -120V, bref au taquet, puis virer le standby et observer ce qui se passe :
- Les kt88 continuent-elles à rougir comme des tomates ?
- Vérifier le courant dans la self (tu fais comment, d’ailleurs ?)
Avatar du membre
garren28
G5 constructeur
G5 constructeur
Messages : 68
Enregistré le : 21 août 2009, 2:00
Localisation : chartres

Re: un doute sur le brochage des grilles d'une kt88

Message non lu par garren28 »

bilbo_moria a écrit :Zou ! Déplacé dans la section debuggage !
garren28 a écrit :
bilbo_moria a écrit :Si les KT88 étaient rouges vives (à ne pas confondre avec le rougeoiement normal du filament de chauffage), c’est que le bias était réglé trop chaud (ou pas réglé). Ce n’est pas bon pour les tubes ni pour le transfo de sortie, et peut-être une consommation anormalement haute des KT88 a fait chauffer la self.
Faudrait donc régler le bias avant tout (quitte à le mettre super froid, i.e. une valeur importante de tension de bias (en négatif)
ok pour le bias mais je ne peux le régler que si l'ampli fonctionne?
Regarde bien ton schéma : même quand le standby est mis (i.e. pas de HT sur les tubes), le chauffage est actif (normal, c’est le principe du standby ;-) ) et le bias est actif également.

Donc, imaginons que ce soit uniquement un prob de bias non réglé (et pas une c* ailleurs dans le montage, on en a tous fait et on continue allègrement à en faire) : tu peux allumer ton ampli, laisser le standby actif (pas de HT), mesurer la tension de bias en sortie de l’alim (jonction 470k / 10uF / wiper du potard de bias), régler comme un porc sur la plus grande valeur en tension du bias (en valeur absolue), i.e. -100V ou -120V, bref au taquet, puis virer le standby et observer ce qui se passe :
- Les kt88 continuent-elles à rougir comme des tomates ?
- Vérifier le courant dans la self (tu fais comment, d’ailleurs ?)
je vais regarder pour la tension du bias
pour l intensité dans la self j'ai une pince ampèremétrique (je suis électricien de métier)
chose qui m intrigue aussi je mesure presque 5A sur l enroulement en 6.3 V a l allumage puis 4.6A apres environ 30 secondes.Le transfo grogne un peu il est fait pour délivrer 3.8A.
J ai peut etre bien fusillé les kt88 avec mon inversion mais j'ai un doute.
je regarde tout ça et je vous tiens au jus avec des photos
merci à vous
Avatar du membre
Glomet
G5 optimiseur
G5 optimiseur
Messages : 485
Enregistré le : 12 mai 2011, 2:00
Localisation : st thual (35)/ Rennes (35)

Re: un doute sur le brochage des grilles d'une kt88

Message non lu par Glomet »

Il y a un soucis sur le montage de switching : en référant à la masse tes 2 résistance (pour réduire le bruit sur les filaments), tu risque de court-circuiter le pont de diode, pas bon.
Techniquement, tu n'as pas besoin des résistances, si tu réfère ton pont de diode à la masse celui-ci va "équilibrer" les tension, bon c'est pas aussi chouette que les résistance mais ça passe. En plus, le relais va rajouter du courant en masse sur le chauffage à cause de la rectification, pas sur que ce soit une bonne idée pour le transfo ce montage ...
Répondre