Bon, ben, ils t’ont piqué ton idée
Projet GDWATT 20
- bilbo_moria
- Don Bilbo de la Vega
- Messages : 7492
- Enregistré le : 15 déc. 2004, 1:00
- Localisation : Tinteniac (35)
Re: Projet GDWATT 20
Excellent, le baffle WEM !
Bon, ben, ils t’ont piqué ton idée
Bon, ben, ils t’ont piqué ton idée
- tiennedubois
- G5 bidouilleur

- Messages : 41
- Enregistré le : 24 févr. 2014, 9:28
Re: Projet GDWATT 20
en tout cas c'est pas moi qui a copié
- tiennedubois
- G5 bidouilleur

- Messages : 41
- Enregistré le : 24 févr. 2014, 9:28
Re: Projet GDWATT 20
bonjour à tous
voila ou j'en suis petites modifs et corrections
les transfo pour l'alim un Hammond 370fx et sortie Hammond 1650F
Voila et bonne journée
voila ou j'en suis petites modifs et corrections
les transfo pour l'alim un Hammond 370fx et sortie Hammond 1650F
Voila et bonne journée
- Fichiers joints
-
- GDWATT20 rev3.pdf
- (50.95 Kio) Téléchargé 315 fois
- bilbo_moria
- Don Bilbo de la Vega
- Messages : 7492
- Enregistré le : 15 déc. 2004, 1:00
- Localisation : Tinteniac (35)
Re: Projet GDWATT 20
C’est gros, un 370FX pour cette application. Déjà, je pense que le 370EX serait suffisamment dimensionné (voire le 370DX ...)
Pour le transfo de sortie, perso je préfèrerais un 1645A (impédance moins élevée au primaire : 5000Ω)
Ensuite, ton alim ne va pas, il faut un truc du genre (cf l’image jointe, outil utilisé : PSUD, très utile ! )
Aux bornes de C1 : tension alim pour les anodes des EL84, en C2 : screen grid des EL84 etc.
Pour le transfo de sortie, perso je préfèrerais un 1645A (impédance moins élevée au primaire : 5000Ω)
Ensuite, ton alim ne va pas, il faut un truc du genre (cf l’image jointe, outil utilisé : PSUD, très utile ! )
Aux bornes de C1 : tension alim pour les anodes des EL84, en C2 : screen grid des EL84 etc.
- Fichiers joints
-
- Alim20W.PNG (8.65 Kio) Vu 7254 fois
Re: Projet GDWATT 20
Euh,.... il manque les current tap aux différents points de consommation
Mieux comme ça
Mieux comme ça
Si tu veux voir des bleus gagner, regardes Avatar 
- bilbo_moria
- Don Bilbo de la Vega
- Messages : 7492
- Enregistré le : 15 déc. 2004, 1:00
- Localisation : Tinteniac (35)
Re: Projet GDWATT 20
Oui, Jo, je les ai virés pour ne pas trop perturber le schéma, j’vais les rajouter (un poil au pif, mais ça donne déjà une idée)
EDIT : here it is.
C’est fait rapidement, j’ai un peu forcé sur les tensions au repos, mais je pense que ça reste en dépassement raisonnable par rapport aux 300V max des EL84, d’expérience. Sinon, quand on avoine, on perd quand même de la puissance car les tensions baissent notablement. Enfin, ça n’engage que moi, of course !
Par ailleurs, comme d’hab avec des EL84, on est plutôt à 15W qu’à 20W (pour 20W, il faut atteindre des tensions vraiment hors spec des EL84 ... certains le font allègrement, comme Peavey ou Marshall 20W dans le passé)
EDIT : here it is.
C’est fait rapidement, j’ai un peu forcé sur les tensions au repos, mais je pense que ça reste en dépassement raisonnable par rapport aux 300V max des EL84, d’expérience. Sinon, quand on avoine, on perd quand même de la puissance car les tensions baissent notablement. Enfin, ça n’engage que moi, of course !
Par ailleurs, comme d’hab avec des EL84, on est plutôt à 15W qu’à 20W (pour 20W, il faut atteindre des tensions vraiment hors spec des EL84 ... certains le font allègrement, comme Peavey ou Marshall 20W dans le passé)
- tiennedubois
- G5 bidouilleur

- Messages : 41
- Enregistré le : 24 févr. 2014, 9:28
Re: Projet GDWATT 20
Super Merci
je m'excuse pour mes ignorances c'est pas évident de penser à tout il ne suffit pas de pomper des schéma il faut aussi et surtout savoir adapter
encore Merci de votre aide, mais on va y arriver
et 15w ça c'est parfait ça doit déjà faire mal aux oreilles si ça fonctionne

je m'excuse pour mes ignorances c'est pas évident de penser à tout il ne suffit pas de pomper des schéma il faut aussi et surtout savoir adapter
encore Merci de votre aide, mais on va y arriver
et 15w ça c'est parfait ça doit déjà faire mal aux oreilles si ça fonctionne
- tiennedubois
- G5 bidouilleur

- Messages : 41
- Enregistré le : 24 févr. 2014, 9:28
Re: Projet GDWATT 20
quelle galère cette alim, je n'arrive pas à faire concorder un préampli pensé pour du 50w ou 100w et une partie puissance en 20w
les tensions de travail du dr504 sont à prendre en considération ou faut tout repenser et la ça devient hard pour moi
"Help"
les tensions de travail du dr504 sont à prendre en considération ou faut tout repenser et la ça devient hard pour moi
- bilbo_moria
- Don Bilbo de la Vega
- Messages : 7492
- Enregistré le : 15 déc. 2004, 1:00
- Localisation : Tinteniac (35)
Re: Projet GDWATT 20
Tu as les tensions du DR504 au niveau du préamp + PI (i.e tout sauf les EL84) ?
- tiennedubois
- G5 bidouilleur

- Messages : 41
- Enregistré le : 24 févr. 2014, 9:28
Re: Projet GDWATT 20
bonjour
quand je regarde le schéma de MHuss il donne certaines tensions
http://hiwatt.org/Schematics/DR504OL.gif
quand je regarde le schéma de MHuss il donne certaines tensions
http://hiwatt.org/Schematics/DR504OL.gif
- bilbo_moria
- Don Bilbo de la Vega
- Messages : 7492
- Enregistré le : 15 déc. 2004, 1:00
- Localisation : Tinteniac (35)
Re: Projet GDWATT 20
Oui, effectivement, mais (sauf à jongler avec l’alim), ces tensions ne sont pas trop compatibles avec une alimentation prévue pour EL84 ... ça peut ne pas sonner pareil qu’un DR Hiwatt, mais ça sonnera sûrement bien ...
Sinon, tu ne te prends pas la tête et tu fais un DR504 selon le plan de M Huss
Sinon, tu ne te prends pas la tête et tu fais un DR504 selon le plan de M Huss
Re: Projet GDWATT 20
Salut
Il y a un souci au niveau de ton schéma sur le phase inverter, je te laisse y re-jeter un œil en comparant au schéma Hiwatt, en l'état je doute que ça fonctionne correctement ...
Sinon, le choix d'un potard lin pour le master est voulu ? car ça risque de manquer de progressivité
Par ailleurs, comme l'a évoqué bilbo à la page précédente, il va te falloir ajuster le gain en fin de preamp (pont diviseur par exemple) ou encore modifier un poil le schéma entre PI et tubes de puissance (déplacer R137 et R138 avant R135 et R136, et en complément jouer sur leurs valeurs par exemple, ça ne devrait pas trop jouer sur le son), car la sensibilité d'entrée des EL84 dans ton schéma (avec tes tensions d'alim) ne sera pas du tout la même que celle des EL34 sur l'original
Il va aussi te falloir réfléchir sur la contre réaction, qui sera à adapter, car là tu as conservé la CR de l'original en EL34
Et enfin, il y a les tensions d'alim ... forcément, les tensions d'alim au preamp vont être plus faibles sur ton ampli que sur l'original. Il faudra essayer voir comment ça sonne en l'état, et au besoin adapter quelques résistances (les R de cathode de quelques étages de preamp par exemple, éventuellement aussi 1 ou 2 résistances du rail d'alimentation)
Donc il y a encore un peu de boulot sur les modifications de ton schéma à mon avis
Il y a un souci au niveau de ton schéma sur le phase inverter, je te laisse y re-jeter un œil en comparant au schéma Hiwatt, en l'état je doute que ça fonctionne correctement ...
Sinon, le choix d'un potard lin pour le master est voulu ? car ça risque de manquer de progressivité
Par ailleurs, comme l'a évoqué bilbo à la page précédente, il va te falloir ajuster le gain en fin de preamp (pont diviseur par exemple) ou encore modifier un poil le schéma entre PI et tubes de puissance (déplacer R137 et R138 avant R135 et R136, et en complément jouer sur leurs valeurs par exemple, ça ne devrait pas trop jouer sur le son), car la sensibilité d'entrée des EL84 dans ton schéma (avec tes tensions d'alim) ne sera pas du tout la même que celle des EL34 sur l'original
Il va aussi te falloir réfléchir sur la contre réaction, qui sera à adapter, car là tu as conservé la CR de l'original en EL34
Et enfin, il y a les tensions d'alim ... forcément, les tensions d'alim au preamp vont être plus faibles sur ton ampli que sur l'original. Il faudra essayer voir comment ça sonne en l'état, et au besoin adapter quelques résistances (les R de cathode de quelques étages de preamp par exemple, éventuellement aussi 1 ou 2 résistances du rail d'alimentation)
Donc il y a encore un peu de boulot sur les modifications de ton schéma à mon avis
- bilbo_moria
- Don Bilbo de la Vega
- Messages : 7492
- Enregistré le : 15 déc. 2004, 1:00
- Localisation : Tinteniac (35)
Re: Projet GDWATT 20
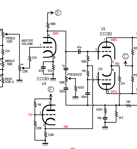
Hello Bozole !
As-tu une idée du rôle de la triode en bas de l’extrait du schéma DR504 que je joins à ce post, j’avoue que je sèche ...
As-tu une idée du rôle de la triode en bas de l’extrait du schéma DR504 que je joins à ce post, j’avoue que je sèche ...
Re: Projet GDWATT 20
Ça ressemble à une sorte de montage à anode commune, pas cathode follower bien sûr (mais sans conviction), mais je ne m'avancerai guère plus faute de connaissances sur le sujet...
Edit :
Alors j'avais tout faux (y avait un sérieux risque cela dit
).
Il s'agirait en fait des restes du cathode follower qui précédait la PI dans le circuit en vogue auparavant. Cette triode ne remplirait donc qu'un rôle de référencement de la tension de grille g1 de V3 (76V ici, créant un bias à 78-76=-2V avec la cathode de la PI) à basse impédance comme on peut le lire sur le site de MHuss, je cite :
"The former cathode follower section now has its input connected to a DC voltage divider, and is used strictly as a low impedance voltage reference."
Voilou.
Edit :
Alors j'avais tout faux (y avait un sérieux risque cela dit
Il s'agirait en fait des restes du cathode follower qui précédait la PI dans le circuit en vogue auparavant. Cette triode ne remplirait donc qu'un rôle de référencement de la tension de grille g1 de V3 (76V ici, créant un bias à 78-76=-2V avec la cathode de la PI) à basse impédance comme on peut le lire sur le site de MHuss, je cite :
"The former cathode follower section now has its input connected to a DC voltage divider, and is used strictly as a low impedance voltage reference."
Voilou.
- bilbo_moria
- Don Bilbo de la Vega
- Messages : 7492
- Enregistré le : 15 déc. 2004, 1:00
- Localisation : Tinteniac (35)
Re: Projet GDWATT 20
Ah ! Bien cherché Guillaume, merci pour l'info !

