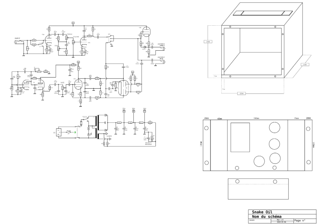
Il est fortement basé sur un schéma Hoffman "Revibe" dont je doute que Hoffman (respect) apprécierait de le voir publié ici (on trouve le schéma notamment sur el34world.com) ; comme le revibe s'inspire grandement de la partie vibrato du Bandmaster 6G7, c'est ce schéma tout barré (par mes soins) que je montre ici.
Mon proto inclut une triode (1/2 12AX7) montage classique en entrée, la partie assez démente du LFO de tonton Léo est remplacée par un montage à base de LND150. Je sors sans autre forme de procès après le sommateur formé par les 2 résistances de 470k et un potard de volume pour aller dans un ampli guitare.
Le schéma tout raturé du 6G7 :
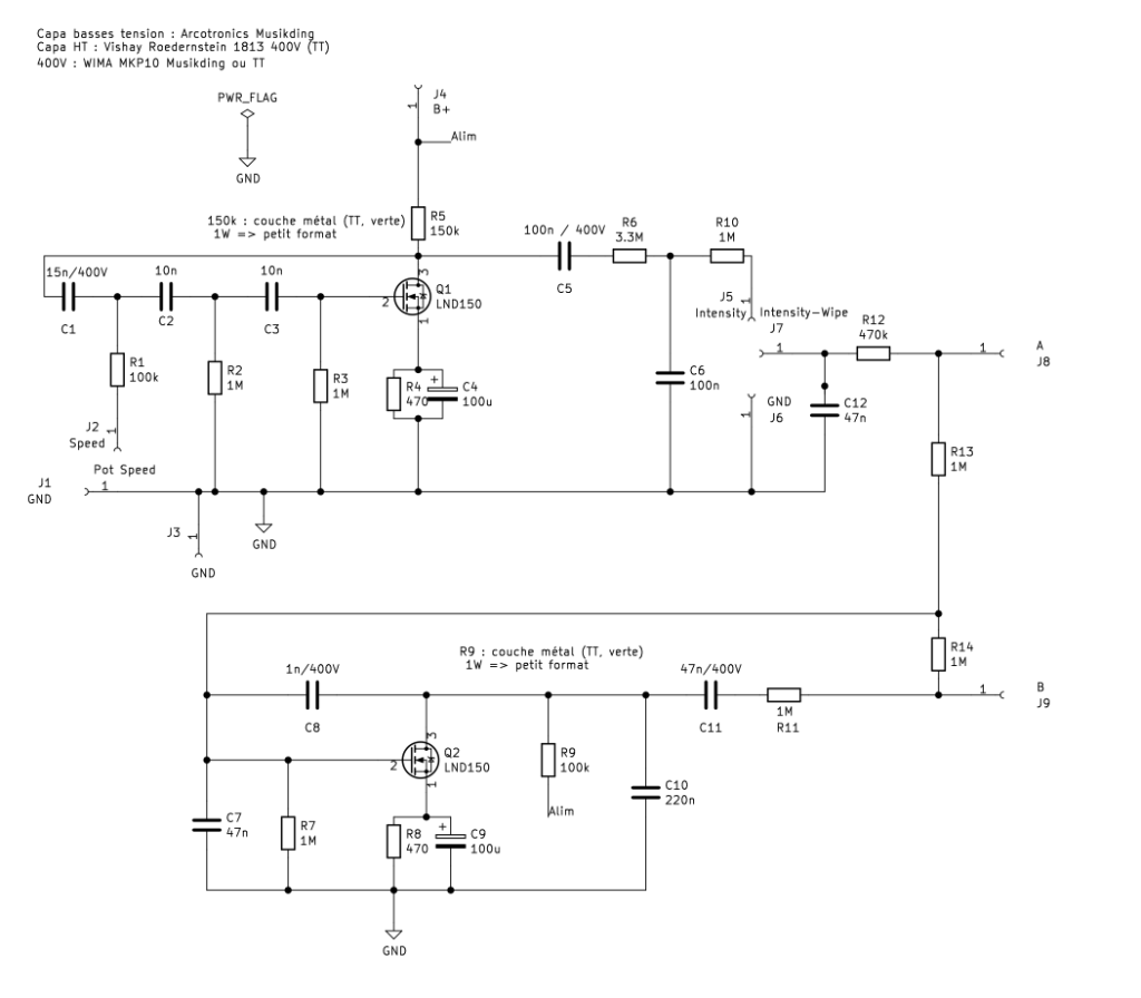
Mon schéma de LFO / LND 150 :
Je n'ai pas fait figurer les valeurs des potards :
- Pour le Speed, c'est un 3MΩ (comme je n'en avais pas, pour la petite histoire, j'ai mis un 1MΩ + un 2MΩ en série sur mon proto
 )
 )- Pour l'intensité, c'est un 1MA, ça fonctionne bien avec une plage d'intensité qui me paraît tout à fait adaptée ...
Et comment ça sonne (désolé pour l'ignoble propagande pour ma marque, la flemme de refaire la vidéo) - Le premier trémolo est un 18W, le second est cet harmonic trémolo : https://www.youtube.com/watch?v=LXVToKLaOTY


 
  bah du coup un 3M-ra aussi.
  bah du coup un 3M-ra aussi.



 J'en ai cramé sur le module reverb de TT, du coup j'ai fait un module Reverb mix LND150 et IRF quand il faut envoyer la purée
 J'en ai cramé sur le module reverb de TT, du coup j'ai fait un module Reverb mix LND150 et IRF quand il faut envoyer la purée 


 Je vais tester sur un PCB sérieux avant de jeter le tout et de m'en remettre à ton schéma qui me plaît énormément.
  Je vais tester sur un PCB sérieux avant de jeter le tout et de m'en remettre à ton schéma qui me plaît énormément.