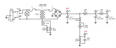
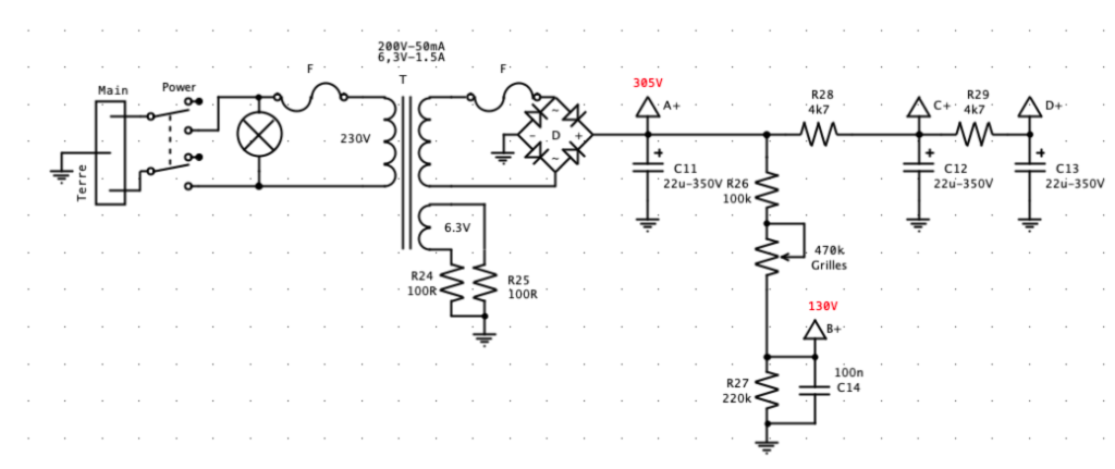
Mise à jour
Le schéma mis à jour > Le layout: Premier post du 15 avril 2020 :
il aura fallut plus de 4 ans entre l'idée et la réalisation...
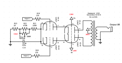
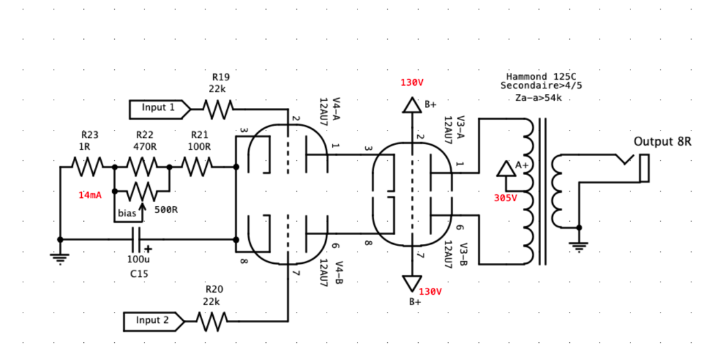
Utiliser 2 cascodes montées en Push Pull pour avoir un G1 survitaminé.
Comme certains le savent sans doute, la cascode est un montage particulier de 2 triodes en cascade.

La particularité sonore de ce circuit est qu'il "transforme" votre double triode en "pentode". Les courbes caractéristiques ressemblent terriblement à celles d'un pentode.

Le son est donc vraiment proche d'une pentode avec un gros avantage, la réduction du bruit/microphonie, mais un inconvénient, un headroom limité...
Ce genre de circuit est souvent utilisé en hifi, un peu en guitare (firefly), mais dans tous les cas, toujours dans le préampli.
Et c'est là que j'ai voulu essayer en étage de sortie. Comme c'est en générateur de courant et non de tension que l'étage de puissance fonctionne, le problème du headroom limité de la cascode disparait!
Comme vous pouvez le voir, je suis en fixed bias sur les grilles de V3. J'ai tenté une autre méthode (grid-leak bias) mais je n'arrivais pas à avoir les tensions voulues, même en faisant varier la résistance de "leak". Je restais autour de 20V, ce qui me faisait fonctionner comme une triode...
Voici la droite de charge de l'étage de "puissance" Comme on peut le voir, j'ai choisi une tension de 130V pour Ugv3 afin d'avoir une droite de charge qui passe sous le "coude" et ainsi bénéficier du son "pentode".
Alors venons en au fait, ça fonctionne et ça sonne !!
C'est vraiment cool. On a un grain au niveau du PP qui est top. J'ai aussi testé en shuntant V1b et le tone stack (d'ailleurs encore à modifier) histoire d'avoir le son le plus "brut" possible, façon Vox AC30, et ça sonne terrible pour faire du blues
Question puissance, je n'en sais rien du tout... Je n'ai pas mesuré, mais ça sonne "gros" je trouve. Plus qu'un G1 stock? Aucune idée...
Et maintenant, des samples. Ils ont été enregistrés avec ma Les Paul montée en SP Custom (HeatCrusher+split en bridge/Charlie Christian en neck). Ils sont tous master à fond, comme sur les vieux bouzins.
- Le 1er > micro simple > gain à 7h30 puis 9h00, puis 12h00. On est principalement sur de la satu de puissance (à 12h00, on a 30% préamp/70%puissance)
- Le 2nd > micro double > gain à 12h00
- Le 3ème > micro double > gain à fond
Enjoy




..:: 
