Bonjour
Merci pour vos observations instructives sur le schéma..
Pote Gui a écrit : 24 févr. 2019, 13:14
Tu peux t'inspirer du tone stack du Bassman AA864 qui donne bien dans le bas. Petite remarque sur la réponse en fréquence d'un appareil audio : on a souvent tendance à vouloir ajouter des basses pour avoir plus de basses (c'est logique, ça se défend); mais ne perdons pas de vue que l'oreille a une écoute d'ensemble. C'est-à-dire que pour avoir plus de basses on peut effectivement augmenter les basses - au risque de voir poindre d'autres problèmes acoustiques liés à l'abondante présence d'icelles -, ou couper les aigus. D'ailleurs, si tu prends le temps d'étudier le schéma du Bassman cité plus haut, tu t'apercevras avec surprise que le canal basse à une coupure dans le bas pas si basse que ça... Car n'oublions pas que, comme le disent l'adage et le Schtroumpf à lunettes : "Trop de basses, c'est dégueulasse".
Voilà pour la méditation du dimanche.
Merci, noté pour le Bassman, que l’on s’entende bien, le but n’est pas d’ajouter des basses comme un gars qui fait des concours de boom boom avec sa bagnole tunée d’un gros caisson à faire péter les vitres… mais juste d’adapter si cela est possible le Defender car aujourd’hui celui-ci est à mon avis trop brillant pour un usage normal avec une guitare basse, je cherche donc des pistes pour qu’éventuellement cela se fasse…
Rimlock a écrit : 24 févr. 2019, 16:55
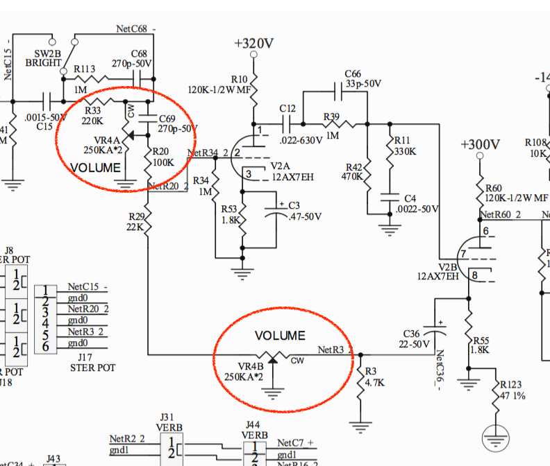
Oui, si on ne considère que VR4B, curseur à gauche, coté grille V2A ça met une 22k en pont diviseur avec la 100k et coté cathode V2B le condo de découplage est en série avec une 4.7k donc son effet est atténué--> CR locale. Curseur à droite, le pnt devient 100k/250k et le condo est à la masse donc plein effet.
On remarque aussi la séparation des masses du préamp et celles du reste (chassis) par une 47R (cathode de V2B...
Pour revenir à "plus de basses", il y a aussi plein d'endroits dans le préamp qui "voice" guitare :
- le condo de liaison C15 de 0.0015.
- le condo de découplage C 43 (0.47) de cathode V2A .
Sans compter les cellules R//C...
Et éventuellement C30, C31 devant les EL34...
Mais le point noir, amha, sera le transfo de sortie ! S'il n'est pas conçu pour "sortir" des basses, ça va bloquer....
Effectivement, point auquel je n’avais pas pensé, le transfo de sortie prévu ou non pour transcrire un grave correct, il serait dommage de modifier les différentes valeurs des composants si le résultat final n’est pas là…
Je peux aussi laisser cet ampli dans son jus, le revendre ou pourquoi pas m’essayer à la gratte électrique, qui par ailleurs me plairait bien…
Et après méditation, il est fort possible que je reparte de zéro en assemblant d’après un schéma abouti l’ampli basse qui me convient… Donc pas de précipitions, je parcours les différents sujets sur le fofo…