Ampli 15 w FBT 150
Re: Ampli 15 w FBT 150
Hm ... ça ne devrait pas être trop difficile à trouver un transfo de remplacement ... en gros il te faut 300V pour alimenter un petit push-pull d'EL84 genre Vox AC15.
Ca va surtout dépendre du redressement ... Full Wave ou non, avec ou sans rectifieuse -> Diodes silicium ?
Par contre avant, il va peut-être falloir regarder de prêt pour s'assurer qu'il ne s'agisse pas d'un composant qui serait à l'origine du crâmage de ton transfo car autrement ça recommencera.
Parfois c'est juste un isolant dans le transfo qui a vieilli et qui fait un court-circuit.
C'est bourré de condo de liaison "Mustar" ... 8)
Ca va surtout dépendre du redressement ... Full Wave ou non, avec ou sans rectifieuse -> Diodes silicium ?
Par contre avant, il va peut-être falloir regarder de prêt pour s'assurer qu'il ne s'agisse pas d'un composant qui serait à l'origine du crâmage de ton transfo car autrement ça recommencera.
Parfois c'est juste un isolant dans le transfo qui a vieilli et qui fait un court-circuit.
C'est bourré de condo de liaison "Mustar" ... 8)
- NickTonic
- G5 bidouilleur

- Messages : 14
- Enregistré le : 23 nov. 2017, 19:27
- Localisation : Lamastre en Ardeche
- Contact :
Re: Ampli 15 w FBT 150
Déjà, merci pour vos réponses! je ne pensais pas en avoir aussi rapidement.
Merci Pote Gui pour le schéma, la qualité de l'image n'est pas top, j'arrive pas à tout lire mais il n'y en aura peut être pas besoin, voila des photos pour répondre à ta question. je pense qu'il y a bien ce dispositif à diode silicone dont tu parles.
je ne sais pas du tout, enfin sans rectifieuse je crois, désolé, j'essaye de me documenter sur le fonctionnement et les composants d'un ampli à tube,entre la vie de famille et le taf, mais je pars de très bas, alors j’espère pour l'instant que mes photos pourront répondre à ma place, j'ai démonté le transfo.
Autre chose, les lampes n'avaient surement jamais été changées, alors pensez vous que ça peut venir d'un dysfonctionnement à ce niveau là? et vaut il mieux toutes les remplacer par des neuves?
Voilà je bombarde de photos, au cas ou des choses vous sautent au yeux, et pour voir à quoi il ressemble, et enfin par rapport à mon niveau de connaissance ça me va si vous ne vous foutez pas trop de ma gueule!! lol
à plus
Merci Pote Gui pour le schéma, la qualité de l'image n'est pas top, j'arrive pas à tout lire mais il n'y en aura peut être pas besoin, voila des photos pour répondre à ta question. je pense qu'il y a bien ce dispositif à diode silicone dont tu parles.
Euh...Ca va surtout dépendre du redressement ... Full Wave ou non, avec ou sans rectifieuse -> Diodes silicium ?
Voilà je bombarde de photos, au cas ou des choses vous sautent au yeux, et pour voir à quoi il ressemble, et enfin par rapport à mon niveau de connaissance ça me va si vous ne vous foutez pas trop de ma gueule!! lol
à plus
- jeff10
- G5 guru

- Messages : 882
- Enregistré le : 16 août 2008, 2:00
- Localisation : lac de la foret dorient
Re: Ampli 15 w FBT 150
Prévois un support fusible en interne pour protéger ton futur montage sur la HT,car si il répète,vois les condos HT si ils ne seraient pas en causes
http://www.jeff10.c.la
Une construction bien comprise,mérite longue vie
Une construction bien comprise,mérite longue vie
- NickTonic
- G5 bidouilleur

- Messages : 14
- Enregistré le : 23 nov. 2017, 19:27
- Localisation : Lamastre en Ardeche
- Contact :
Re: Ampli 15 w FBT 150
OK, merci jeff10 bien vu pour le fusible, je vais essayer de trouver. Les "condos HT" c'est les jaunes? il y en a un qui est fissuré.
Re: Ampli 15 w FBT 150
Les condensateurs électrolytiques d'alimentation sont les gros bleus, pas les jaunes. Les jaunes moutarde sont les capa de liaison.
- NickTonic
- G5 bidouilleur

- Messages : 14
- Enregistré le : 23 nov. 2017, 19:27
- Localisation : Lamastre en Ardeche
- Contact :
Re: Ampli 15 w FBT 150
Ça roule!! je vais démonter et tester ces condensateurs des que j'ai un peu de temps. en attendant vous achetez sur quels sites pour avoir un bon rapport qualité prix pour l'achat du transfo?
Re: Ampli 15 w FBT 150
Avant le rapport qualité/prix, il te faudra déjà trouver le transfo qui correspond aux caractéristiques de l'original. Ensuite, tu ne devrais plus avoir beaucoup de choix, donc ça ira tout seul 
- NickTonic
- G5 bidouilleur

- Messages : 14
- Enregistré le : 23 nov. 2017, 19:27
- Localisation : Lamastre en Ardeche
- Contact :
Re: Ampli 15 w FBT 150
bien bien... j'avoue que j'ai du mal à trouver exactement le même. J'ai peur de faire une erreur. il me faut un 15watt ça ok;
Les lampes sont 2 ECC83, 2 6AQ5 et une 6×4.
Mon ampli indique 110 125 140 160 220 240v au niveau du fusible mais ce n'est pas grave si je n'ai pas les mêmes valeurs sur le transfo d'alimentation? non?
Je veux bien acheter un transfo de vox AC15 comme conseillé par Mikka plus haut bien plus répandu que mon FBT mais est ce sure que ça fera l'affaire?
j'ai trouvé celui la:
http://www.classictone.net/40-18079.html
Les lampes sont 2 ECC83, 2 6AQ5 et une 6×4.
Mon ampli indique 110 125 140 160 220 240v au niveau du fusible mais ce n'est pas grave si je n'ai pas les mêmes valeurs sur le transfo d'alimentation? non?
Je veux bien acheter un transfo de vox AC15 comme conseillé par Mikka plus haut bien plus répandu que mon FBT mais est ce sure que ça fera l'affaire?
j'ai trouvé celui la:
http://www.classictone.net/40-18079.html
Re: Ampli 15 w FBT 150
Pour un transfo d'alim, il te faut connaître la tension souhaitée et le courant nécessaire à ton montage. Plus les enroulements de chauffage et de polarisation, ou tout autre source de tension nécessaire. Les diverses tensions au primaire (110, 125, 140, etc...) permettent simplement de t'adapter au secteur.
- bilbo_moria
- Don Bilbo de la Vega
- Messages : 7492
- Enregistré le : 15 déc. 2004, 1:00
- Localisation : Tinteniac (35)
Re: Ampli 15 w FBT 150
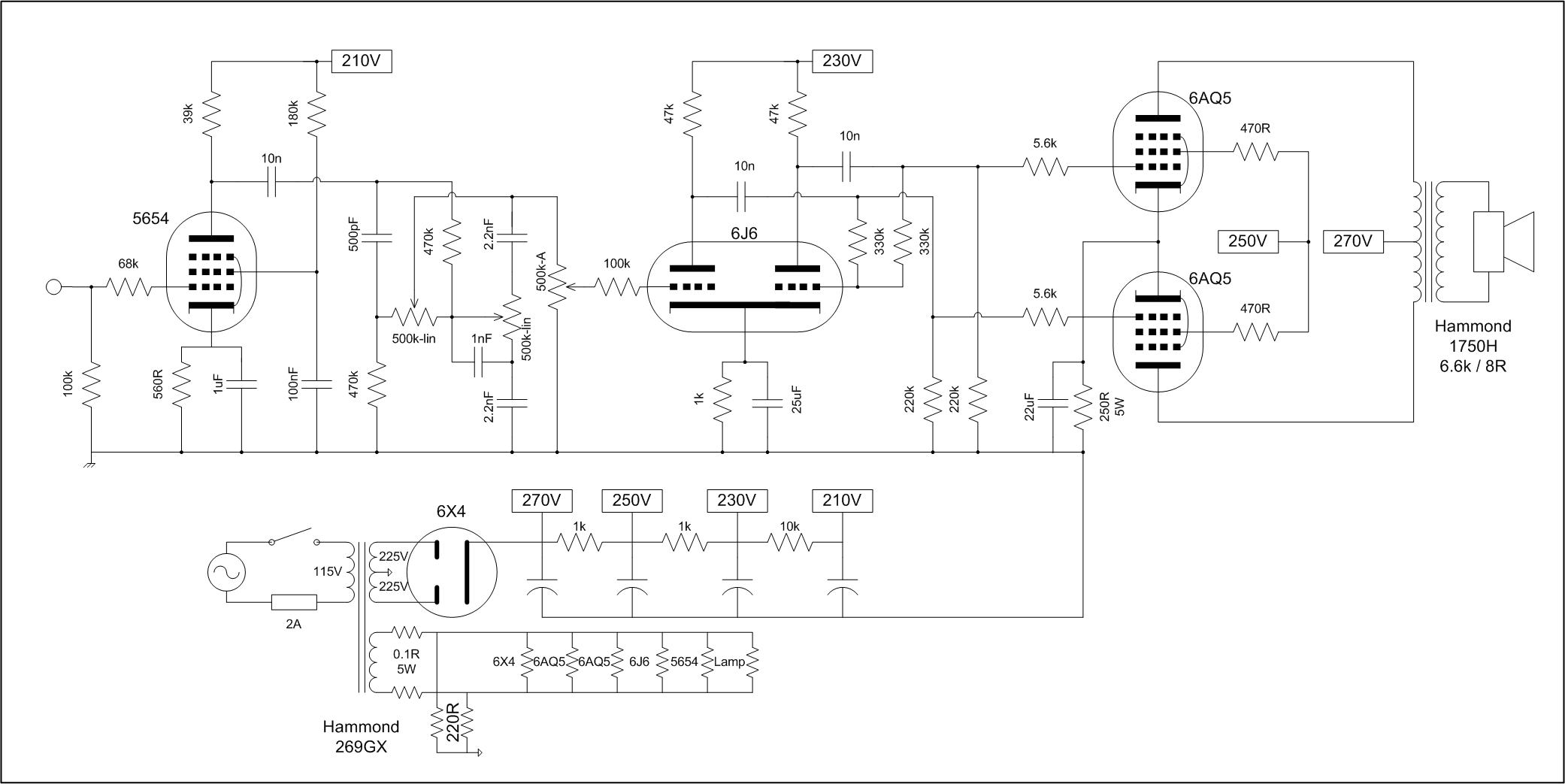
En furetant un peu sur le net, j'ai trouvé un schéma utilisant des tubes 6AQ5 et un transfo de puissance Hammond 369GX :
Un Hammond 369GX, ça peut se trouver chez TubeTown : https://www.tube-town.net/ttstore/Trans ... ::441.html
Après, le remplacement de la rectifieuse 6x4 par des diodes silicium fait que la tension appliquée au tubes sera supérieure à celle présentée dans le schéma ci-dessus (disons 310V au lieu de 270V ?) ; je pense que les 6AQ5 peuvent tenir le coup (il y a des amplis Gibson équipés de 6AQ5 avec des tensions de 305V) sauf si elles sont rincées, et il faudra peut-être adapter le bias en augmentant la résistance de cathode initialement de 300Ω/5W (cf le schéma du FBT trouvé par notre ami Pote Gui) par une 470Ω/5W par exemple (il faudrait tracer une droite de charge, j'ai la flemme
)
Il faudra changer les condensateurs électrochimiques qui risquent d'être bien vieux (en rouge : haute tension, genre 350V ou 450V, en violet 63 ou 100V), insérer un fusible sur la haute tension :
Sinon, je ne sais pas si vous avez remarqué comment est polarisée la première triode, il semble que ça ait été la mode dans les amplis italiens de cette époque
Après, le remplacement de la rectifieuse 6x4 par des diodes silicium fait que la tension appliquée au tubes sera supérieure à celle présentée dans le schéma ci-dessus (disons 310V au lieu de 270V ?) ; je pense que les 6AQ5 peuvent tenir le coup (il y a des amplis Gibson équipés de 6AQ5 avec des tensions de 305V) sauf si elles sont rincées, et il faudra peut-être adapter le bias en augmentant la résistance de cathode initialement de 300Ω/5W (cf le schéma du FBT trouvé par notre ami Pote Gui) par une 470Ω/5W par exemple (il faudrait tracer une droite de charge, j'ai la flemme
Il faudra changer les condensateurs électrochimiques qui risquent d'être bien vieux (en rouge : haute tension, genre 350V ou 450V, en violet 63 ou 100V), insérer un fusible sur la haute tension :
Sinon, je ne sais pas si vous avez remarqué comment est polarisée la première triode, il semble que ça ait été la mode dans les amplis italiens de cette époque
Re: Ampli 15 w FBT 150
J'ai un ampli en EL84/6aq5 qui tourne depuis très longtemps avec 320V en A+ ... ça marche nickel !
Tu pourrais déjà nous donner les mesures de ta carcasse de transfo d'alim ... ça nous permettrai d'en déduire sa puissance nominale.

Tu pourrais déjà nous donner les mesures de ta carcasse de transfo d'alim ... ça nous permettrai d'en déduire sa puissance nominale.
Re: Ampli 15 w FBT 150
Grid-leak bias! On le trouve aussi sur des amplis américains (Gibson GA15 entre autres).Sinon, je ne sais pas si vous avez remarqué comment est polarisée la première triode, il semble que ça ait été la mode dans les amplis italiens de cette époque
En partant sur la base de 280V sur les anodes des 6AQ5, il faut faire du reverse engineering pour trouver la tension délivrée par le transfo. Avec environ une consommation de 75mA, la chute de tension aux bornes de la redresseuse serait d'environ 25V (mettons 30V pour compter large) d'après la datasheet. Donc, on aurait quelques (285/√2)+30=230V environ aux bornes du transfo, et cela en charge. Donc, à vide on va tabler sur 7% de régulation soit à la louche 250V. Donc, un transfo qui sort 250V et 120mA devrait faire l'affaire.
Si vitriol passe par là, il me mettra un taquet derrière les oreilles pour me corriger s'il le juge nécessaire
Re: Ampli 15 w FBT 150
Et tu fais quoi de la section chauffage ?

Re: Ampli 15 w FBT 150
Je l'avais déjà précisé dans le précédent post; ça ne me semblait pas nécessaire de le répéter, mais tu as raison : un enroulement 6V3@2A.
Re: Ampli 15 w FBT 150
On recoupera tout ça avec le volume de la carcasse du transfo d'origine ... ça devrait nous permettre d'avoir une idée relativement fiable.

