Logiciel Kicad

Section dédié à l'utilisation de KiCad
Avatar du membre
McColson
Admin du site
Admin du site
Messages : 8069
Enregistré le : 07 nov. 2004, 1:00
Localisation : La Celle sur Morin
Contact :

Logiciel Kicad

Message non lu par McColson »

Salut tout le monde,

J'essaye de me mettre à Kicad, alors autant j'aime apprendre à utiliser de nouveau logiciel, autant je galère avec Kicad...
J'ai bien compris le principe de base : créer un projet -> faire le schéma -> netlist -> PCB
Bon alors déjà ça me gave d'avoir à faire le schéma pour pouvoir faire le pcb, j'avais l'habitude de router tout ça à la main et de partir d'une feuille vierge. Passe encore, j'ai l'intime conviction que KICAD est bien plus puissant que mon wintypon chéri !
Mais j'ai quand même quelques soucis quand j'ouvre des projets d'a-wai par exemple (gentillement partager via son github). Bah oui je regarde ce que font les autres pour apprendre.
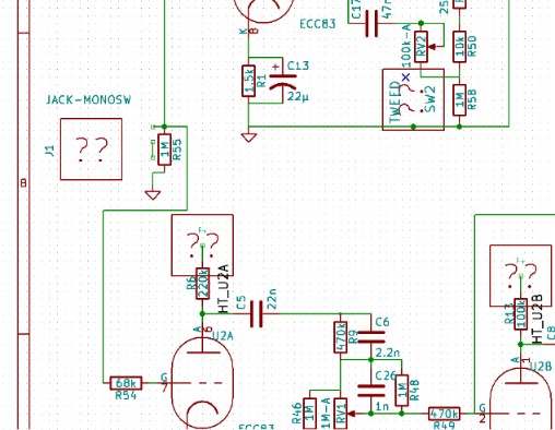
Et là c'est le drame certains composants utilisés pour tracer le schéma ne sont pas dans mon KICAD (librairie perso ?) : jack, switch, relais...
schema_kicad
schema_kicad
Bon pas grave je me dis j'arriverais bien à me débrouiller, j'ai bien compris qu'il faudra surement faire quelques empreintes perso.
J'ouvre le fichier PCB, et là c'est le second choc, le double effet kisscool ! On y voit rien lol !
kicad_pcb
kicad_pcb
Bon, je cherche dans les options, j'arrive à alléger l'affichage et à voir à peu prêt où tout se trouve.

Vous l'aurez compris je suis preneur d'infos, de petites subtilités qui m'aideront à configurer kicad et à le rendre plus ergonomique !

Quel est votre méthodologie pour mener à bien un projet ?
Alors quels sont vos astuces ?

Toi aussi tu aimerais poser des questions sur KICAD ! allez y, on utilisera ce topic pour y répondre.
Avatar du membre
bilbo_moria
Don Bilbo de la Vega
Messages : 7492
Enregistré le : 15 déc. 2004, 1:00
Localisation : Tinteniac (35)

Re: Logiciel Kicad

Message non lu par bilbo_moria »

J'aimerais m'y mettre, mais plus ça va, plus ça me gave d'apprendre de nouveaux outils logiciels
(p'tin, j'parle comme un vieux ;-) )
Il n'y aurait pas un bon bouquin pour neuneus pour apprendre pas à pas ?
Avatar du membre
Pote Gui
G5 Team
G5 Team
Messages : 4469
Enregistré le : 15 mai 2012, 11:07
Localisation : Lyon (69)

Re: Logiciel Kicad

Message non lu par Pote Gui »

Je te conseillerais de te faire la main sur un pcb simple face pépère, genre fuzz face pour que ce soit moins violent d'entrée de jeu! Parce que moi qui suis une b*te en informatique, je n'ai pas un souvenir trop fâcheux de ce logiciel...
Et non, je ne connais pas de bouquin mais il y a des pdf pour chaque outil Kicad (schéma, pcb) et un tuto global.
Fichiers joints
Tutorial_Kicad_FR.pdf
(1.87 Mio) Téléchargé 532 fois
Avatar du membre
McColson
Admin du site
Admin du site
Messages : 8069
Enregistré le : 07 nov. 2004, 1:00
Localisation : La Celle sur Morin
Contact :

Re: Logiciel Kicad

Message non lu par McColson »

Oui c'est ce que je comptais faire...un tuto simple pour un projet basique (on dirait du Orelsan lol) pour me faire la main !
Je ferais des articles au fur et à mesure.
Merci pour le pdf, je l'avais déjà vu celui là, mais c'est bien de partager les ressources pour tout ceux qui veulent s'y mettre.
@ bilbo : j'ai essayé de trouver un bouquin (j'ai bien avoir un livre physique pas virtuel), et pas trouvé grand chose à part ça qq ouvrages sur amazon.
Bon la doc sur le site de Kicad est dispo en PDF, qu'il faudrait imprimé et relier. (d'ailleurs y'a pas sur internet un truc pour faire ça, on envoie le pdf et il t'envoye le bouquin ?)
Avatar du membre
a-wai
G5 guru
G5 guru
Messages : 2731
Enregistré le : 23 sept. 2006, 2:00
Localisation : Toulouse
Contact :

Re: Logiciel Kicad

Message non lu par a-wai »

McColson a écrit : 08 déc. 2017, 11:50Et là c'est le drame certains composants utilisés pour tracer le schéma ne sont pas dans mon KICAD (librairie perso ?) : jack, switch, relais...
Effectivement, le mieux reste d'installer les libs dispos sur ce gihub : https://github.com/a-wai/kicad-libs
Ceci dit, faudrait que je fasse des tests d'importation depuis une autre machine, histoire d'être sur que tout se passe bien.
McColson a écrit : 08 déc. 2017, 11:50J'ouvre le fichier PCB, et là c'est le second choc, le double effet kisscool ! On y voit rien lol !
Alors, 1ère chose à faire à mon sens : changer le moteur de rendu graphique (menu Affichage -> OpenGL), le rendu par défaut est pas top je trouve
Ensuite, dans les outils à gauche de la fenêtre, il y a une option pour afficher les plans de masse en plein, uniquement les bords ou pas du tout :
kicad1.jpg
kicad1.jpg (2.8 Kio) Vu 22236 fois
Enfin, dans la partie droite de la fenêtre il est possible de sélectionner les couches visibles ou non.
Dernière astuce : la touche V permet de basculer la face du PCB à mettre en premier plan ;)

Ceci dit, il faut pratiquer et prendre le temps de tout découvrir, notamment les "raccourcis clavier" (une seule touche en général, pas de Shift ou Ctrl ou autre) qui sont très utiles et permettent de gagner énormément de temps : par exemple, en schéma, W permet de tracer une connexion ; Esc arrête l'utilisation de l'outil en cours...
En mode PCB, X lance un tracé de piste ; V permet d'ajouter un via (mais aussi, hors tracé, de changer la couche en premier plan, comme dit plus haut) ; etc...

Youtube regorge aussi de vidéos qui présentent kicad, ça peut être intéressant de s'y pencher ;)
McColson a écrit : 08 déc. 2017, 13:50(d'ailleurs y'a pas sur internet un truc pour faire ça, on envoie le pdf et il t'envoye le bouquin ?)
https://www.lulu.com/ ;)
Avatar du membre
McColson
Admin du site
Admin du site
Messages : 8069
Enregistré le : 07 nov. 2004, 1:00
Localisation : La Celle sur Morin
Contact :

Re: Logiciel Kicad

Message non lu par McColson »

a-wai a écrit : 08 déc. 2017, 17:02
McColson a écrit : 08 déc. 2017, 11:50Et là c'est le drame certains composants utilisés pour tracer le schéma ne sont pas dans mon KICAD (librairie perso ?) : jack, switch, relais...
Effectivement, le mieux reste d'installer les libs dispos sur ce gihub : https://github.com/a-wai/kicad-libs
Ceci dit, faudrait que je fasse des tests d'importation depuis une autre machine, histoire d'être sur que tout se passe bien.
Je peux faire le cobaye, car j'ai essayé seul et euh bah euh j'ai pas réussi :
- j'ai configuré l'adresse dans kicad dans les chemins : ça ne marche pas, j'ai tjs pas tes symboles
- j'ai cloné ton dépot dans github dans mon répertoire kicad sur mon disque dur... et bah j'ai pas l'autorisation de cloner le dépot.

Pour le moteur graphique j'ai trouvé que c'était mieux en effet en OpenGL.
Merci pour les autres infos (notamment pour le plan de masse !!! super utile !), je regarde les vidéos !
Avatar du membre
bilbo_moria
Don Bilbo de la Vega
Messages : 7492
Enregistré le : 15 déc. 2004, 1:00
Localisation : Tinteniac (35)

Re: Logiciel Kicad

Message non lu par bilbo_moria »

Merci à tous pour les infos et les liens / tutos

Faut que je m'y mette, pendant des vacances (chez la belle famille, c'est parfait, histoire de jouer à l'ours, à Noël dernier ou avant, j'avais conçu les plans de mon vibrato à lampes pendant que tout le monde festoyait;-) )
Avatar du membre
McColson
Admin du site
Admin du site
Messages : 8069
Enregistré le : 07 nov. 2004, 1:00
Localisation : La Celle sur Morin
Contact :

Re: Logiciel Kicad

Message non lu par McColson »

Si tu veux bilbo on se fait un TD/TP ! :lol:
Tu sera moins seul, on fera les ours à 2. :mrgreen: :x
En plus tu pourra dire "p'tain y'a un relou qui m'écrit, désolé c'est pour le boulot, j'vs laisse"
Avatar du membre
bilbo_moria
Don Bilbo de la Vega
Messages : 7492
Enregistré le : 15 déc. 2004, 1:00
Localisation : Tinteniac (35)

Re: Logiciel Kicad

Message non lu par bilbo_moria »

;-)
Avatar du membre
Pote Gui
G5 Team
G5 Team
Messages : 4469
Enregistré le : 15 mai 2012, 11:07
Localisation : Lyon (69)

Re: Logiciel Kicad

Message non lu par Pote Gui »

Si ça intéresse, je suis en train de faire un petit tuto de base, genre pas-à-pas avec des images et tout. Soyez patient, ce sera sans doute fini pour Noël!
Avatar du membre
bilbo_moria
Don Bilbo de la Vega
Messages : 7492
Enregistré le : 15 déc. 2004, 1:00
Localisation : Tinteniac (35)

Re: Logiciel Kicad

Message non lu par bilbo_moria »

:good:
Avatar du membre
McColson
Admin du site
Admin du site
Messages : 8069
Enregistré le : 07 nov. 2004, 1:00
Localisation : La Celle sur Morin
Contact :

Re: Logiciel Kicad

Message non lu par McColson »

Preneur aussi ! C'est un peu l'idée que je sous-entendais mais c'est très bien si c'est un autre qui le fait :mrgreen: :good:
Avatar du membre
Pote Gui
G5 Team
G5 Team
Messages : 4469
Enregistré le : 15 mai 2012, 11:07
Localisation : Lyon (69)

Re: Logiciel Kicad

Message non lu par Pote Gui »

Ben ça m'occupe au boulot pendant les temps morts, alors...
Will
G5 constructeur
G5 constructeur
Messages : 80
Enregistré le : 10 nov. 2017, 22:06

Re: Logiciel Kicad

Message non lu par Will »

Ah tiens, on rencontre les mêmes difficultés alors :)

McColson, pour l'importation des librairie d'A-Wai : normalement si tu as un compte Github tu ne devrais pas avoir de soucis pour cloner ou downloader les fichiers.
Ensuite, à déposer dans un répertoire du genre : C:\Program Files\KiCad\share\kicad\library (ou dans le package de l'appli sur Mac).

Pour les schémas d'A-wai où il manque des items, j'ai été obligé de les repiocher dans les libs pour chaque composant affichant un "??". Il doit y avoir des projets où il n'a pas vu que Kicad avait créé des liens avec des libs "backup" dans le répertoire du projet, notamment pour les alims "A+/B+/etc.." où il a dû faire des copies d'une référence.
Mais finalement il y en a peu et ça se fait bien de refaire les liens à la main.

Sinon, je plussoie Arnaud : les raccourcis clavier sont géniaux ! Il faut en abuser !!!

Sinon, dans les outils bien pratiques aussi : le générateur de BOM via script python modifiable à souhait, c'est top ! Surtout que Kicad intègre nativement un Python !!
:good:


@Pote Gui : tu prévois de couvrir quelle partie pour le tuto ?
Je suis super intéressé pour la partie exportation vers quelque chose de simulable via Spice :)
Je ne comprend pas tout et forcément ça ne marche pas :oops:
Avatar du membre
Pote Gui
G5 Team
G5 Team
Messages : 4469
Enregistré le : 15 mai 2012, 11:07
Localisation : Lyon (69)

Re: Logiciel Kicad

Message non lu par Pote Gui »

Alors non, je ne pensais pas aborder ce qui concerne l'exportation tout de suite. Plutôt les bases pour commencer à faire un pcb tranquillement dans un premier temps...
Répondre