un doute sur la puissance des resistances
un doute sur la puissance des resistances
salut,
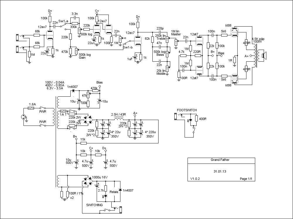
j'ai presque fini mon ampli en pp 100w avec des kt88 mais j'ai un doute sur 3 résistances sur le schéma ci-joint: sur l'enroulement en 6.3 V il y a deux résistances de 100 ohms 1% et la résistance de réglage du bias d' 1 ohm en 1%
j'ai donc trouvé des résistances de précisions en 1% mais se sont des 1/4 de watt
en fouinant j'ai trouvé une formule sur l'effet joule :
U²/r
donc 6.3²/100 se qui fait 0.4 w
mais j'ai un doute car je ne parle pas d'intensité et vu la conso des lampes j'arrive a 3.5 A.
sinon j'ai des résistance 100 ohms en 2 watts mais en 5% ?
quelqu'un saurait me dire ?
merci
j'ai presque fini mon ampli en pp 100w avec des kt88 mais j'ai un doute sur 3 résistances sur le schéma ci-joint: sur l'enroulement en 6.3 V il y a deux résistances de 100 ohms 1% et la résistance de réglage du bias d' 1 ohm en 1%
j'ai donc trouvé des résistances de précisions en 1% mais se sont des 1/4 de watt
en fouinant j'ai trouvé une formule sur l'effet joule :
U²/r
donc 6.3²/100 se qui fait 0.4 w
mais j'ai un doute car je ne parle pas d'intensité et vu la conso des lampes j'arrive a 3.5 A.
sinon j'ai des résistance 100 ohms en 2 watts mais en 5% ?
quelqu'un saurait me dire ?
merci
Re: un doute sur la puissance des resistances
Les R de 100R sont traversées par un courant de 6,3/100=0,063A, soit 63mA. Il te faut prendre des R de 1W pour être tranquille au vu des 0,4W consommés, bien que des 1/2W tiendraient le coup aussi au minimum.
Le but étant d'équilibrer la tension de chauffage, il faut que tes 2 R soient de la même valeur idéalement. Donc peu importe la tolérance, si tu arrives à apparier 2 R de 100R quelconques.
Le but étant d'équilibrer la tension de chauffage, il faut que tes 2 R soient de la même valeur idéalement. Donc peu importe la tolérance, si tu arrives à apparier 2 R de 100R quelconques.
- bilbo_moria
- Don Bilbo de la Vega
- Messages : 7460
- Enregistré le : 15 déc. 2004, 1:00
- Localisation : Tinteniac (35)
Re: un doute sur la puissance des resistances
+1 avec Pote Gui : tu mesures à l’ohmètre tes résistances de 1Ω et tu en choisis 2 les plus proches possibles ...
Re: un doute sur la puissance des resistances
Bonjour,garren28 a écrit :en fouinant j'ai trouvé une formule sur l'effet joule :
U²/r
donc 6.3²/100 se qui fait 0.4 w
mais j'ai un doute car je ne parle pas d'intensité et vu la conso des lampes j'arrive a 3.5 A.
+1 aussi
Concernant la formule, elle est juste. U = R*I, or P = U*I. De là tu peux calculer la puissance dissipée par P = R*I² ou P = U²/R
Regardes comment sont montées ces résistances de 100R: Elles sont en parallèle du transformateur. Si elles étaient en série, elles seraient traversées par le courant des tubes en effet, mais là non, elles ne voient que le 6.3V du transfo (chaque résistance voit d'ailleurs la moitié de cette tension si je ne me trompe pas
A bientôt!
François
François
Re: un doute sur la puissance des resistances
ok merci les gars
sinon pour la résistance du bias une 1/4 de watt suffit ou il y a un risque ?
sinon pour la résistance du bias une 1/4 de watt suffit ou il y a un risque ?
Re: un doute sur la puissance des resistances
Même punition: dans quelles conditions est elle utilisée? En répondant à la question tu vas vite trouver la solution 
Mais pour celle là, prends une bonne marge quand même, si elle flambe, les tubes ne laisseront plus passer de courant
Mais pour celle là, prends une bonne marge quand même, si elle flambe, les tubes ne laisseront plus passer de courant
François
- bilbo_moria
- Don Bilbo de la Vega
- Messages : 7460
- Enregistré le : 15 déc. 2004, 1:00
- Localisation : Tinteniac (35)
Re: un doute sur la puissance des resistances
1/4W, c’est bien petit pour un ampli à lampe, indépendamment du calcul (que je n’ai pas fait
) ...
Re: un doute sur la puissance des resistances
Ouais, avec l'expérience, tu sais à peu près ce qu'il faut, mais je suis un vieux maniaque, et je préfère perdre deux minutes à calculer les bonnes valeurs plutôt que de faire de la fumée (parce que ça je sais faire moi Môssieur) 
François
- bilbo_moria
- Don Bilbo de la Vega
- Messages : 7460
- Enregistré le : 15 déc. 2004, 1:00
- Localisation : Tinteniac (35)
Re: un doute sur la puissance des resistances
En même temps, avec des spots de couleur derrière, la fumée c’est joli 
Re: un doute sur la puissance des resistances
Hors sujet: j'ai eu en concert une machine à fumée qui est partie en cacahuète. Résultat, l'ampli était couvert de la saloperie qu'il y a dedans... Et j'ai eu du bol, parce que comme c'était un US, j'avais un transfo d'alim au sol en plus. La boite était bien faite! 
Fin du hors sujet
Fin du hors sujet
François
- bilbo_moria
- Don Bilbo de la Vega
- Messages : 7460
- Enregistré le : 15 déc. 2004, 1:00
- Localisation : Tinteniac (35)
Re: un doute sur la puissance des resistances
dans le doute j'ai installé une 2 watt mais elle a une tolérance de 5%
merci
merci
- bilbo_moria
- Don Bilbo de la Vega
- Messages : 7460
- Enregistré le : 15 déc. 2004, 1:00
- Localisation : Tinteniac (35)
Re: un doute sur la puissance des resistances
Pas de souci pour la tolérance de 5%
La dispersion des tubes doit être > à 5%, de toute ... (jamais mesuré, mais ça doit faire peur)
La dispersion des tubes doit être > à 5%, de toute ... (jamais mesuré, mais ça doit faire peur)


